View on GitHub

DNSViz: A DNS visualization tool

wired.com

DNSSEC options (hide)
  1. |?|
  2. |?|
  3. |?|
  4. |?|
  5. |?|
  6. |?|
  7. |?|
  8. |?|
  9. |?|
  10. |?|
Notices
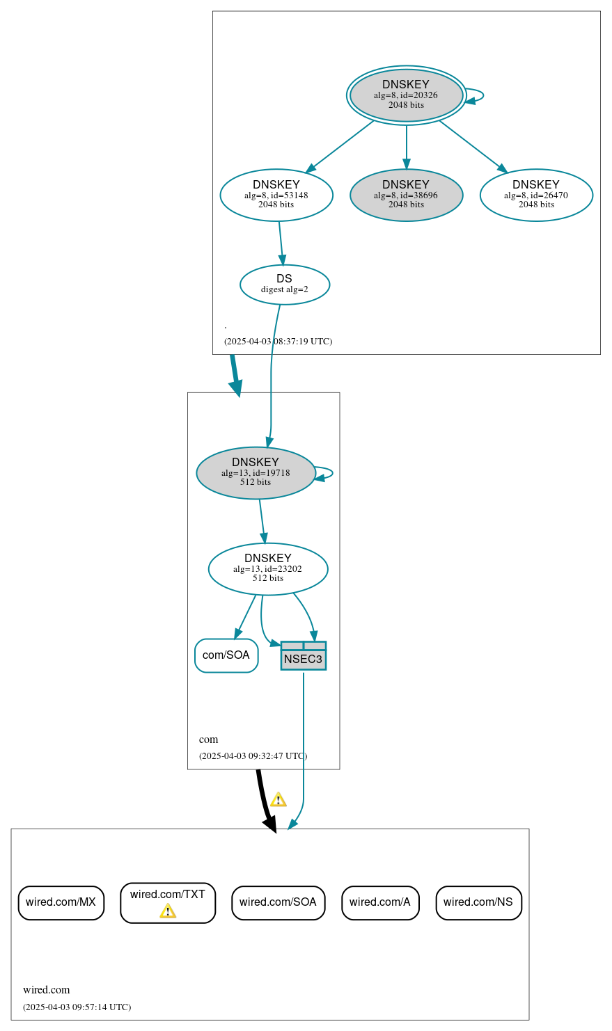
DNSSEC Authentication Chain

RRset statusRRset status

Insecure (5)
  • wired.com/A
  • wired.com/MX
  • wired.com/NS
  • wired.com/SOA
  • wired.com/TXT
Secure (1)
  • com/SOA

DNSKEY/DS/NSEC statusDNSKEY/DS/NSEC status

Secure (8)
  • ./DNSKEY (alg 8, id 20326)
  • ./DNSKEY (alg 8, id 26470)
  • ./DNSKEY (alg 8, id 38696)
  • ./DNSKEY (alg 8, id 53148)
  • NSEC3 proving non-existence of wired.com/DS
  • com/DNSKEY (alg 13, id 19718)
  • com/DNSKEY (alg 13, id 23202)
  • com/DS (alg 13, id 19718)

Delegation statusDelegation status

Insecure (1)
  • com to wired.com
Secure (1)
  • . to com

NoticesNotices

Warnings (2)
  • com to wired.com: Authoritative AAAA records exist for ns-28.awsdns-03.com, but there are no corresponding AAAA glue records. See RFC 1034, Sec. 4.2.2.
  • wired.com/TXT: No response was received until the UDP payload size was decreased, indicating that the server might be attempting to send a payload that exceeds the path maximum transmission unit (PMTU) size. See RFC 6891, Sec. 6.2.6. (2600:9000:5300:1c00::1, 2600:9000:5307:8f00::1, UDP_-_EDNS0_4096_D_KN)

DNSKEY legend

Full legend
SEP bit setSEP bit set
Revoke bit setRevoke bit set
Trust anchorTrust anchor
Download: png | svg
Warning JavaScript is required to make the graph below interactive.
DNSSEC authentication graph