View on GitHub

DNSViz: A DNS visualization tool

vtp.audionlinestock.sg

« Previous analysis | Next analysis »
DNSSEC options (hide)
  1. |?|
  2. |?|
  3. |?|
  4. |?|
  5. |?|
  6. |?|
  7. |?|
  8. |?|
  9. |?|
  10. |?|
Notices
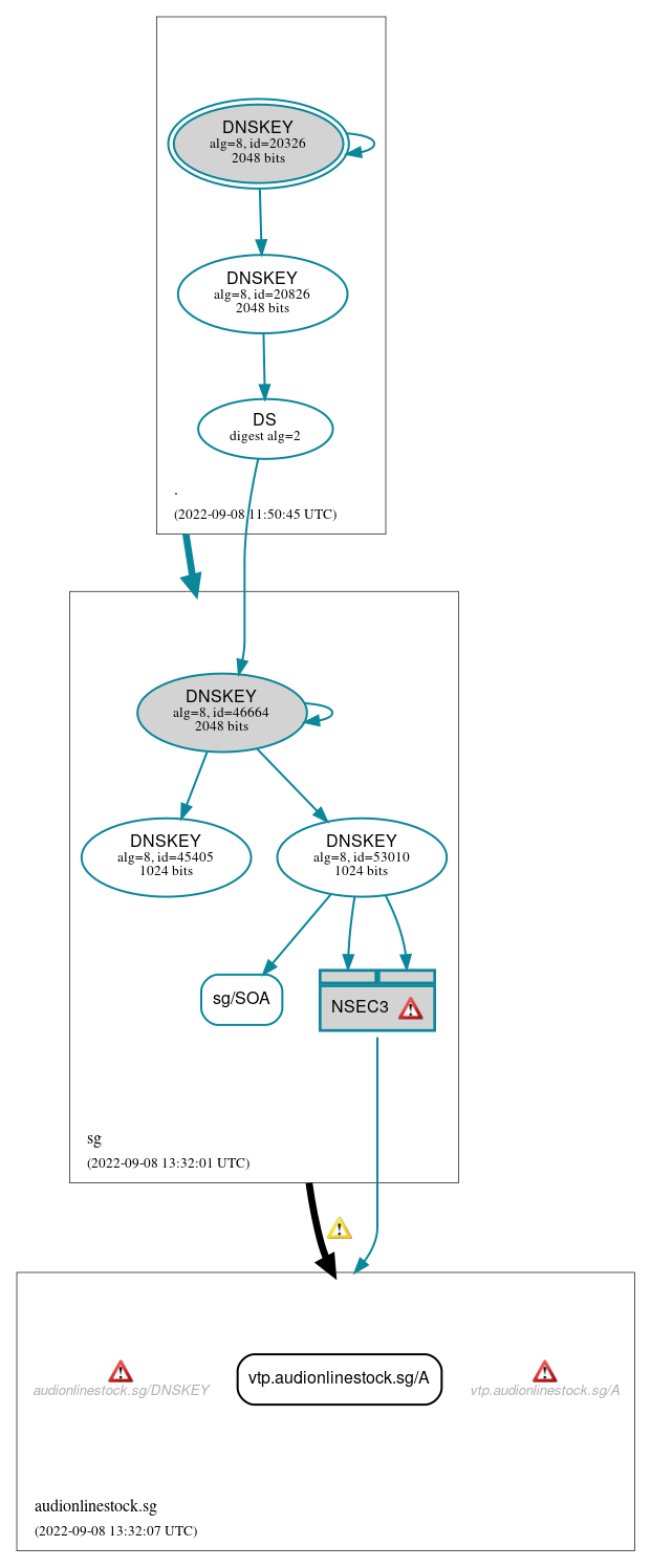
DNSSEC Authentication Chain

RRset statusRRset status

Insecure (1)
  • vtp.audionlinestock.sg/A
Secure (1)
  • sg/SOA

DNSKEY/DS/NSEC statusDNSKEY/DS/NSEC status

Secure (7)
  • ./DNSKEY (alg 8, id 20326)
  • ./DNSKEY (alg 8, id 20826)
  • NSEC3 proving non-existence of audionlinestock.sg/DS
  • sg/DNSKEY (alg 8, id 45405)
  • sg/DNSKEY (alg 8, id 46664)
  • sg/DNSKEY (alg 8, id 53010)
  • sg/DS (alg 8, id 46664)

Delegation statusDelegation status

Insecure (1)
  • sg to audionlinestock.sg
Secure (1)
  • . to sg

NoticesNotices

Errors (6)
  • NSEC3 proving non-existence of audionlinestock.sg/DS: An iterations count of 0 must be used in NSEC3 records to alleviate computational burdens. See RFC 9276, Sec. 3.1.
  • NSEC3 proving non-existence of audionlinestock.sg/DS: An iterations count of 0 must be used in NSEC3 records to alleviate computational burdens. See RFC 9276, Sec. 3.1.
  • audionlinestock.sg/DNSKEY: The response had an invalid RCODE (REFUSED). See RFC 1035, Sec. 4.1.1. (162.159.24.10, 2400:cb00:2049:1::a29f:180a, UDP_-_EDNS0_4096_D_KN, UDP_-_EDNS0_512_D_KN)
  • vtp.audionlinestock.sg/A: The response had an invalid RCODE (REFUSED). See RFC 1035, Sec. 4.1.1. (162.159.24.10, 2400:cb00:2049:1::a29f:180a, UDP_-_EDNS0_4096_D_KN)
  • vtp.audionlinestock.sg/AAAA has errors; select the "Denial of existence" DNSSEC option to see them.
  • audionlinestock.sg/CNAME has errors; select the "Denial of existence" DNSSEC option to see them.
Warnings (3)
  • NSEC3 proving non-existence of audionlinestock.sg/DS: The salt value for an NSEC3 record should be empty. See RFC 9276, Sec. 3.1.
  • NSEC3 proving non-existence of audionlinestock.sg/DS: The salt value for an NSEC3 record should be empty. See RFC 9276, Sec. 3.1.
  • sg to audionlinestock.sg: The following NS name(s) were found in the authoritative NS RRset, but not in the delegation NS RRset (i.e., in the sg zone): ns3.vodien.com See RFC 1034, Sec. 4.2.2.

DNSKEY legend

Full legend
SEP bit setSEP bit set
Revoke bit setRevoke bit set
Trust anchorTrust anchor
Download: png | svg
Warning JavaScript is required to make the graph below interactive.
DNSSEC authentication graph