View on GitHub

DNSViz: A DNS visualization tool

vote.gov

DNSSEC options (hide)
  1. |?|
  2. |?|
  3. |?|
  4. |?|
  5. |?|
  6. |?|
  7. |?|
  8. |?|
  9. |?|
  10. |?|
Notices
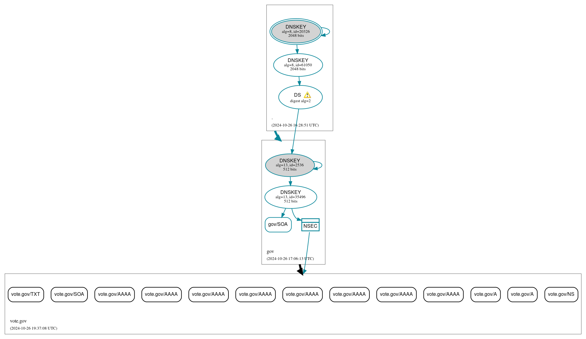
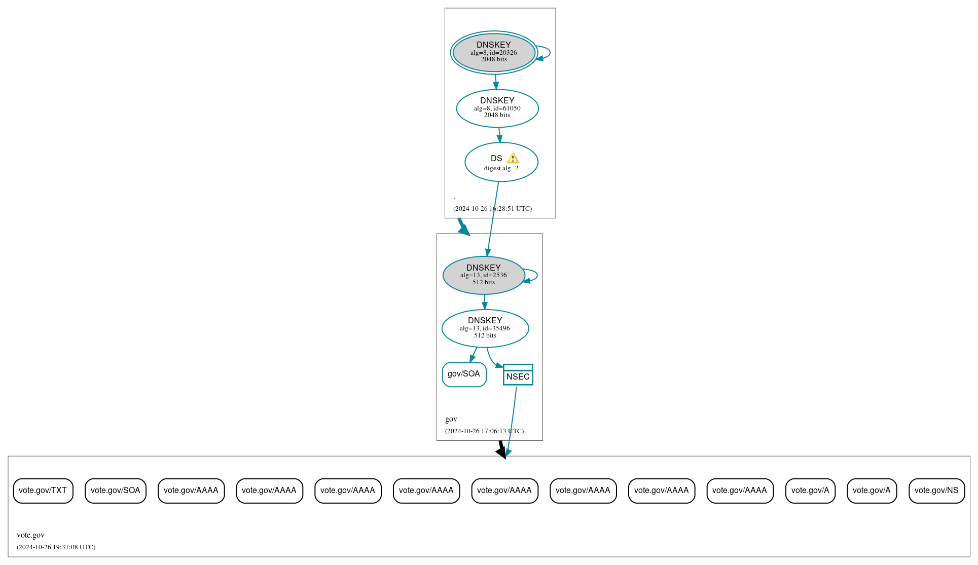
DNSSEC Authentication Chain

RRset statusRRset status

Insecure (13)
  • vote.gov/A
  • vote.gov/A
  • vote.gov/AAAA
  • vote.gov/AAAA
  • vote.gov/AAAA
  • vote.gov/AAAA
  • vote.gov/AAAA
  • vote.gov/AAAA
  • vote.gov/AAAA
  • vote.gov/AAAA
  • vote.gov/NS
  • vote.gov/SOA
  • vote.gov/TXT
Secure (1)
  • gov/SOA

DNSKEY/DS/NSEC statusDNSKEY/DS/NSEC status

Secure (6)
  • ./DNSKEY (alg 8, id 20326)
  • ./DNSKEY (alg 8, id 61050)
  • NSEC proving non-existence of vote.gov/DS
  • gov/DNSKEY (alg 13, id 2536)
  • gov/DNSKEY (alg 13, id 35496)
  • gov/DS (alg 13, id 2536)

Delegation statusDelegation status

Insecure (1)
  • gov to vote.gov
Secure (1)
  • . to gov

NoticesNotices

Warnings (2)
  • gov/DS (alg 13, id 2536): The server appears to support DNS cookies but did not return a COOKIE option. See RFC 7873, Sec. 5.2.3. (2001:500:2f::f, UDP_-_EDNS0_4096_D_KN)
  • gov/DS (alg 13, id 2536): The server appears to support DNS cookies but did not return a COOKIE option. See RFC 7873, Sec. 5.2.3. (2001:500:2f::f, UDP_-_EDNS0_4096_D_KN)

DNSKEY legend

Full legend
SEP bit setSEP bit set
Revoke bit setRevoke bit set
Trust anchorTrust anchor
Download: png | svg
Warning JavaScript is required to make the graph below interactive.
DNSSEC authentication graph