View on GitHub

DNSViz: A DNS visualization tool

verteiltesysteme.net

DNSSEC options (hide)
  1. |?|
  2. |?|
  3. |?|
  4. |?|
  5. |?|
  6. |?|
  7. |?|
  8. |?|
  9. |?|
  10. |?|
Notices
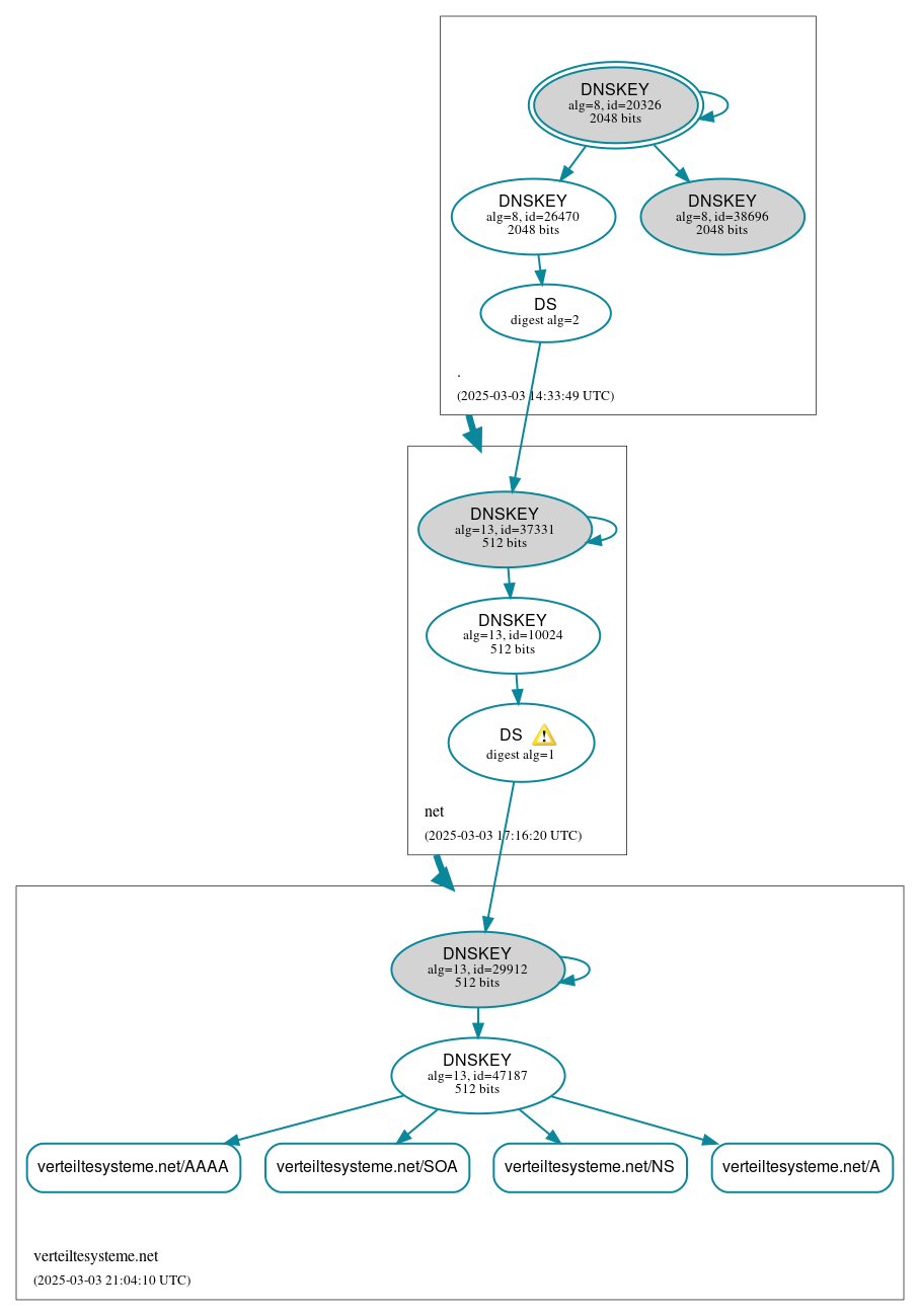
DNSSEC Authentication Chain

RRset statusRRset status

Secure (4)
  • verteiltesysteme.net/A
  • verteiltesysteme.net/AAAA
  • verteiltesysteme.net/NS
  • verteiltesysteme.net/SOA

DNSKEY/DS/NSEC statusDNSKEY/DS/NSEC status

Secure (9)
  • ./DNSKEY (alg 8, id 20326)
  • ./DNSKEY (alg 8, id 26470)
  • ./DNSKEY (alg 8, id 38696)
  • net/DNSKEY (alg 13, id 10024)
  • net/DNSKEY (alg 13, id 37331)
  • net/DS (alg 13, id 37331)
  • verteiltesysteme.net/DNSKEY (alg 13, id 29912)
  • verteiltesysteme.net/DNSKEY (alg 13, id 47187)
  • verteiltesysteme.net/DS (alg 13, id 29912)

Delegation statusDelegation status

Secure (2)
  • . to net
  • net to verteiltesysteme.net

NoticesNotices

Warnings (2)
  • verteiltesysteme.net/DS (alg 13, id 29912): DNSSEC implementers are prohibited from implementing signing with DS algorithm 1 (SHA-1). See RFC 8624, Sec. 3.2.
  • verteiltesysteme.net/DS (alg 13, id 29912): DNSSEC implementers are prohibited from implementing signing with DS algorithm 1 (SHA-1). See RFC 8624, Sec. 3.2.

DNSKEY legend

Full legend
SEP bit setSEP bit set
Revoke bit setRevoke bit set
Trust anchorTrust anchor
Download: png | svg
Warning JavaScript is required to make the graph below interactive.
DNSSEC authentication graph