View on GitHub

DNSViz: A DNS visualization tool

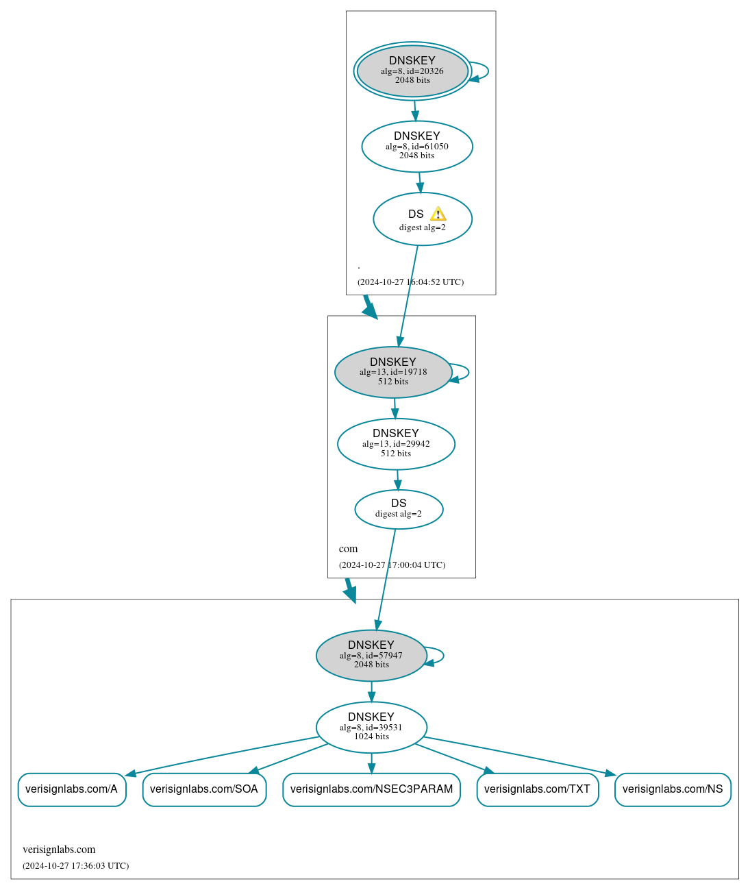
verisignlabs.com

DNSSEC options (hide)
  1. |?|
  2. |?|
  3. |?|
  4. |?|
  5. |?|
  6. |?|
  7. |?|
  8. |?|
  9. |?|
  10. |?|
Notices
DNSSEC Authentication Chain

RRset statusRRset status

Secure (5)
  • verisignlabs.com/A
  • verisignlabs.com/NS
  • verisignlabs.com/NSEC3PARAM
  • verisignlabs.com/SOA
  • verisignlabs.com/TXT

DNSKEY/DS/NSEC statusDNSKEY/DS/NSEC status

Secure (8)
  • ./DNSKEY (alg 8, id 20326)
  • ./DNSKEY (alg 8, id 61050)
  • com/DNSKEY (alg 13, id 19718)
  • com/DNSKEY (alg 13, id 29942)
  • com/DS (alg 13, id 19718)
  • verisignlabs.com/DNSKEY (alg 8, id 39531)
  • verisignlabs.com/DNSKEY (alg 8, id 57947)
  • verisignlabs.com/DS (alg 8, id 57947)

Delegation statusDelegation status

Secure (2)
  • . to com
  • com to verisignlabs.com

NoticesNotices

Warnings (8)
  • com/DS (alg 13, id 19718): The server appears to support DNS cookies but did not return a COOKIE option. See RFC 7873, Sec. 5.2.3. (2001:500:2f::f, UDP_-_EDNS0_4096_D_KN)
  • com/DS (alg 13, id 19718): The server appears to support DNS cookies but did not return a COOKIE option. See RFC 7873, Sec. 5.2.3. (2001:500:2f::f, UDP_-_EDNS0_4096_D_KN)
  • l53em.zo7sm.verisignlabs.com/A has warnings; select the "Denial of existence" DNSSEC option to see them.
  • verisignlabs.com/CDNSKEY has warnings; select the "Denial of existence" DNSSEC option to see them.
  • verisignlabs.com/AAAA has warnings; select the "Denial of existence" DNSSEC option to see them.
  • verisignlabs.com/CDS has warnings; select the "Denial of existence" DNSSEC option to see them.
  • verisignlabs.com/CNAME has warnings; select the "Denial of existence" DNSSEC option to see them.
  • verisignlabs.com/MX has warnings; select the "Denial of existence" DNSSEC option to see them.

DNSKEY legend

Full legend
SEP bit setSEP bit set
Revoke bit setRevoke bit set
Trust anchorTrust anchor
Download: png | svg
Warning JavaScript is required to make the graph below interactive.
DNSSEC authentication graph