View on GitHub

DNSViz: A DNS visualization tool

vercel.app

DNSSEC options (hide)
  1. |?|
  2. |?|
  3. |?|
  4. |?|
  5. |?|
  6. |?|
  7. |?|
  8. |?|
  9. |?|
  10. |?|
Notices
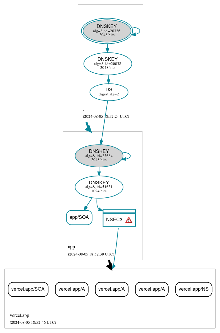
DNSSEC Authentication Chain

RRset statusRRset status

Insecure (5)
  • vercel.app/A
  • vercel.app/A
  • vercel.app/A
  • vercel.app/NS
  • vercel.app/SOA
Secure (1)
  • app/SOA

DNSKEY/DS/NSEC statusDNSKEY/DS/NSEC status

Secure (6)
  • ./DNSKEY (alg 8, id 20038)
  • ./DNSKEY (alg 8, id 20326)
  • NSEC3 proving non-existence of vercel.app/DS
  • app/DNSKEY (alg 8, id 23684)
  • app/DNSKEY (alg 8, id 51631)
  • app/DS (alg 8, id 23684)

Delegation statusDelegation status

Insecure (1)
  • app to vercel.app
Secure (1)
  • . to app

NoticesNotices

Errors (3)
  • NSEC3 proving non-existence of vercel.app/DS: An iterations count of 0 must be used in NSEC3 records to alleviate computational burdens. See RFC 9276, Sec. 3.1.
  • NSEC3 proving non-existence of vercel.app/DS: An iterations count of 0 must be used in NSEC3 records to alleviate computational burdens. See RFC 9276, Sec. 3.1.
  • vercel.app/DS has errors; select the "Denial of existence" DNSSEC option to see them.
Warnings (3)
  • NSEC3 proving non-existence of vercel.app/DS: The salt value for an NSEC3 record should be empty. See RFC 9276, Sec. 3.1.
  • NSEC3 proving non-existence of vercel.app/DS: The salt value for an NSEC3 record should be empty. See RFC 9276, Sec. 3.1.
  • vercel.app/DS has warnings; select the "Denial of existence" DNSSEC option to see them.

DNSKEY legend

Full legend
SEP bit setSEP bit set
Revoke bit setRevoke bit set
Trust anchorTrust anchor
Download: png | svg
Warning JavaScript is required to make the graph below interactive.
DNSSEC authentication graph