View on GitHub

DNSViz: A DNS visualization tool

usno.navy.mil

DNSSEC options (hide)
  1. |?|
  2. |?|
  3. |?|
  4. |?|
  5. |?|
  6. |?|
  7. |?|
  8. |?|
  9. |?|
  10. |?|
Notices
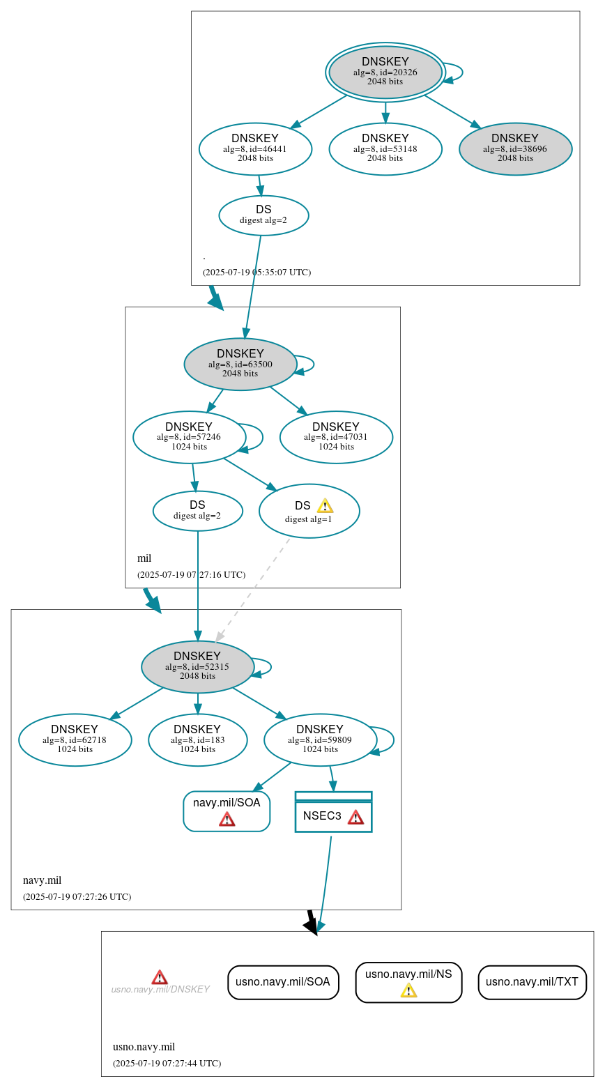
DNSSEC Authentication Chain

RRset statusRRset status

Insecure (3)
  • usno.navy.mil/NS
  • usno.navy.mil/SOA
  • usno.navy.mil/TXT
Secure (1)
  • navy.mil/SOA

DNSKEY/DS/NSEC statusDNSKEY/DS/NSEC status

Secure (15)
  • ./DNSKEY (alg 8, id 20326)
  • ./DNSKEY (alg 8, id 38696)
  • ./DNSKEY (alg 8, id 46441)
  • ./DNSKEY (alg 8, id 53148)
  • NSEC3 proving non-existence of usno.navy.mil/DS
  • mil/DNSKEY (alg 8, id 47031)
  • mil/DNSKEY (alg 8, id 57246)
  • mil/DNSKEY (alg 8, id 63500)
  • mil/DS (alg 8, id 63500)
  • navy.mil/DNSKEY (alg 8, id 183)
  • navy.mil/DNSKEY (alg 8, id 52315)
  • navy.mil/DNSKEY (alg 8, id 59809)
  • navy.mil/DNSKEY (alg 8, id 62718)
  • navy.mil/DS (alg 8, id 52315)
  • navy.mil/DS (alg 8, id 52315)

Delegation statusDelegation status

Insecure (1)
  • navy.mil to usno.navy.mil
Secure (2)
  • . to mil
  • mil to navy.mil

NoticesNotices

Errors (6)
  • NSEC3 proving non-existence of usno.navy.mil/DS: An iterations count of 0 must be used in NSEC3 records to alleviate computational burdens. See RFC 9276, Sec. 3.1.
  • NSEC3 proving non-existence of usno.navy.mil/DS: An iterations count of 0 must be used in NSEC3 records to alleviate computational burdens. See RFC 9276, Sec. 3.1.
  • navy.mil/SOA: No RRSIG covering the RRset was returned in the response. See RFC 4035, Sec. 3.1.1. (214.23.245.6, 215.65.126.185, UDP_-_EDNS0_4096_D_KN)
  • usno.navy.mil/DNSKEY: No response was received from the server over UDP (tried 4 times). See RFC 1035, Sec. 4.2. (215.65.126.185, UDP_-_EDNS0_512_D_KN)
  • usno.navy.mil/DNSKEY has errors; select the "Denial of existence" DNSSEC option to see them.
  • usno.navy.mil/DS has errors; select the "Denial of existence" DNSSEC option to see them.
Warnings (8)
  • NSEC3 proving non-existence of usno.navy.mil/DS: The salt value for an NSEC3 record should be empty. See RFC 9276, Sec. 3.1.
  • NSEC3 proving non-existence of usno.navy.mil/DS: The salt value for an NSEC3 record should be empty. See RFC 9276, Sec. 3.1.
  • navy.mil/DS (alg 8, id 52315): DNSSEC implementers are prohibited from implementing signing with DS algorithm 1 (SHA-1). See RFC 8624, Sec. 3.2.
  • navy.mil/DS (alg 8, id 52315): DNSSEC implementers are prohibited from implementing signing with DS algorithm 1 (SHA-1). See RFC 8624, Sec. 3.2.
  • navy.mil/DS (alg 8, id 52315): DS records with digest type 1 (SHA-1) are ignored when DS records with digest type 2 (SHA-256) exist in the same RRset. See RFC 4509, Sec. 3.
  • navy.mil/DS (alg 8, id 52315): DS records with digest type 1 (SHA-1) are ignored when DS records with digest type 2 (SHA-256) exist in the same RRset. See RFC 4509, Sec. 3.
  • usno.navy.mil/NS: No response was received until the UDP payload size was decreased, indicating that the server might be attempting to send a payload that exceeds the path maximum transmission unit (PMTU) size. See RFC 6891, Sec. 6.2.6. (2608:120:c:162::243, 2608:140:c:157::235, 2608:4163:1:143::243, UDP_-_EDNS0_4096_D_KN)
  • usno.navy.mil/DS has warnings; select the "Denial of existence" DNSSEC option to see them.

DNSKEY legend

Full legend
SEP bit setSEP bit set
Revoke bit setRevoke bit set
Trust anchorTrust anchor
Download: png | svg
Warning JavaScript is required to make the graph below interactive.
DNSSEC authentication graph