View on GitHub

DNSViz: A DNS visualization tool

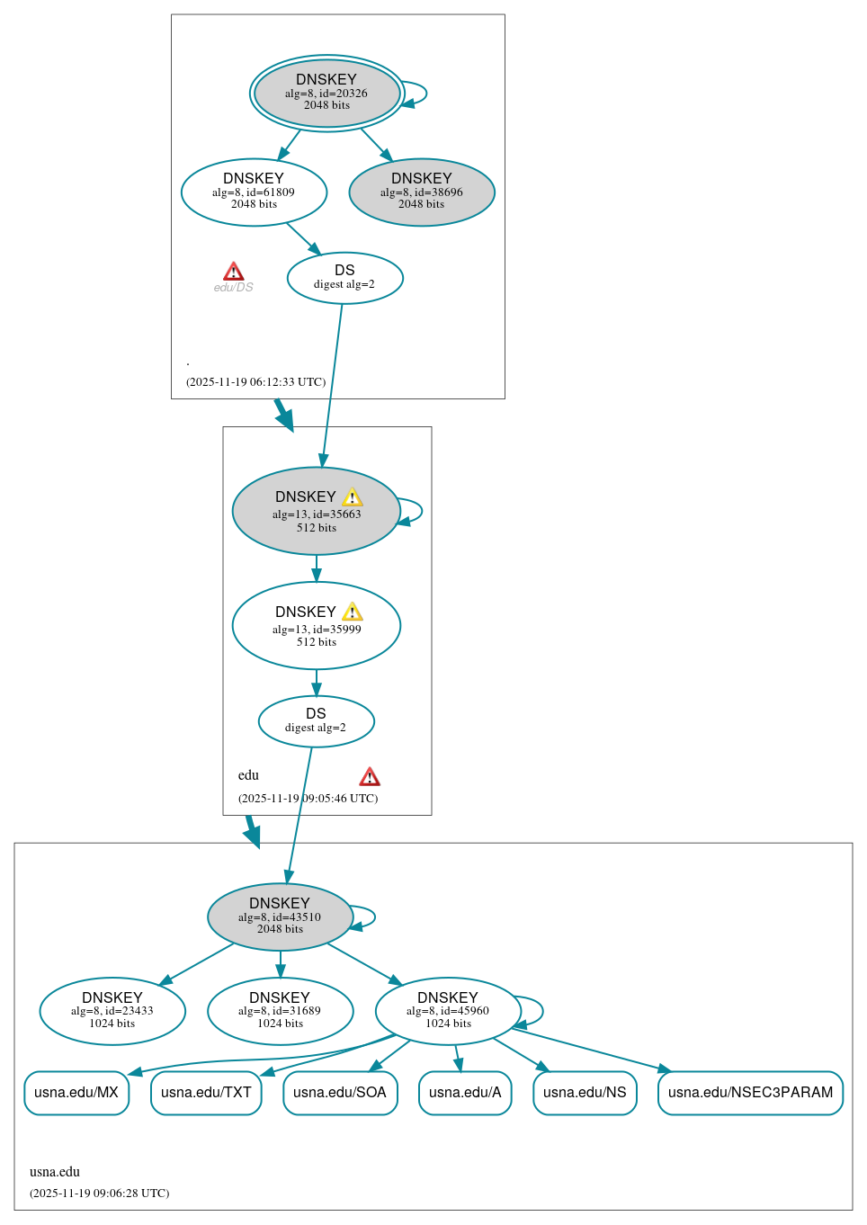
usna.edu

DNSSEC options (hide)
  1. |?|
  2. |?|
  3. |?|
  4. |?|
  5. |?|
  6. |?|
  7. |?|
  8. |?|
  9. |?|
  10. |?|
Notices
DNSSEC Authentication Chain

RRset statusRRset status

Secure (6)
  • usna.edu/A
  • usna.edu/MX
  • usna.edu/NS
  • usna.edu/NSEC3PARAM
  • usna.edu/SOA
  • usna.edu/TXT

DNSKEY/DS/NSEC statusDNSKEY/DS/NSEC status

Secure (11)
  • ./DNSKEY (alg 8, id 20326)
  • ./DNSKEY (alg 8, id 38696)
  • ./DNSKEY (alg 8, id 61809)
  • edu/DNSKEY (alg 13, id 35663)
  • edu/DNSKEY (alg 13, id 35999)
  • edu/DS (alg 13, id 35663)
  • usna.edu/DNSKEY (alg 8, id 23433)
  • usna.edu/DNSKEY (alg 8, id 31689)
  • usna.edu/DNSKEY (alg 8, id 43510)
  • usna.edu/DNSKEY (alg 8, id 45960)
  • usna.edu/DS (alg 8, id 43510)

Delegation statusDelegation status

Secure (2)
  • . to edu
  • edu to usna.edu

NoticesNotices

Errors (8)
  • edu zone: The server(s) responded over TCP with a malformed response or with an invalid RCODE. See RFC 1035, Sec. 4.1.1. (192.5.6.30, 192.12.94.30, 192.26.92.30, 192.33.14.30, 192.35.51.30, 192.41.162.30, 192.43.172.30, 192.48.79.30, 192.52.178.30, 192.54.112.30, 2001:500:856e::30, 2001:500:d937::30, 2001:501:b1f9::30, 2001:502:8cc::30, 2001:503:231d::2:30, 2001:503:83eb::30, 2001:503:d414::30, 2001:503:eea3::30)
  • edu/DS: No response was received from the server over UDP (tried 4 times). See RFC 1035, Sec. 4.2. (192.5.5.241, 192.33.4.12, 192.36.148.17, 192.58.128.30, 192.112.36.4, 192.203.230.10, 198.41.0.4, 198.97.190.53, 199.7.83.42, 202.12.27.33, 2001:500:1::53, 2001:500:2::c, 2001:500:12::d0d, 2001:500:2d::d, 2001:500:2f::f, 2001:500:9f::42, 2001:500:a8::e, 2001:503:c27::2:30, 2001:503:ba3e::2:30, 2001:7fd::1, 2001:7fe::53, 2001:dc3::35, 2801:1b8:10::b, UDP_-_EDNS0_4096_D_KN)
  • edu/DS: No response was received from the server over UDP (tried 5 times). See RFC 1035, Sec. 4.2. (170.247.170.2, UDP_-_EDNS0_4096_D_KN)
  • usna.edu/CDNSKEY has errors; select the "Denial of existence" DNSSEC option to see them.
  • usna.edu/AAAA has errors; select the "Denial of existence" DNSSEC option to see them.
  • zci23.uwftn.usna.edu/A has errors; select the "Denial of existence" DNSSEC option to see them.
  • usna.edu/CNAME has errors; select the "Denial of existence" DNSSEC option to see them.
  • usna.edu/CDS has errors; select the "Denial of existence" DNSSEC option to see them.
Warnings (7)
  • edu/DNSKEY (alg 13, id 35663): No response was received until the UDP payload size was decreased, indicating that the server might be attempting to send a payload that exceeds the path maximum transmission unit (PMTU) size. See RFC 6891, Sec. 6.2.6. (192.5.6.30, 192.12.94.30, 192.26.92.30, 192.33.14.30, 192.35.51.30, 192.41.162.30, 192.43.172.30, 192.48.79.30, 192.52.178.30, 192.54.112.30, 2001:500:856e::30, 2001:500:d937::30, 2001:501:b1f9::30, 2001:502:8cc::30, 2001:503:231d::2:30, 2001:503:83eb::30, 2001:503:d414::30, 2001:503:eea3::30, UDP_-_EDNS0_4096_D_KN)
  • edu/DNSKEY (alg 13, id 35999): No response was received until the UDP payload size was decreased, indicating that the server might be attempting to send a payload that exceeds the path maximum transmission unit (PMTU) size. See RFC 6891, Sec. 6.2.6. (192.5.6.30, 192.12.94.30, 192.26.92.30, 192.33.14.30, 192.35.51.30, 192.41.162.30, 192.43.172.30, 192.48.79.30, 192.52.178.30, 192.54.112.30, 2001:500:856e::30, 2001:500:d937::30, 2001:501:b1f9::30, 2001:502:8cc::30, 2001:503:231d::2:30, 2001:503:83eb::30, 2001:503:d414::30, 2001:503:eea3::30, UDP_-_EDNS0_4096_D_KN)
  • usna.edu/CDNSKEY has warnings; select the "Denial of existence" DNSSEC option to see them.
  • usna.edu/AAAA has warnings; select the "Denial of existence" DNSSEC option to see them.
  • zci23.uwftn.usna.edu/A has warnings; select the "Denial of existence" DNSSEC option to see them.
  • usna.edu/CNAME has warnings; select the "Denial of existence" DNSSEC option to see them.
  • usna.edu/CDS has warnings; select the "Denial of existence" DNSSEC option to see them.

DNSKEY legend

Full legend
SEP bit setSEP bit set
Revoke bit setRevoke bit set
Trust anchorTrust anchor
Download: png | svg
Warning JavaScript is required to make the graph below interactive.
DNSSEC authentication graph