View on GitHub

DNSViz: A DNS visualization tool

usgs.gov

Updated: 2025-12-15 16:00:13 UTC (125 days ago) Update now
« Previous analysis | Next analysis »
DNSSEC options (hide)
  1. |?|
  2. |?|
  3. |?|
  4. |?|
  5. |?|
  6. |?|
  7. |?|
  8. |?|
  9. |?|
  10. |?|
Notices
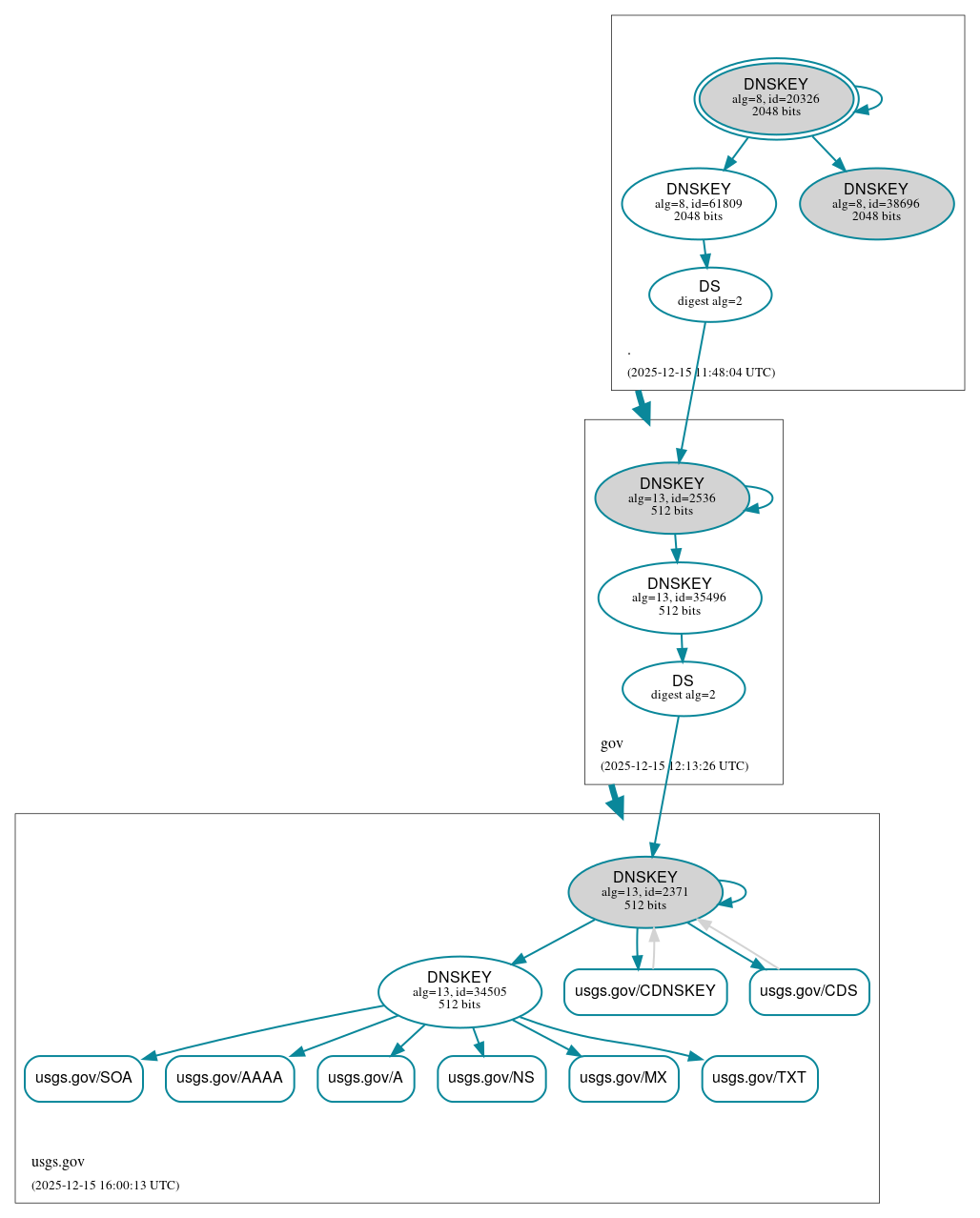
DNSSEC Authentication Chain

RRset statusRRset status

Secure (8)
  • usgs.gov/A
  • usgs.gov/AAAA
  • usgs.gov/CDNSKEY
  • usgs.gov/CDS
  • usgs.gov/MX
  • usgs.gov/NS
  • usgs.gov/SOA
  • usgs.gov/TXT

DNSKEY/DS/NSEC statusDNSKEY/DS/NSEC status

Secure (9)
  • ./DNSKEY (alg 8, id 20326)
  • ./DNSKEY (alg 8, id 38696)
  • ./DNSKEY (alg 8, id 61809)
  • gov/DNSKEY (alg 13, id 2536)
  • gov/DNSKEY (alg 13, id 35496)
  • gov/DS (alg 13, id 2536)
  • usgs.gov/DNSKEY (alg 13, id 2371)
  • usgs.gov/DNSKEY (alg 13, id 34505)
  • usgs.gov/DS (alg 13, id 2371)

Delegation statusDelegation status

Secure (2)
  • . to gov
  • gov to usgs.gov

NoticesNotices

Errors (5)
  • RRSIG usgs.gov/A alg 13, id 34505: The TTL of the RRset (99) exceeds the value of the Original TTL field of the RRSIG RR covering it (37). See RFC 4035, Sec. 2.2.
  • RRSIG usgs.gov/A alg 13, id 34505: The TTL of the RRset (99) exceeds the value of the Original TTL field of the RRSIG RR covering it (37). See RFC 4035, Sec. 2.2.
  • RRSIG usgs.gov/AAAA alg 13, id 34505: The TTL of the RRset (140) exceeds the value of the Original TTL field of the RRSIG RR covering it (119). See RFC 4035, Sec. 2.2.
  • RRSIG usgs.gov/AAAA alg 13, id 34505: The TTL of the RRset (140) exceeds the value of the Original TTL field of the RRSIG RR covering it (119). See RFC 4035, Sec. 2.2.
  • RRSIG usgs.gov/AAAA alg 13, id 34505: The TTL of the RRset (140) exceeds the value of the Original TTL field of the RRSIG RR covering it (119). See RFC 4035, Sec. 2.2.

DNSKEY legend

Full legend
SEP bit setSEP bit set
Revoke bit setRevoke bit set
Trust anchorTrust anchor
Download: png | svg
Warning JavaScript is required to make the graph below interactive.
DNSSEC authentication graph