View on GitHub

DNSViz: A DNS visualization tool

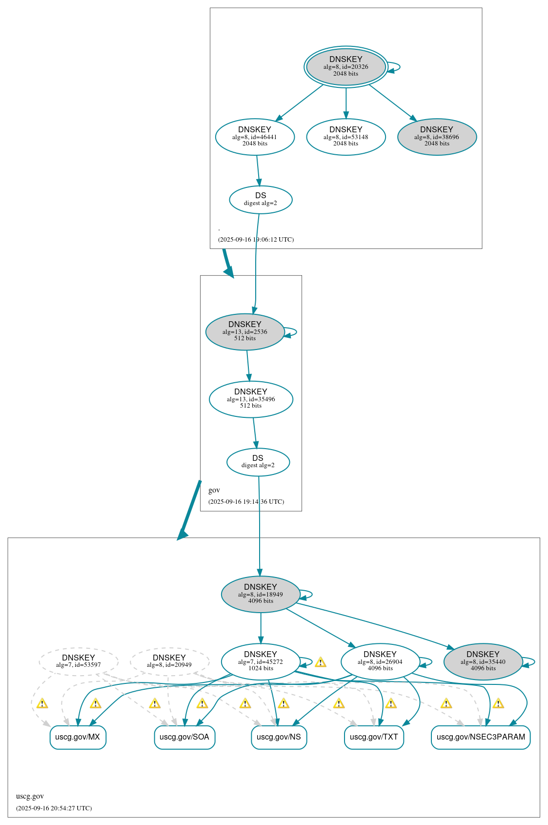
uscg.gov

DNSSEC options (hide)
  1. |?|
  2. |?|
  3. |?|
  4. |?|
  5. |?|
  6. |?|
  7. |?|
  8. |?|
  9. |?|
  10. |?|
Notices
DNSSEC Authentication Chain

RRset statusRRset status

Secure (5)
  • uscg.gov/MX
  • uscg.gov/NS
  • uscg.gov/NSEC3PARAM
  • uscg.gov/SOA
  • uscg.gov/TXT

DNSKEY/DS/NSEC statusDNSKEY/DS/NSEC status

Secure (12)
  • ./DNSKEY (alg 8, id 20326)
  • ./DNSKEY (alg 8, id 38696)
  • ./DNSKEY (alg 8, id 46441)
  • ./DNSKEY (alg 8, id 53148)
  • gov/DNSKEY (alg 13, id 2536)
  • gov/DNSKEY (alg 13, id 35496)
  • gov/DS (alg 13, id 2536)
  • uscg.gov/DNSKEY (alg 7, id 45272)
  • uscg.gov/DNSKEY (alg 8, id 18949)
  • uscg.gov/DNSKEY (alg 8, id 26904)
  • uscg.gov/DNSKEY (alg 8, id 35440)
  • uscg.gov/DS (alg 8, id 18949)
Non_existent (2)
  • uscg.gov/DNSKEY (alg 7, id 53597)
  • uscg.gov/DNSKEY (alg 8, id 20949)

Delegation statusDelegation status

Secure (2)
  • . to gov
  • gov to uscg.gov

NoticesNotices

Errors (6)
  • uscg.gov/CDS has errors; select the "Denial of existence" DNSSEC option to see them.
  • uscg.gov/CNAME has errors; select the "Denial of existence" DNSSEC option to see them.
  • uscg.gov/AAAA has errors; select the "Denial of existence" DNSSEC option to see them.
  • uscg.gov/CDNSKEY has errors; select the "Denial of existence" DNSSEC option to see them.
  • j8fx2.6h2u8.uscg.gov/A has errors; select the "Denial of existence" DNSSEC option to see them.
  • uscg.gov/A has errors; select the "Denial of existence" DNSSEC option to see them.
Warnings (21)
  • RRSIG uscg.gov/DNSKEY alg 7, id 45272: DNSSEC implementers are recommended against implementing signing with DNSSEC algorithm 7 (RSASHA1NSEC3SHA1). See RFC 8624, Sec. 3.1.
  • RRSIG uscg.gov/DNSKEY alg 7, id 45272: DNSSEC implementers are recommended against implementing signing with DNSSEC algorithm 7 (RSASHA1NSEC3SHA1). See RFC 8624, Sec. 3.1.
  • RRSIG uscg.gov/DNSKEY alg 7, id 45272: DNSSEC implementers are recommended against implementing signing with DNSSEC algorithm 7 (RSASHA1NSEC3SHA1). See RFC 8624, Sec. 3.1.
  • RRSIG uscg.gov/DNSKEY alg 7, id 45272: DNSSEC implementers are recommended against implementing signing with DNSSEC algorithm 7 (RSASHA1NSEC3SHA1). See RFC 8624, Sec. 3.1.
  • RRSIG uscg.gov/MX alg 7, id 45272: DNSSEC implementers are recommended against implementing signing with DNSSEC algorithm 7 (RSASHA1NSEC3SHA1). See RFC 8624, Sec. 3.1.
  • RRSIG uscg.gov/MX alg 7, id 53597: DNSSEC implementers are recommended against implementing signing with DNSSEC algorithm 7 (RSASHA1NSEC3SHA1). See RFC 8624, Sec. 3.1.
  • RRSIG uscg.gov/NS alg 7, id 45272: DNSSEC implementers are recommended against implementing signing with DNSSEC algorithm 7 (RSASHA1NSEC3SHA1). See RFC 8624, Sec. 3.1.
  • RRSIG uscg.gov/NS alg 7, id 53597: DNSSEC implementers are recommended against implementing signing with DNSSEC algorithm 7 (RSASHA1NSEC3SHA1). See RFC 8624, Sec. 3.1.
  • RRSIG uscg.gov/NSEC3PARAM alg 7, id 45272: DNSSEC implementers are recommended against implementing signing with DNSSEC algorithm 7 (RSASHA1NSEC3SHA1). See RFC 8624, Sec. 3.1.
  • RRSIG uscg.gov/NSEC3PARAM alg 7, id 53597: DNSSEC implementers are recommended against implementing signing with DNSSEC algorithm 7 (RSASHA1NSEC3SHA1). See RFC 8624, Sec. 3.1.
  • RRSIG uscg.gov/SOA alg 7, id 45272: DNSSEC implementers are recommended against implementing signing with DNSSEC algorithm 7 (RSASHA1NSEC3SHA1). See RFC 8624, Sec. 3.1.
  • RRSIG uscg.gov/SOA alg 7, id 53597: DNSSEC implementers are recommended against implementing signing with DNSSEC algorithm 7 (RSASHA1NSEC3SHA1). See RFC 8624, Sec. 3.1.
  • RRSIG uscg.gov/TXT alg 7, id 45272: DNSSEC implementers are recommended against implementing signing with DNSSEC algorithm 7 (RSASHA1NSEC3SHA1). See RFC 8624, Sec. 3.1.
  • RRSIG uscg.gov/TXT alg 7, id 53597: DNSSEC implementers are recommended against implementing signing with DNSSEC algorithm 7 (RSASHA1NSEC3SHA1). See RFC 8624, Sec. 3.1.
  • uscg.gov/CDS has warnings; select the "Denial of existence" DNSSEC option to see them.
  • uscg.gov/DNSKEY has warnings; select the "Denial of existence" DNSSEC option to see them.
  • uscg.gov/CNAME has warnings; select the "Denial of existence" DNSSEC option to see them.
  • j8fx2.6h2u8.uscg.gov/A has warnings; select the "Denial of existence" DNSSEC option to see them.
  • uscg.gov/CDNSKEY has warnings; select the "Denial of existence" DNSSEC option to see them.
  • uscg.gov/AAAA has warnings; select the "Denial of existence" DNSSEC option to see them.
  • uscg.gov/A has warnings; select the "Denial of existence" DNSSEC option to see them.

DNSKEY legend

Full legend
SEP bit setSEP bit set
Revoke bit setRevoke bit set
Trust anchorTrust anchor
Download: png | svg
Warning JavaScript is required to make the graph below interactive.
DNSSEC authentication graph