View on GitHub

DNSViz: A DNS visualization tool

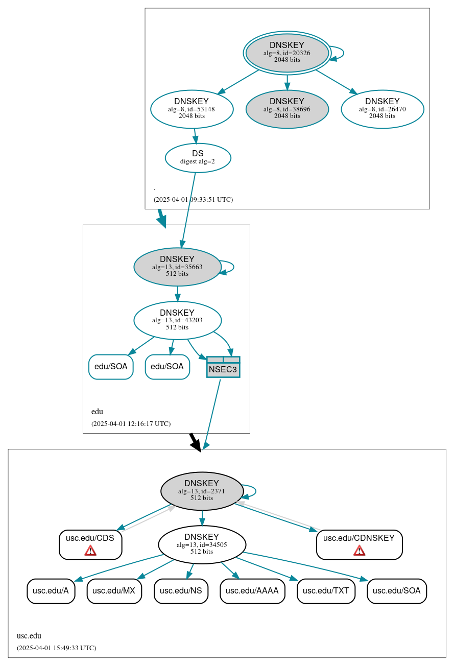
usc.edu

DNSSEC options (hide)
  1. |?|
  2. |?|
  3. |?|
  4. |?|
  5. |?|
  6. |?|
  7. |?|
  8. |?|
  9. |?|
  10. |?|
Notices
DNSSEC Authentication Chain

RRset statusRRset status

Insecure (8)
  • usc.edu/A
  • usc.edu/AAAA
  • usc.edu/CDNSKEY
  • usc.edu/CDS
  • usc.edu/MX
  • usc.edu/NS
  • usc.edu/SOA
  • usc.edu/TXT
Secure (2)
  • edu/SOA
  • edu/SOA

DNSKEY/DS/NSEC statusDNSKEY/DS/NSEC status

Insecure (2)
  • usc.edu/DNSKEY (alg 13, id 2371)
  • usc.edu/DNSKEY (alg 13, id 34505)
Secure (8)
  • ./DNSKEY (alg 8, id 20326)
  • ./DNSKEY (alg 8, id 26470)
  • ./DNSKEY (alg 8, id 38696)
  • ./DNSKEY (alg 8, id 53148)
  • NSEC3 proving non-existence of usc.edu/DS
  • edu/DNSKEY (alg 13, id 35663)
  • edu/DNSKEY (alg 13, id 43203)
  • edu/DS (alg 13, id 35663)

Delegation statusDelegation status

Insecure (1)
  • edu to usc.edu
Secure (1)
  • . to edu

NoticesNotices

Errors (2)
  • usc.edu/CDNSKEY: The CDNSKEY RRset must be signed with a key that is represented in both the current DNSKEY and the current DS RRset. See RFC 7344, Sec. 4.1.
  • usc.edu/CDS: The CDS RRset must be signed with a key that is represented in both the current DNSKEY and the current DS RRset. See RFC 7344, Sec. 4.1.

DNSKEY legend

Full legend
SEP bit setSEP bit set
Revoke bit setRevoke bit set
Trust anchorTrust anchor
Download: png | svg
Warning JavaScript is required to make the graph below interactive.
DNSSEC authentication graph