View on GitHub

DNSViz: A DNS visualization tool

usaa.com

DNSSEC options (hide)
  1. |?|
  2. |?|
  3. |?|
  4. |?|
  5. |?|
  6. |?|
  7. |?|
  8. |?|
  9. |?|
  10. |?|
Notices
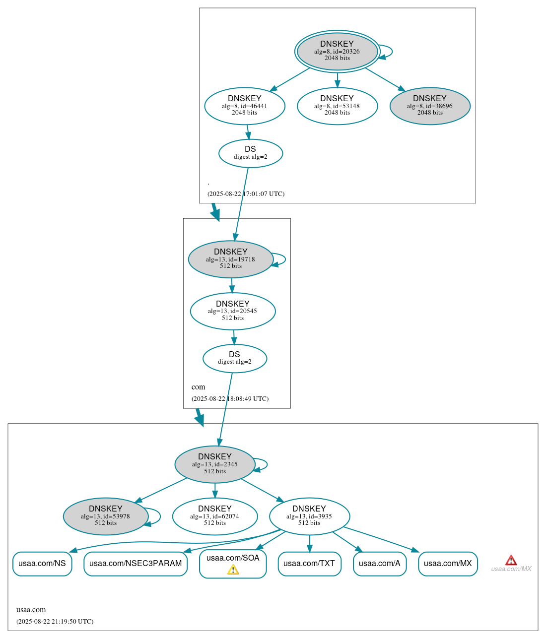
DNSSEC Authentication Chain

RRset statusRRset status

Secure (6)
  • usaa.com/A
  • usaa.com/MX
  • usaa.com/NS
  • usaa.com/NSEC3PARAM
  • usaa.com/SOA
  • usaa.com/TXT

DNSKEY/DS/NSEC statusDNSKEY/DS/NSEC status

Secure (12)
  • ./DNSKEY (alg 8, id 20326)
  • ./DNSKEY (alg 8, id 38696)
  • ./DNSKEY (alg 8, id 46441)
  • ./DNSKEY (alg 8, id 53148)
  • com/DNSKEY (alg 13, id 19718)
  • com/DNSKEY (alg 13, id 20545)
  • com/DS (alg 13, id 19718)
  • usaa.com/DNSKEY (alg 13, id 2345)
  • usaa.com/DNSKEY (alg 13, id 3935)
  • usaa.com/DNSKEY (alg 13, id 53978)
  • usaa.com/DNSKEY (alg 13, id 62074)
  • usaa.com/DS (alg 13, id 2345)

Delegation statusDelegation status

Secure (2)
  • . to com
  • com to usaa.com

NoticesNotices

Errors (1)
  • usaa.com/MX: No response was received from the server over UDP (tried 4 times). See RFC 1035, Sec. 4.2. (2600:1480:1::41, UDP_-_EDNS0_512_D_KN)
Warnings (1)
  • usaa.com/SOA: No response was received until the UDP payload size was decreased, indicating that the server might be attempting to send a payload that exceeds the path maximum transmission unit (PMTU) size. See RFC 6891, Sec. 6.2.6. (2600:1480:1::41, UDP_-_EDNS0_4096_D_KN_0x20)

DNSKEY legend

Full legend
SEP bit setSEP bit set
Revoke bit setRevoke bit set
Trust anchorTrust anchor
Download: png | svg
Warning JavaScript is required to make the graph below interactive.
DNSSEC authentication graph