View on GitHub

DNSViz: A DNS visualization tool

ups.com

DNSSEC options (hide)
  1. |?|
  2. |?|
  3. |?|
  4. |?|
  5. |?|
  6. |?|
  7. |?|
  8. |?|
  9. |?|
  10. |?|
Notices
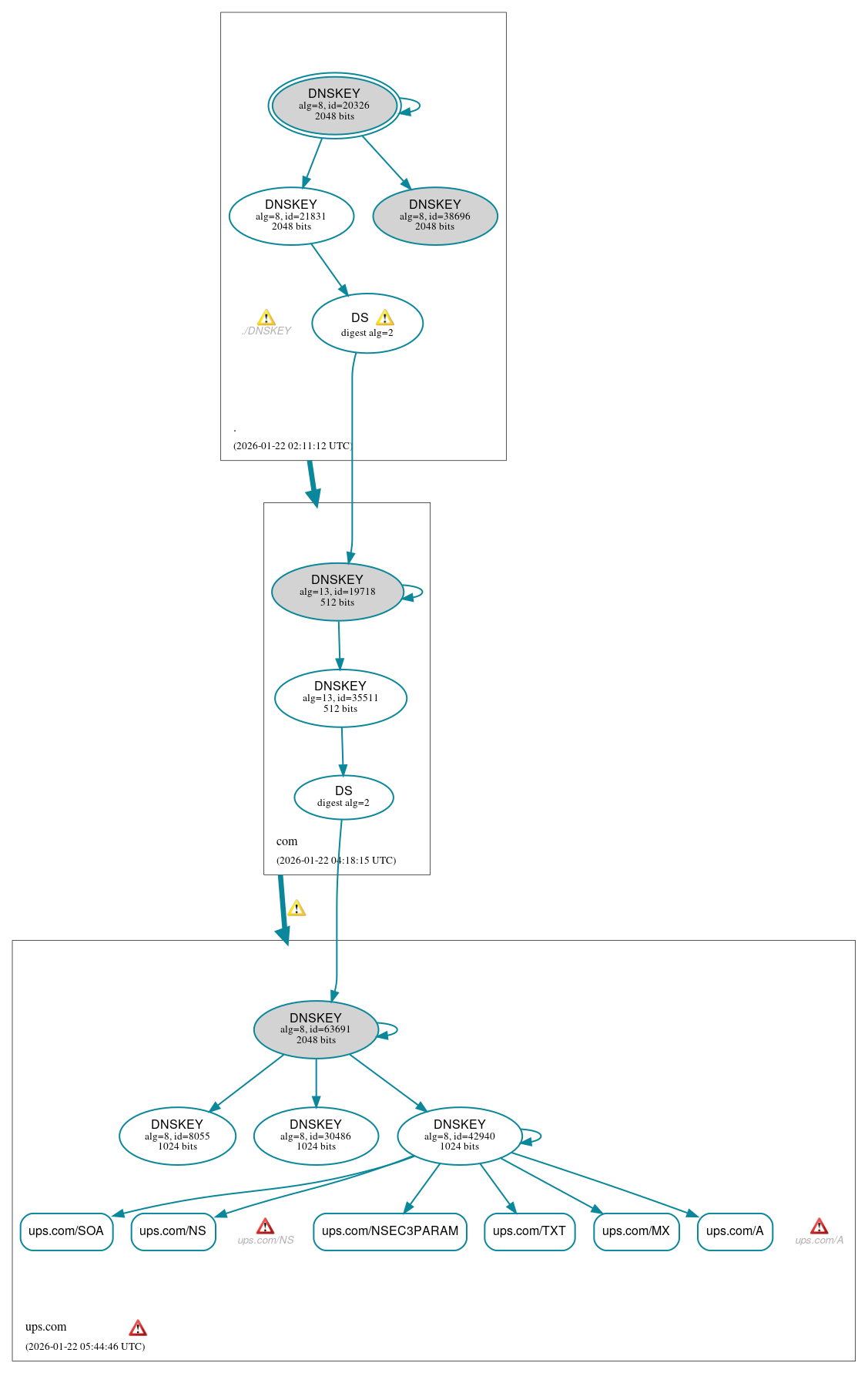
DNSSEC Authentication Chain

RRset statusRRset status

Secure (6)
  • ups.com/A
  • ups.com/MX
  • ups.com/NS
  • ups.com/NSEC3PARAM
  • ups.com/SOA
  • ups.com/TXT

DNSKEY/DS/NSEC statusDNSKEY/DS/NSEC status

Secure (11)
  • ./DNSKEY (alg 8, id 20326)
  • ./DNSKEY (alg 8, id 21831)
  • ./DNSKEY (alg 8, id 38696)
  • com/DNSKEY (alg 13, id 19718)
  • com/DNSKEY (alg 13, id 35511)
  • com/DS (alg 13, id 19718)
  • ups.com/DNSKEY (alg 8, id 30486)
  • ups.com/DNSKEY (alg 8, id 42940)
  • ups.com/DNSKEY (alg 8, id 63691)
  • ups.com/DNSKEY (alg 8, id 8055)
  • ups.com/DS (alg 8, id 63691)

Delegation statusDelegation status

Secure (2)
  • . to com
  • com to ups.com

NoticesNotices

Errors (8)
  • ups.com zone: The server(s) were not responsive to queries over UDP. See RFC 1035, Sec. 4.2. (2001:550:1:a::d, 2001:550:1:b::d)
  • ups.com/A: No response was received from the server over UDP (tried 12 times). See RFC 1035, Sec. 4.2. (2001:550:1:a::d, 2001:550:1:b::d, UDP_-_NOEDNS_)
  • ups.com/NS: No response was received from the server over UDP (tried 12 times). See RFC 1035, Sec. 4.2. (2001:550:1:a::d, 2001:550:1:b::d, UDP_-_NOEDNS_)
  • ups.com/AAAA has errors; select the "Denial of existence" DNSSEC option to see them.
  • ups.com/CDS has errors; select the "Denial of existence" DNSSEC option to see them.
  • znprw.qm6gk.ups.com/A has errors; select the "Denial of existence" DNSSEC option to see them.
  • ups.com/CNAME has errors; select the "Denial of existence" DNSSEC option to see them.
  • ups.com/CDNSKEY has errors; select the "Denial of existence" DNSSEC option to see them.
Warnings (9)
  • ./DNSKEY: The server appears to support DNS cookies but did not return a COOKIE option. See RFC 7873, Sec. 5.2.3. (2801:1b8:10::b, UDP_-_EDNS0_512_D_KN)
  • com to ups.com: Authoritative AAAA records exist for auth2.dns.cogentco.com, but there are no corresponding AAAA glue records. See RFC 1034, Sec. 4.2.2.
  • com/DS (alg 13, id 19718): The server appears to support DNS cookies but did not return a COOKIE option. See RFC 7873, Sec. 5.2.3. (2801:1b8:10::b, UDP_-_EDNS0_4096_D_KN)
  • com/DS (alg 13, id 19718): The server appears to support DNS cookies but did not return a COOKIE option. See RFC 7873, Sec. 5.2.3. (2801:1b8:10::b, UDP_-_EDNS0_4096_D_KN)
  • ups.com/CDNSKEY has warnings; select the "Denial of existence" DNSSEC option to see them.
  • ups.com/CDS has warnings; select the "Denial of existence" DNSSEC option to see them.
  • znprw.qm6gk.ups.com/A has warnings; select the "Denial of existence" DNSSEC option to see them.
  • ups.com/CNAME has warnings; select the "Denial of existence" DNSSEC option to see them.
  • ups.com/AAAA has warnings; select the "Denial of existence" DNSSEC option to see them.

DNSKEY legend

Full legend
SEP bit setSEP bit set
Revoke bit setRevoke bit set
Trust anchorTrust anchor
Download: png | svg
Warning JavaScript is required to make the graph below interactive.
DNSSEC authentication graph