View on GitHub

DNSViz: A DNS visualization tool

ups.com

DNSSEC options (hide)
  1. |?|
  2. |?|
  3. |?|
  4. |?|
  5. |?|
  6. |?|
  7. |?|
  8. |?|
  9. |?|
  10. |?|
Notices
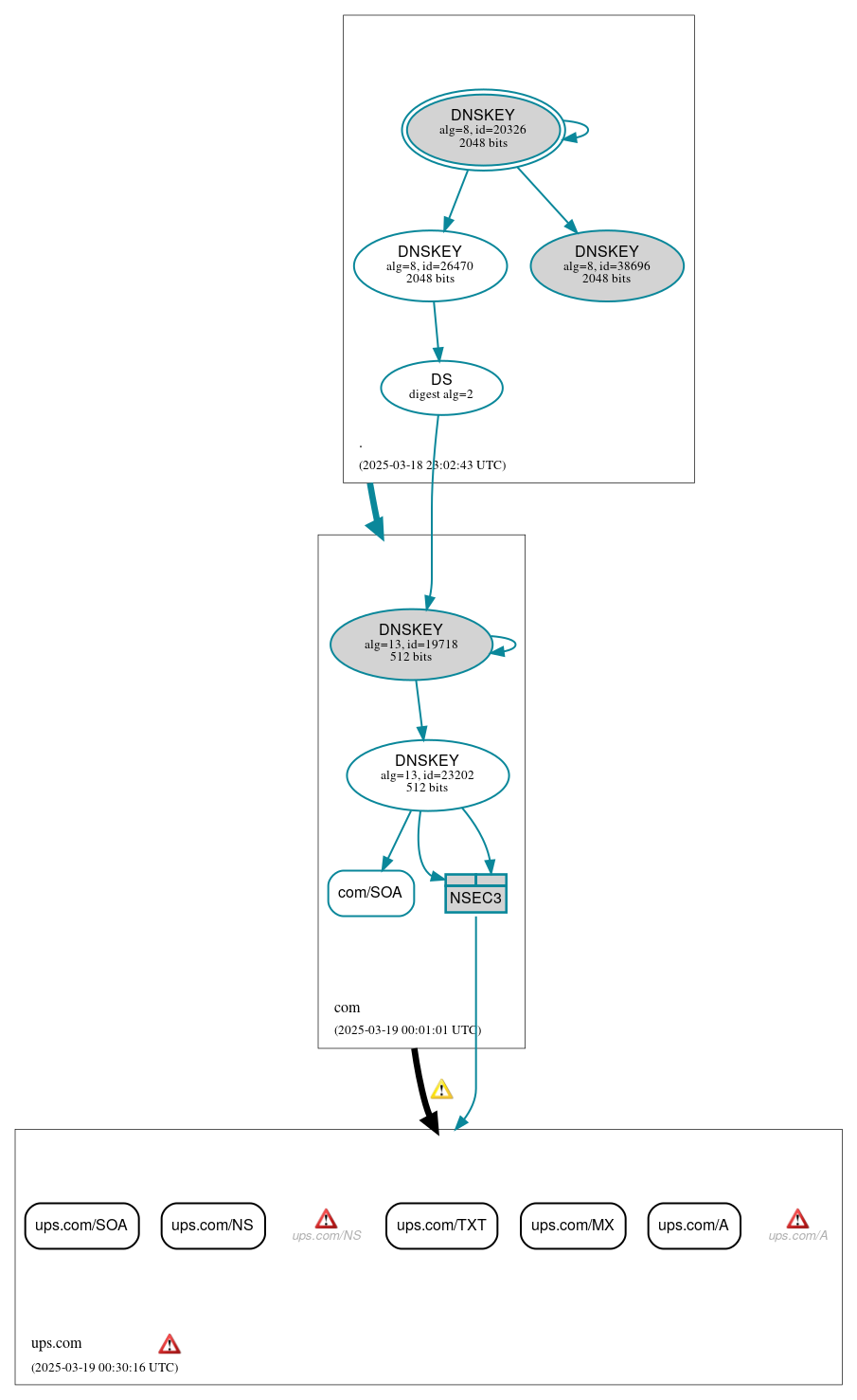
DNSSEC Authentication Chain

RRset statusRRset status

Insecure (5)
  • ups.com/A
  • ups.com/MX
  • ups.com/NS
  • ups.com/SOA
  • ups.com/TXT
Secure (1)
  • com/SOA

DNSKEY/DS/NSEC statusDNSKEY/DS/NSEC status

Secure (7)
  • ./DNSKEY (alg 8, id 20326)
  • ./DNSKEY (alg 8, id 26470)
  • ./DNSKEY (alg 8, id 38696)
  • NSEC3 proving non-existence of ups.com/DS
  • com/DNSKEY (alg 13, id 19718)
  • com/DNSKEY (alg 13, id 23202)
  • com/DS (alg 13, id 19718)

Delegation statusDelegation status

Insecure (1)
  • com to ups.com
Secure (1)
  • . to com

NoticesNotices

Errors (3)
  • ups.com zone: The server(s) were not responsive to queries over UDP. See RFC 1035, Sec. 4.2. (2001:550:1:a::d, 2001:550:1:b::d)
  • ups.com/A: No response was received from the server over UDP (tried 12 times). See RFC 1035, Sec. 4.2. (2001:550:1:a::d, 2001:550:1:b::d, UDP_-_NOEDNS_)
  • ups.com/NS: No response was received from the server over UDP (tried 12 times). See RFC 1035, Sec. 4.2. (2001:550:1:a::d, 2001:550:1:b::d, UDP_-_NOEDNS_)
Warnings (1)
  • com to ups.com: Authoritative AAAA records exist for auth2.dns.cogentco.com, but there are no corresponding AAAA glue records. See RFC 1034, Sec. 4.2.2.

DNSKEY legend

Full legend
SEP bit setSEP bit set
Revoke bit setRevoke bit set
Trust anchorTrust anchor
Download: png | svg
Warning JavaScript is required to make the graph below interactive.
DNSSEC authentication graph