View on GitHub

DNSViz: A DNS visualization tool

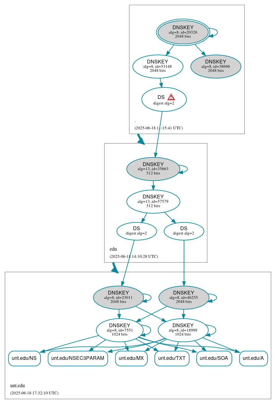
unt.edu

DNSSEC options (hide)
  1. |?|
  2. |?|
  3. |?|
  4. |?|
  5. |?|
  6. |?|
  7. |?|
  8. |?|
  9. |?|
  10. |?|
Notices
DNSSEC Authentication Chain

RRset statusRRset status

Secure (6)
  • unt.edu/A
  • unt.edu/MX
  • unt.edu/NS
  • unt.edu/NSEC3PARAM
  • unt.edu/SOA
  • unt.edu/TXT

DNSKEY/DS/NSEC statusDNSKEY/DS/NSEC status

Secure (12)
  • ./DNSKEY (alg 8, id 20326)
  • ./DNSKEY (alg 8, id 38696)
  • ./DNSKEY (alg 8, id 53148)
  • edu/DNSKEY (alg 13, id 35663)
  • edu/DNSKEY (alg 13, id 57579)
  • edu/DS (alg 13, id 35663)
  • unt.edu/DNSKEY (alg 8, id 18999)
  • unt.edu/DNSKEY (alg 8, id 23011)
  • unt.edu/DNSKEY (alg 8, id 46255)
  • unt.edu/DNSKEY (alg 8, id 7551)
  • unt.edu/DS (alg 8, id 23011)
  • unt.edu/DS (alg 8, id 46255)

Delegation statusDelegation status

Secure (2)
  • . to edu
  • edu to unt.edu

NoticesNotices

Errors (11)
  • edu/DS (alg 13, id 35663): DNSSEC was effectively downgraded because the response had an invalid RCODE (SERVFAIL) with EDNS enabled. See RFC 6891, Sec. 7, RFC 2671, Sec. 5.3. (2001:500:a8::e, UDP_-_NOEDNS_)
  • edu/DS (alg 13, id 35663): DNSSEC was effectively downgraded because the response had an invalid RCODE (SERVFAIL) with EDNS enabled. See RFC 6891, Sec. 7, RFC 2671, Sec. 5.3. (2001:500:a8::e, UDP_-_NOEDNS_)
  • edu/DS (alg 13, id 35663): The DNSSEC records necessary to validate the response could not be retrieved from the server. See RFC 4035, Sec. 3.1.1, RFC 4035, Sec. 3.1.3. (2001:500:a8::e, UDP_-_EDNS0_4096_D_KN)
  • edu/DS (alg 13, id 35663): The DNSSEC records necessary to validate the response could not be retrieved from the server. See RFC 4035, Sec. 3.1.1, RFC 4035, Sec. 3.1.3. (2001:500:a8::e, UDP_-_EDNS0_4096_D_KN)
  • edu/DS (alg 13, id 35663): The response had an invalid RCODE (SERVFAIL) until EDNS was disabled (however, this server appeared to respond legitimately to other queries with EDNS enabled). See RFC 6891, Sec. 6.2.6. (2001:500:a8::e, UDP_-_EDNS0_4096_D_KN)
  • edu/DS (alg 13, id 35663): The response had an invalid RCODE (SERVFAIL) until EDNS was disabled (however, this server appeared to respond legitimately to other queries with EDNS enabled). See RFC 6891, Sec. 6.2.6. (2001:500:a8::e, UDP_-_EDNS0_4096_D_KN)
  • unt.edu/AAAA has errors; select the "Denial of existence" DNSSEC option to see them.
  • unt.edu/CDS has errors; select the "Denial of existence" DNSSEC option to see them.
  • unt.edu/CDNSKEY has errors; select the "Denial of existence" DNSSEC option to see them.
  • pleis.tbzhd.unt.edu/A has errors; select the "Denial of existence" DNSSEC option to see them.
  • unt.edu/CNAME has errors; select the "Denial of existence" DNSSEC option to see them.
Warnings (5)
  • unt.edu/AAAA has warnings; select the "Denial of existence" DNSSEC option to see them.
  • unt.edu/CDS has warnings; select the "Denial of existence" DNSSEC option to see them.
  • unt.edu/CDNSKEY has warnings; select the "Denial of existence" DNSSEC option to see them.
  • pleis.tbzhd.unt.edu/A has warnings; select the "Denial of existence" DNSSEC option to see them.
  • unt.edu/CNAME has warnings; select the "Denial of existence" DNSSEC option to see them.

DNSKEY legend

Full legend
SEP bit setSEP bit set
Revoke bit setRevoke bit set
Trust anchorTrust anchor
Download: png | svg
Warning JavaScript is required to make the graph below interactive.
DNSSEC authentication graph