View on GitHub

DNSViz: A DNS visualization tool

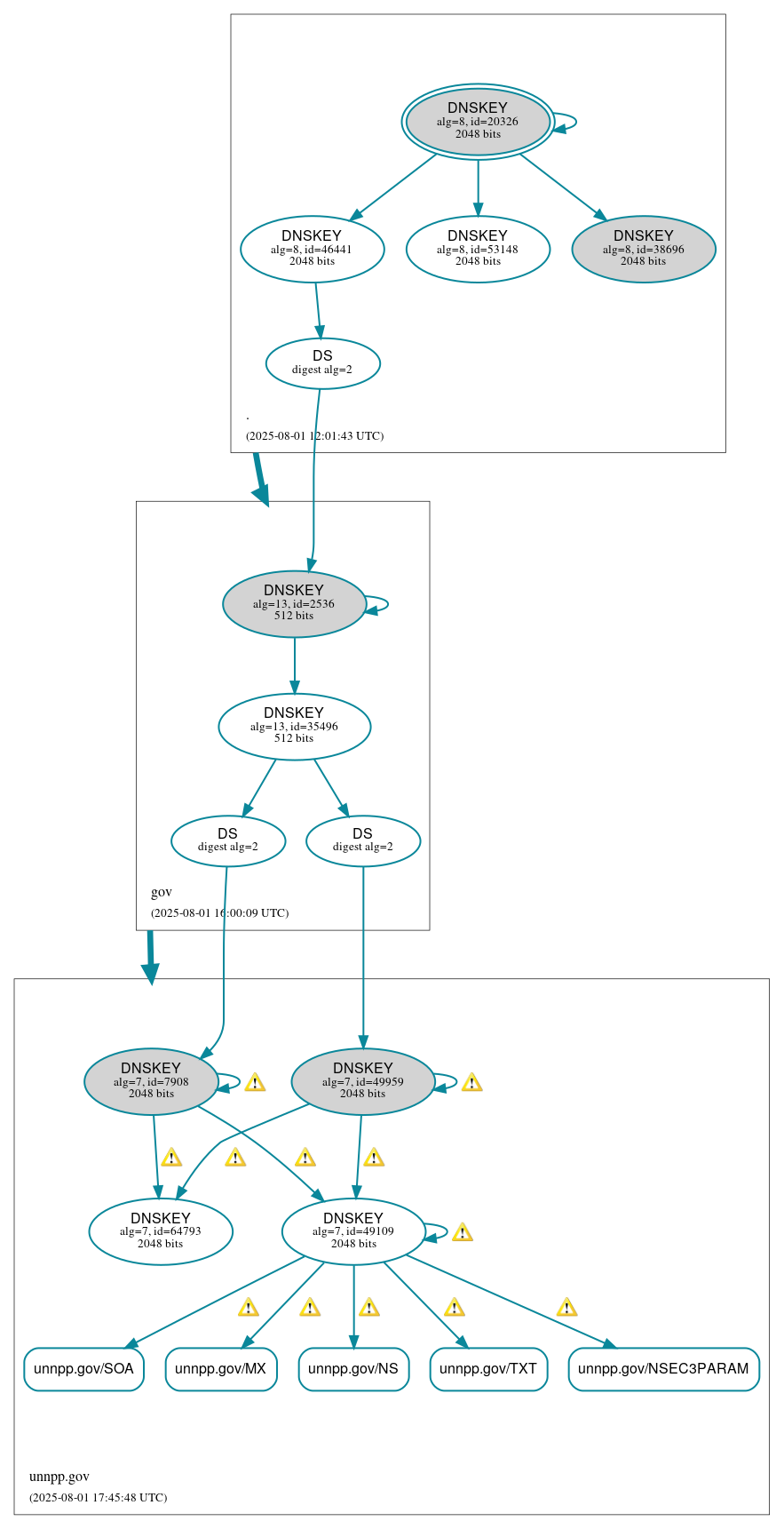
unnpp.gov

DNSSEC options (hide)
  1. |?|
  2. |?|
  3. |?|
  4. |?|
  5. |?|
  6. |?|
  7. |?|
  8. |?|
  9. |?|
  10. |?|
Notices
DNSSEC Authentication Chain

RRset statusRRset status

Secure (5)
  • unnpp.gov/MX
  • unnpp.gov/NS
  • unnpp.gov/NSEC3PARAM
  • unnpp.gov/SOA
  • unnpp.gov/TXT

DNSKEY/DS/NSEC statusDNSKEY/DS/NSEC status

Secure (13)
  • ./DNSKEY (alg 8, id 20326)
  • ./DNSKEY (alg 8, id 38696)
  • ./DNSKEY (alg 8, id 46441)
  • ./DNSKEY (alg 8, id 53148)
  • gov/DNSKEY (alg 13, id 2536)
  • gov/DNSKEY (alg 13, id 35496)
  • gov/DS (alg 13, id 2536)
  • unnpp.gov/DNSKEY (alg 7, id 49109)
  • unnpp.gov/DNSKEY (alg 7, id 49959)
  • unnpp.gov/DNSKEY (alg 7, id 64793)
  • unnpp.gov/DNSKEY (alg 7, id 7908)
  • unnpp.gov/DS (alg 7, id 49959)
  • unnpp.gov/DS (alg 7, id 7908)

Delegation statusDelegation status

Secure (2)
  • . to gov
  • gov to unnpp.gov

NoticesNotices

Errors (6)
  • unnpp.gov/A has errors; select the "Denial of existence" DNSSEC option to see them.
  • unnpp.gov/CDNSKEY has errors; select the "Denial of existence" DNSSEC option to see them.
  • unnpp.gov/CNAME has errors; select the "Denial of existence" DNSSEC option to see them.
  • unnpp.gov/AAAA has errors; select the "Denial of existence" DNSSEC option to see them.
  • unnpp.gov/CDS has errors; select the "Denial of existence" DNSSEC option to see them.
  • qdf17.sb7ly.unnpp.gov/A has errors; select the "Denial of existence" DNSSEC option to see them.
Warnings (24)
  • RRSIG unnpp.gov/DNSKEY alg 7, id 49109: DNSSEC implementers are recommended against implementing signing with DNSSEC algorithm 7 (RSASHA1NSEC3SHA1). See RFC 8624, Sec. 3.1.
  • RRSIG unnpp.gov/DNSKEY alg 7, id 49109: DNSSEC implementers are recommended against implementing signing with DNSSEC algorithm 7 (RSASHA1NSEC3SHA1). See RFC 8624, Sec. 3.1.
  • RRSIG unnpp.gov/DNSKEY alg 7, id 49109: DNSSEC implementers are recommended against implementing signing with DNSSEC algorithm 7 (RSASHA1NSEC3SHA1). See RFC 8624, Sec. 3.1.
  • RRSIG unnpp.gov/DNSKEY alg 7, id 49109: DNSSEC implementers are recommended against implementing signing with DNSSEC algorithm 7 (RSASHA1NSEC3SHA1). See RFC 8624, Sec. 3.1.
  • RRSIG unnpp.gov/DNSKEY alg 7, id 49959: DNSSEC implementers are recommended against implementing signing with DNSSEC algorithm 7 (RSASHA1NSEC3SHA1). See RFC 8624, Sec. 3.1.
  • RRSIG unnpp.gov/DNSKEY alg 7, id 49959: DNSSEC implementers are recommended against implementing signing with DNSSEC algorithm 7 (RSASHA1NSEC3SHA1). See RFC 8624, Sec. 3.1.
  • RRSIG unnpp.gov/DNSKEY alg 7, id 49959: DNSSEC implementers are recommended against implementing signing with DNSSEC algorithm 7 (RSASHA1NSEC3SHA1). See RFC 8624, Sec. 3.1.
  • RRSIG unnpp.gov/DNSKEY alg 7, id 49959: DNSSEC implementers are recommended against implementing signing with DNSSEC algorithm 7 (RSASHA1NSEC3SHA1). See RFC 8624, Sec. 3.1.
  • RRSIG unnpp.gov/DNSKEY alg 7, id 7908: DNSSEC implementers are recommended against implementing signing with DNSSEC algorithm 7 (RSASHA1NSEC3SHA1). See RFC 8624, Sec. 3.1.
  • RRSIG unnpp.gov/DNSKEY alg 7, id 7908: DNSSEC implementers are recommended against implementing signing with DNSSEC algorithm 7 (RSASHA1NSEC3SHA1). See RFC 8624, Sec. 3.1.
  • RRSIG unnpp.gov/DNSKEY alg 7, id 7908: DNSSEC implementers are recommended against implementing signing with DNSSEC algorithm 7 (RSASHA1NSEC3SHA1). See RFC 8624, Sec. 3.1.
  • RRSIG unnpp.gov/DNSKEY alg 7, id 7908: DNSSEC implementers are recommended against implementing signing with DNSSEC algorithm 7 (RSASHA1NSEC3SHA1). See RFC 8624, Sec. 3.1.
  • RRSIG unnpp.gov/MX alg 7, id 49109: DNSSEC implementers are recommended against implementing signing with DNSSEC algorithm 7 (RSASHA1NSEC3SHA1). See RFC 8624, Sec. 3.1.
  • RRSIG unnpp.gov/NS alg 7, id 49109: DNSSEC implementers are recommended against implementing signing with DNSSEC algorithm 7 (RSASHA1NSEC3SHA1). See RFC 8624, Sec. 3.1.
  • RRSIG unnpp.gov/NSEC3PARAM alg 7, id 49109: DNSSEC implementers are recommended against implementing signing with DNSSEC algorithm 7 (RSASHA1NSEC3SHA1). See RFC 8624, Sec. 3.1.
  • RRSIG unnpp.gov/SOA alg 7, id 49109: DNSSEC implementers are recommended against implementing signing with DNSSEC algorithm 7 (RSASHA1NSEC3SHA1). See RFC 8624, Sec. 3.1.
  • RRSIG unnpp.gov/TXT alg 7, id 49109: DNSSEC implementers are recommended against implementing signing with DNSSEC algorithm 7 (RSASHA1NSEC3SHA1). See RFC 8624, Sec. 3.1.
  • unnpp.gov/A has warnings; select the "Denial of existence" DNSSEC option to see them.
  • unnpp.gov/CNAME has warnings; select the "Denial of existence" DNSSEC option to see them.
  • unnpp.gov/DNSKEY has warnings; select the "Denial of existence" DNSSEC option to see them.
  • unnpp.gov/CDS has warnings; select the "Denial of existence" DNSSEC option to see them.
  • unnpp.gov/AAAA has warnings; select the "Denial of existence" DNSSEC option to see them.
  • unnpp.gov/CDNSKEY has warnings; select the "Denial of existence" DNSSEC option to see them.
  • qdf17.sb7ly.unnpp.gov/A has warnings; select the "Denial of existence" DNSSEC option to see them.

DNSKEY legend

Full legend
SEP bit setSEP bit set
Revoke bit setRevoke bit set
Trust anchorTrust anchor
Download: png | svg
Warning JavaScript is required to make the graph below interactive.
DNSSEC authentication graph