View on GitHub

DNSViz: A DNS visualization tool

uni-stuttgart.de

DNSSEC options (hide)
  1. |?|
  2. |?|
  3. |?|
  4. |?|
  5. |?|
  6. |?|
  7. |?|
  8. |?|
  9. |?|
  10. |?|
Notices
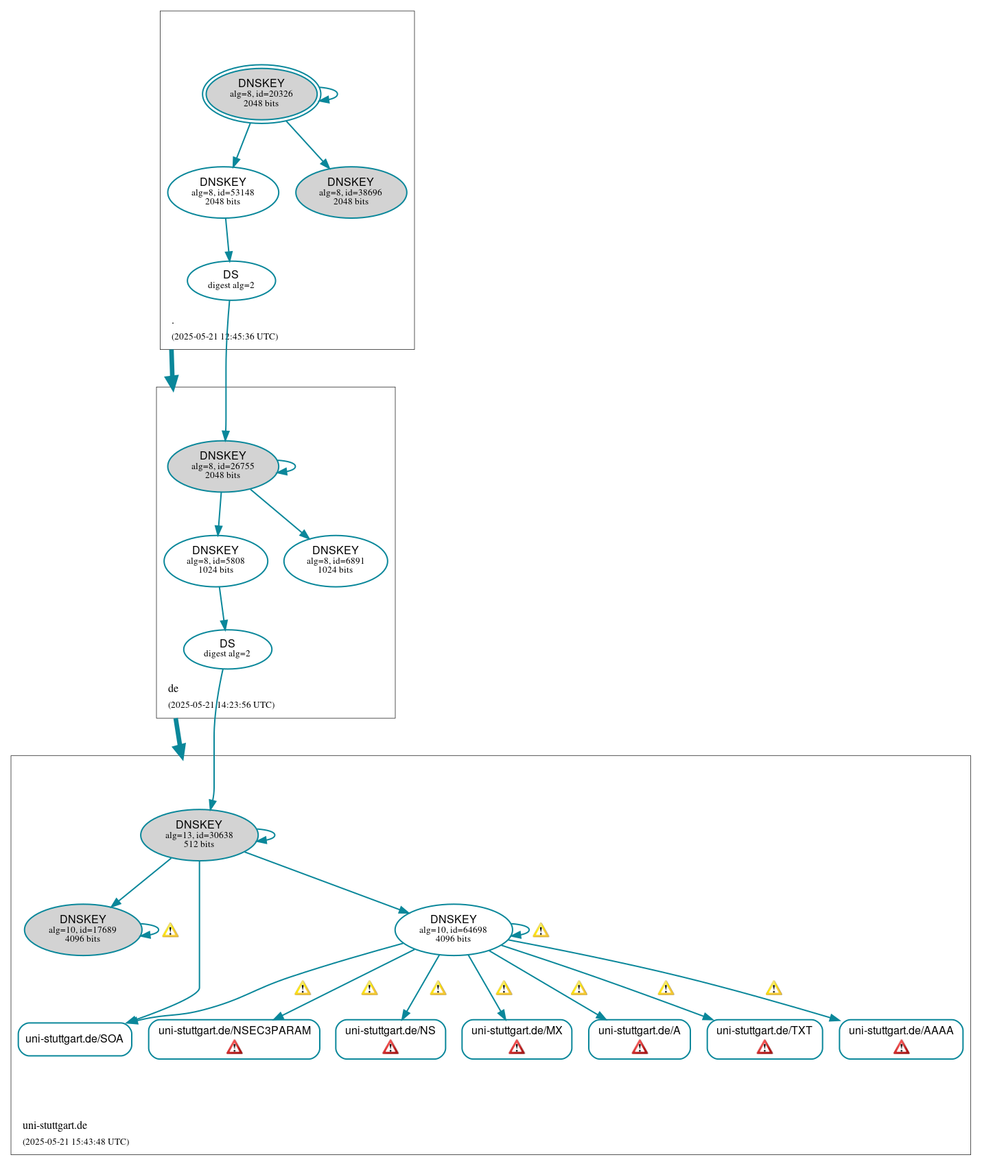
DNSSEC Authentication Chain

RRset statusRRset status

Secure (7)
  • uni-stuttgart.de/A
  • uni-stuttgart.de/AAAA
  • uni-stuttgart.de/MX
  • uni-stuttgart.de/NS
  • uni-stuttgart.de/NSEC3PARAM
  • uni-stuttgart.de/SOA
  • uni-stuttgart.de/TXT

DNSKEY/DS/NSEC statusDNSKEY/DS/NSEC status

Secure (11)
  • ./DNSKEY (alg 8, id 20326)
  • ./DNSKEY (alg 8, id 38696)
  • ./DNSKEY (alg 8, id 53148)
  • de/DNSKEY (alg 8, id 26755)
  • de/DNSKEY (alg 8, id 5808)
  • de/DNSKEY (alg 8, id 6891)
  • de/DS (alg 8, id 26755)
  • uni-stuttgart.de/DNSKEY (alg 10, id 17689)
  • uni-stuttgart.de/DNSKEY (alg 10, id 64698)
  • uni-stuttgart.de/DNSKEY (alg 13, id 30638)
  • uni-stuttgart.de/DS (alg 13, id 30638)

Delegation statusDelegation status

Secure (2)
  • . to de
  • de to uni-stuttgart.de

NoticesNotices

Errors (16)
  • uni-stuttgart.de/A: The DNSKEY RRset for the zone included algorithm 13 (ECDSAP256SHA256), but no RRSIG with algorithm 13 covering the RRset was returned in the response. See RFC 4035, Sec. 2.2, RFC 6840, Sec. 5.11. (129.69.252.129, 129.69.252.145, 129.69.252.153, 2001:7c0:2053:5301::1, 2001:7c0:2053:5302::1, 2001:7c0:2053:5303::1, UDP_-_EDNS0_4096_D_KN)
  • uni-stuttgart.de/A: The DS RRset for the zone included algorithm 13 (ECDSAP256SHA256), but no RRSIG with algorithm 13 covering the RRset was returned in the response. See RFC 4035, Sec. 2.2, RFC 6840, Sec. 5.11. (129.69.252.129, 129.69.252.145, 129.69.252.153, 2001:7c0:2053:5301::1, 2001:7c0:2053:5302::1, 2001:7c0:2053:5303::1, UDP_-_EDNS0_4096_D_KN)
  • uni-stuttgart.de/AAAA: The DNSKEY RRset for the zone included algorithm 13 (ECDSAP256SHA256), but no RRSIG with algorithm 13 covering the RRset was returned in the response. See RFC 4035, Sec. 2.2, RFC 6840, Sec. 5.11. (129.69.252.129, 129.69.252.145, 129.69.252.153, 2001:7c0:2053:5301::1, 2001:7c0:2053:5302::1, 2001:7c0:2053:5303::1, UDP_-_EDNS0_4096_D_KN)
  • uni-stuttgart.de/AAAA: The DS RRset for the zone included algorithm 13 (ECDSAP256SHA256), but no RRSIG with algorithm 13 covering the RRset was returned in the response. See RFC 4035, Sec. 2.2, RFC 6840, Sec. 5.11. (129.69.252.129, 129.69.252.145, 129.69.252.153, 2001:7c0:2053:5301::1, 2001:7c0:2053:5302::1, 2001:7c0:2053:5303::1, UDP_-_EDNS0_4096_D_KN)
  • uni-stuttgart.de/MX: The DNSKEY RRset for the zone included algorithm 13 (ECDSAP256SHA256), but no RRSIG with algorithm 13 covering the RRset was returned in the response. See RFC 4035, Sec. 2.2, RFC 6840, Sec. 5.11. (129.69.252.129, 129.69.252.145, 129.69.252.153, 2001:7c0:2053:5301::1, 2001:7c0:2053:5302::1, 2001:7c0:2053:5303::1, UDP_-_EDNS0_4096_D_KN)
  • uni-stuttgart.de/MX: The DS RRset for the zone included algorithm 13 (ECDSAP256SHA256), but no RRSIG with algorithm 13 covering the RRset was returned in the response. See RFC 4035, Sec. 2.2, RFC 6840, Sec. 5.11. (129.69.252.129, 129.69.252.145, 129.69.252.153, 2001:7c0:2053:5301::1, 2001:7c0:2053:5302::1, 2001:7c0:2053:5303::1, UDP_-_EDNS0_4096_D_KN)
  • uni-stuttgart.de/NS: The DNSKEY RRset for the zone included algorithm 13 (ECDSAP256SHA256), but no RRSIG with algorithm 13 covering the RRset was returned in the response. See RFC 4035, Sec. 2.2, RFC 6840, Sec. 5.11. (129.69.252.129, 129.69.252.145, 129.69.252.153, 2001:7c0:2053:5301::1, 2001:7c0:2053:5302::1, 2001:7c0:2053:5303::1, UDP_-_EDNS0_4096_D_KN)
  • uni-stuttgart.de/NS: The DS RRset for the zone included algorithm 13 (ECDSAP256SHA256), but no RRSIG with algorithm 13 covering the RRset was returned in the response. See RFC 4035, Sec. 2.2, RFC 6840, Sec. 5.11. (129.69.252.129, 129.69.252.145, 129.69.252.153, 2001:7c0:2053:5301::1, 2001:7c0:2053:5302::1, 2001:7c0:2053:5303::1, UDP_-_EDNS0_4096_D_KN)
  • uni-stuttgart.de/NSEC3PARAM: The DNSKEY RRset for the zone included algorithm 13 (ECDSAP256SHA256), but no RRSIG with algorithm 13 covering the RRset was returned in the response. See RFC 4035, Sec. 2.2, RFC 6840, Sec. 5.11. (129.69.252.129, 129.69.252.145, 129.69.252.153, 2001:7c0:2053:5301::1, 2001:7c0:2053:5302::1, 2001:7c0:2053:5303::1, UDP_-_EDNS0_4096_D_KN)
  • uni-stuttgart.de/NSEC3PARAM: The DS RRset for the zone included algorithm 13 (ECDSAP256SHA256), but no RRSIG with algorithm 13 covering the RRset was returned in the response. See RFC 4035, Sec. 2.2, RFC 6840, Sec. 5.11. (129.69.252.129, 129.69.252.145, 129.69.252.153, 2001:7c0:2053:5301::1, 2001:7c0:2053:5302::1, 2001:7c0:2053:5303::1, UDP_-_EDNS0_4096_D_KN)
  • uni-stuttgart.de/TXT: The DNSKEY RRset for the zone included algorithm 13 (ECDSAP256SHA256), but no RRSIG with algorithm 13 covering the RRset was returned in the response. See RFC 4035, Sec. 2.2, RFC 6840, Sec. 5.11. (129.69.252.129, 129.69.252.145, 129.69.252.153, 2001:7c0:2053:5301::1, 2001:7c0:2053:5302::1, 2001:7c0:2053:5303::1, UDP_-_EDNS0_4096_D_KN)
  • uni-stuttgart.de/TXT: The DS RRset for the zone included algorithm 13 (ECDSAP256SHA256), but no RRSIG with algorithm 13 covering the RRset was returned in the response. See RFC 4035, Sec. 2.2, RFC 6840, Sec. 5.11. (129.69.252.129, 129.69.252.145, 129.69.252.153, 2001:7c0:2053:5301::1, 2001:7c0:2053:5302::1, 2001:7c0:2053:5303::1, UDP_-_EDNS0_4096_D_KN)
  • uni-stuttgart.de/CNAME has errors; select the "Denial of existence" DNSSEC option to see them.
  • 5dgtv.81gzk.uni-stuttgart.de/A has errors; select the "Denial of existence" DNSSEC option to see them.
  • uni-stuttgart.de/CDNSKEY has errors; select the "Denial of existence" DNSSEC option to see them.
  • uni-stuttgart.de/CDS has errors; select the "Denial of existence" DNSSEC option to see them.
Warnings (18)
  • RRSIG uni-stuttgart.de/A alg 10, id 64698: DNSSEC implementers are recommended against implementing signing with DNSSEC algorithm 10 (RSASHA512). See RFC 8624, Sec. 3.1.
  • RRSIG uni-stuttgart.de/AAAA alg 10, id 64698: DNSSEC implementers are recommended against implementing signing with DNSSEC algorithm 10 (RSASHA512). See RFC 8624, Sec. 3.1.
  • RRSIG uni-stuttgart.de/DNSKEY alg 10, id 17689: DNSSEC implementers are recommended against implementing signing with DNSSEC algorithm 10 (RSASHA512). See RFC 8624, Sec. 3.1.
  • RRSIG uni-stuttgart.de/DNSKEY alg 10, id 17689: DNSSEC implementers are recommended against implementing signing with DNSSEC algorithm 10 (RSASHA512). See RFC 8624, Sec. 3.1.
  • RRSIG uni-stuttgart.de/DNSKEY alg 10, id 17689: DNSSEC implementers are recommended against implementing signing with DNSSEC algorithm 10 (RSASHA512). See RFC 8624, Sec. 3.1.
  • RRSIG uni-stuttgart.de/DNSKEY alg 10, id 64698: DNSSEC implementers are recommended against implementing signing with DNSSEC algorithm 10 (RSASHA512). See RFC 8624, Sec. 3.1.
  • RRSIG uni-stuttgart.de/DNSKEY alg 10, id 64698: DNSSEC implementers are recommended against implementing signing with DNSSEC algorithm 10 (RSASHA512). See RFC 8624, Sec. 3.1.
  • RRSIG uni-stuttgart.de/DNSKEY alg 10, id 64698: DNSSEC implementers are recommended against implementing signing with DNSSEC algorithm 10 (RSASHA512). See RFC 8624, Sec. 3.1.
  • RRSIG uni-stuttgart.de/MX alg 10, id 64698: DNSSEC implementers are recommended against implementing signing with DNSSEC algorithm 10 (RSASHA512). See RFC 8624, Sec. 3.1.
  • RRSIG uni-stuttgart.de/NS alg 10, id 64698: DNSSEC implementers are recommended against implementing signing with DNSSEC algorithm 10 (RSASHA512). See RFC 8624, Sec. 3.1.
  • RRSIG uni-stuttgart.de/NSEC3PARAM alg 10, id 64698: DNSSEC implementers are recommended against implementing signing with DNSSEC algorithm 10 (RSASHA512). See RFC 8624, Sec. 3.1.
  • RRSIG uni-stuttgart.de/SOA alg 10, id 64698: DNSSEC implementers are recommended against implementing signing with DNSSEC algorithm 10 (RSASHA512). See RFC 8624, Sec. 3.1.
  • RRSIG uni-stuttgart.de/TXT alg 10, id 64698: DNSSEC implementers are recommended against implementing signing with DNSSEC algorithm 10 (RSASHA512). See RFC 8624, Sec. 3.1.
  • uni-stuttgart.de/CNAME has warnings; select the "Denial of existence" DNSSEC option to see them.
  • 5dgtv.81gzk.uni-stuttgart.de/A has warnings; select the "Denial of existence" DNSSEC option to see them.
  • uni-stuttgart.de/CDNSKEY has warnings; select the "Denial of existence" DNSSEC option to see them.
  • uni-stuttgart.de/CDS has warnings; select the "Denial of existence" DNSSEC option to see them.
  • uni-stuttgart.de/DNSKEY has warnings; select the "Denial of existence" DNSSEC option to see them.

DNSKEY legend

Full legend
SEP bit setSEP bit set
Revoke bit setRevoke bit set
Trust anchorTrust anchor
Download: png | svg
Warning JavaScript is required to make the graph below interactive.
DNSSEC authentication graph