View on GitHub

DNSViz: A DNS visualization tool

unfi.com

DNSSEC options (hide)
  1. |?|
  2. |?|
  3. |?|
  4. |?|
  5. |?|
  6. |?|
  7. |?|
  8. |?|
  9. |?|
  10. |?|
Notices
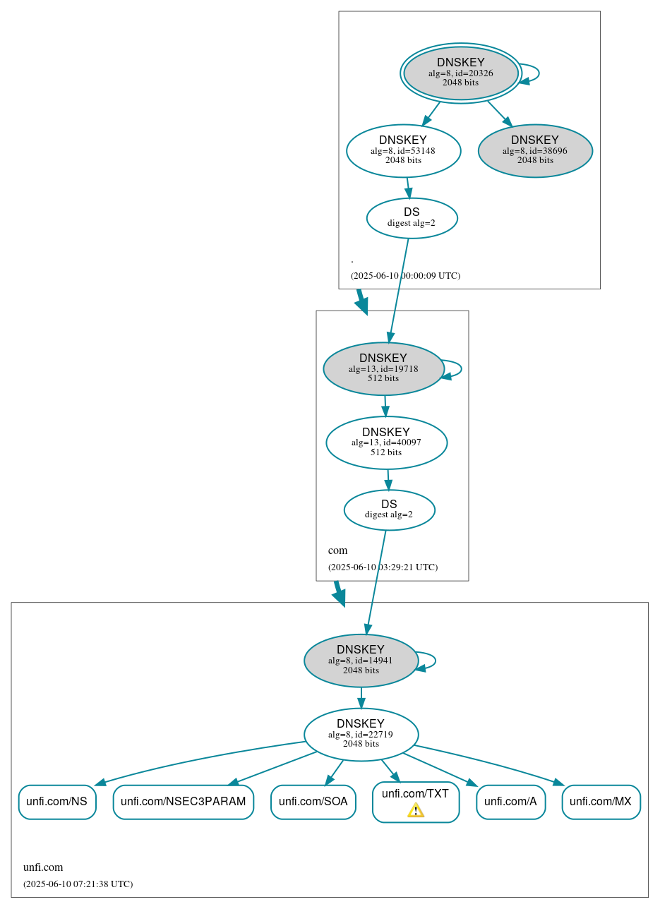
DNSSEC Authentication Chain

RRset statusRRset status

Secure (6)
  • unfi.com/A
  • unfi.com/MX
  • unfi.com/NS
  • unfi.com/NSEC3PARAM
  • unfi.com/SOA
  • unfi.com/TXT

DNSKEY/DS/NSEC statusDNSKEY/DS/NSEC status

Secure (9)
  • ./DNSKEY (alg 8, id 20326)
  • ./DNSKEY (alg 8, id 38696)
  • ./DNSKEY (alg 8, id 53148)
  • com/DNSKEY (alg 13, id 19718)
  • com/DNSKEY (alg 13, id 40097)
  • com/DS (alg 13, id 19718)
  • unfi.com/DNSKEY (alg 8, id 14941)
  • unfi.com/DNSKEY (alg 8, id 22719)
  • unfi.com/DS (alg 8, id 14941)

Delegation statusDelegation status

Secure (2)
  • . to com
  • com to unfi.com

NoticesNotices

Errors (5)
  • unfi.com/CNAME has errors; select the "Denial of existence" DNSSEC option to see them.
  • unfi.com/CDS has errors; select the "Denial of existence" DNSSEC option to see them.
  • unfi.com/AAAA has errors; select the "Denial of existence" DNSSEC option to see them.
  • unfi.com/CDNSKEY has errors; select the "Denial of existence" DNSSEC option to see them.
  • usr51.gt23f.unfi.com/A has errors; select the "Denial of existence" DNSSEC option to see them.
Warnings (6)
  • unfi.com/TXT: No response was received until the UDP payload size was decreased, indicating that the server might be attempting to send a payload that exceeds the path maximum transmission unit (PMTU) size. See RFC 6891, Sec. 6.2.6. (2a02:e980:5::1, UDP_-_EDNS0_4096_D_KN)
  • unfi.com/CNAME has warnings; select the "Denial of existence" DNSSEC option to see them.
  • unfi.com/CDS has warnings; select the "Denial of existence" DNSSEC option to see them.
  • unfi.com/CDNSKEY has warnings; select the "Denial of existence" DNSSEC option to see them.
  • unfi.com/AAAA has warnings; select the "Denial of existence" DNSSEC option to see them.
  • usr51.gt23f.unfi.com/A has warnings; select the "Denial of existence" DNSSEC option to see them.

DNSKEY legend

Full legend
SEP bit setSEP bit set
Revoke bit setRevoke bit set
Trust anchorTrust anchor
Download: png | svg
Warning JavaScript is required to make the graph below interactive.
DNSSEC authentication graph