View on GitHub

DNSViz: A DNS visualization tool

unchat.cat

« Previous analysis | Next analysis »
DNSSEC options (hide)
  1. |?|
  2. |?|
  3. |?|
  4. |?|
  5. |?|
  6. |?|
  7. |?|
  8. |?|
  9. |?|
  10. |?|
Notices
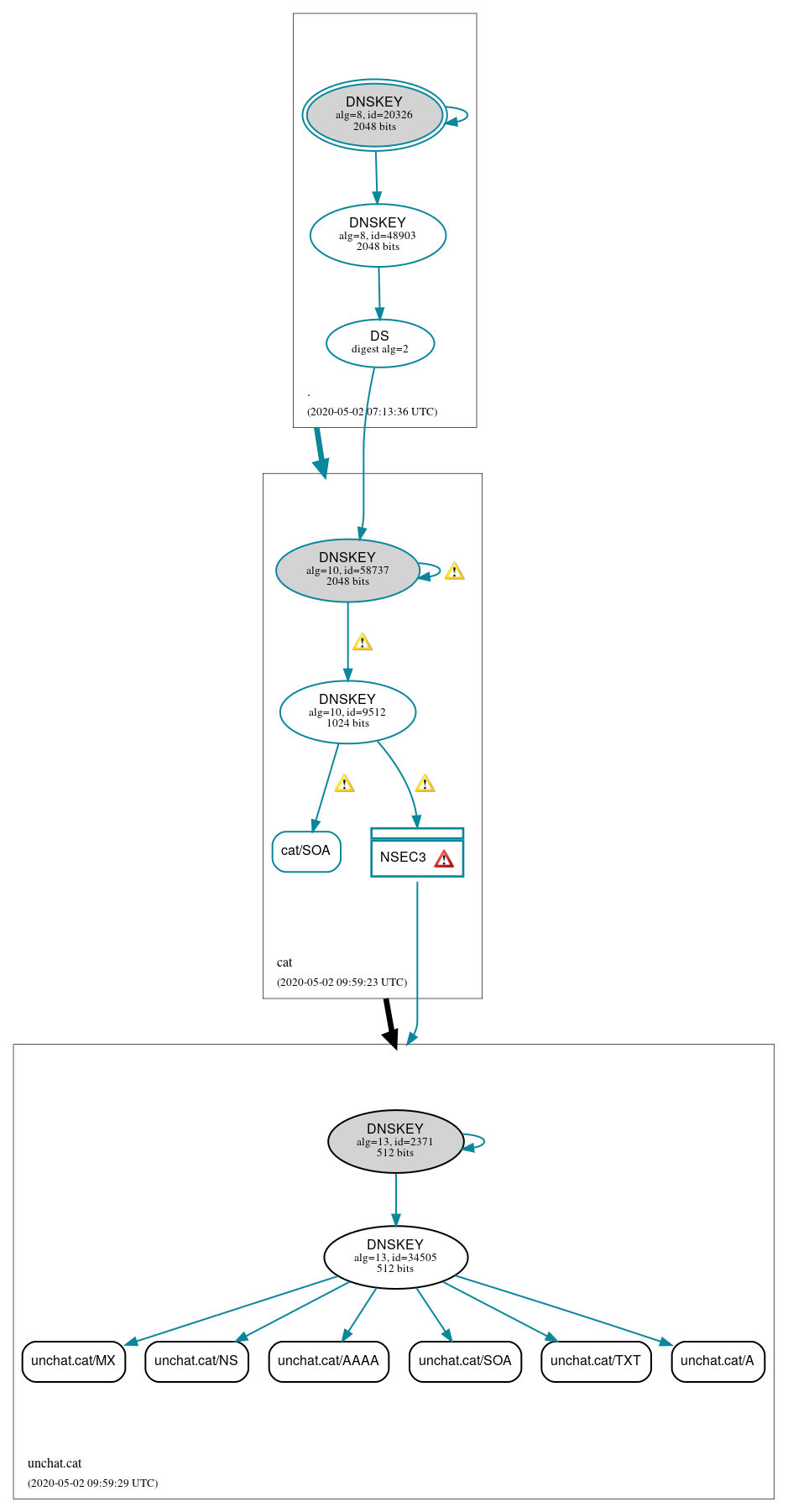
DNSSEC Authentication Chain

RRset statusRRset status

Insecure (6)
  • unchat.cat/A
  • unchat.cat/AAAA
  • unchat.cat/MX
  • unchat.cat/NS
  • unchat.cat/SOA
  • unchat.cat/TXT
Secure (1)
  • cat/SOA

DNSKEY/DS/NSEC statusDNSKEY/DS/NSEC status

Insecure (2)
  • unchat.cat/DNSKEY (alg 13, id 2371)
  • unchat.cat/DNSKEY (alg 13, id 34505)
Secure (6)
  • ./DNSKEY (alg 8, id 20326)
  • ./DNSKEY (alg 8, id 48903)
  • NSEC3 proving non-existence of unchat.cat/DS
  • cat/DNSKEY (alg 10, id 58737)
  • cat/DNSKEY (alg 10, id 9512)
  • cat/DS (alg 10, id 58737)

Delegation statusDelegation status

Insecure (1)
  • cat to unchat.cat
Secure (1)
  • . to cat

NoticesNotices

Errors (3)
  • NSEC3 proving non-existence of unchat.cat/DS: An iterations count of 0 must be used in NSEC3 records to alleviate computational burdens. See RFC 9276, Sec. 3.1.
  • NSEC3 proving non-existence of unchat.cat/DS: An iterations count of 0 must be used in NSEC3 records to alleviate computational burdens. See RFC 9276, Sec. 3.1.
  • unchat.cat/DS has errors; select the "Denial of existence" DNSSEC option to see them.
Warnings (7)
  • NSEC3 proving non-existence of unchat.cat/DS: The salt value for an NSEC3 record should be empty. See RFC 9276, Sec. 3.1.
  • NSEC3 proving non-existence of unchat.cat/DS: The salt value for an NSEC3 record should be empty. See RFC 9276, Sec. 3.1.
  • RRSIG NSEC3 proving non-existence of unchat.cat/DS alg 10, id 9512: DNSSEC implementers are recommended against implementing signing with DNSSEC algorithm 10 (RSASHA512). See RFC 8624, Sec. 3.1.
  • RRSIG cat/DNSKEY alg 10, id 58737: DNSSEC implementers are recommended against implementing signing with DNSSEC algorithm 10 (RSASHA512). See RFC 8624, Sec. 3.1.
  • RRSIG cat/DNSKEY alg 10, id 58737: DNSSEC implementers are recommended against implementing signing with DNSSEC algorithm 10 (RSASHA512). See RFC 8624, Sec. 3.1.
  • RRSIG cat/SOA alg 10, id 9512: DNSSEC implementers are recommended against implementing signing with DNSSEC algorithm 10 (RSASHA512). See RFC 8624, Sec. 3.1.
  • unchat.cat/DS has warnings; select the "Denial of existence" DNSSEC option to see them.

DNSKEY legend

Full legend
SEP bit setSEP bit set
Revoke bit setRevoke bit set
Trust anchorTrust anchor
Download: png | svg
Warning JavaScript is required to make the graph below interactive.
DNSSEC authentication graph