View on GitHub

DNSViz: A DNS visualization tool

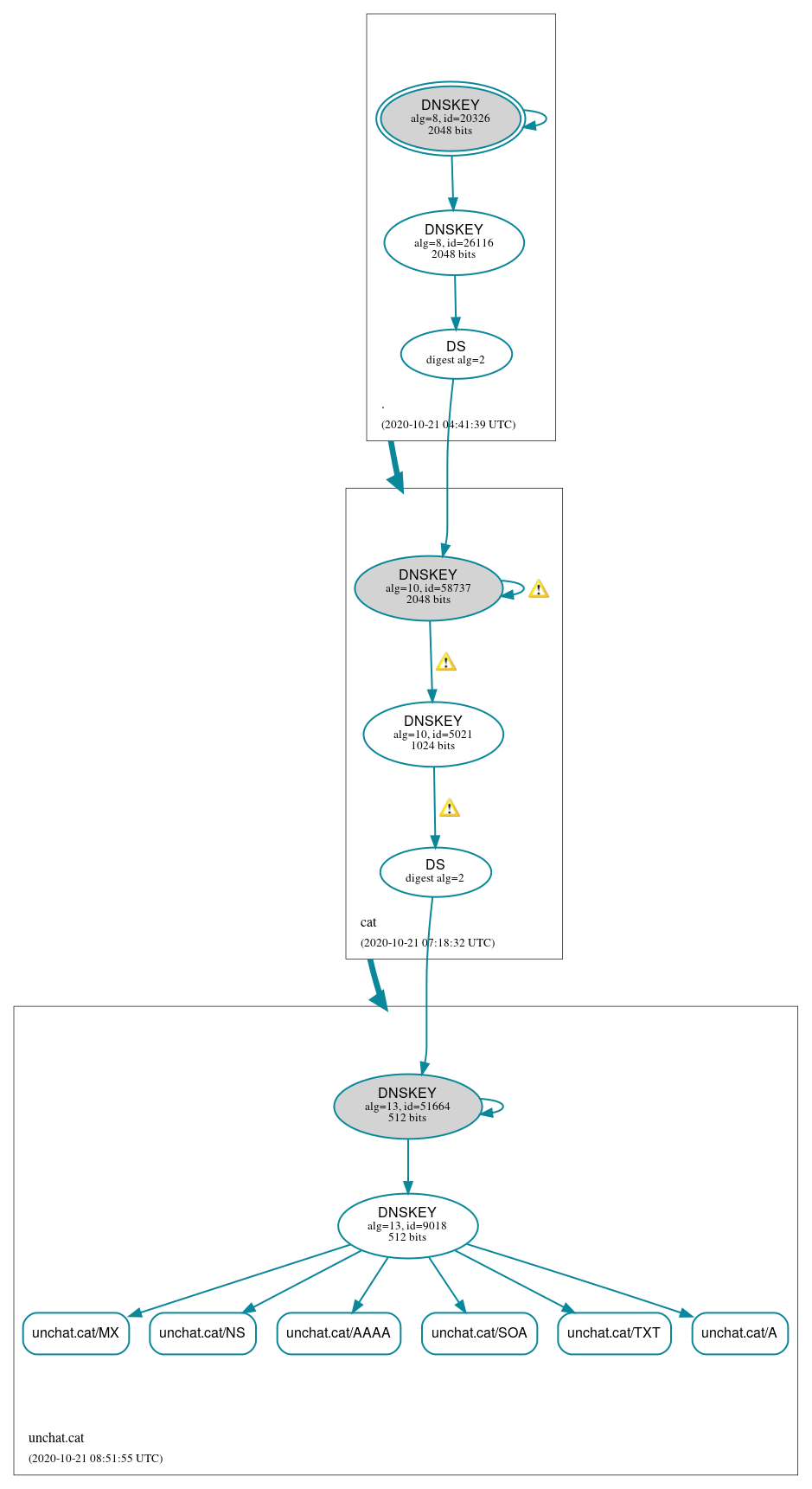
unchat.cat

DNSSEC options (hide)
  1. |?|
  2. |?|
  3. |?|
  4. |?|
  5. |?|
  6. |?|
  7. |?|
  8. |?|
  9. |?|
  10. |?|
Notices
DNSSEC Authentication Chain

RRset statusRRset status

Secure (6)
  • unchat.cat/A
  • unchat.cat/AAAA
  • unchat.cat/MX
  • unchat.cat/NS
  • unchat.cat/SOA
  • unchat.cat/TXT

DNSKEY/DS/NSEC statusDNSKEY/DS/NSEC status

Secure (8)
  • ./DNSKEY (alg 8, id 20326)
  • ./DNSKEY (alg 8, id 26116)
  • cat/DNSKEY (alg 10, id 5021)
  • cat/DNSKEY (alg 10, id 58737)
  • cat/DS (alg 10, id 58737)
  • unchat.cat/DNSKEY (alg 13, id 51664)
  • unchat.cat/DNSKEY (alg 13, id 9018)
  • unchat.cat/DS (alg 13, id 51664)

Delegation statusDelegation status

Secure (2)
  • . to cat
  • cat to unchat.cat

NoticesNotices

Warnings (4)
  • RRSIG cat/DNSKEY alg 10, id 58737: DNSSEC implementers are recommended against implementing signing with DNSSEC algorithm 10 (RSASHA512). See RFC 8624, Sec. 3.1.
  • RRSIG cat/DNSKEY alg 10, id 58737: DNSSEC implementers are recommended against implementing signing with DNSSEC algorithm 10 (RSASHA512). See RFC 8624, Sec. 3.1.
  • RRSIG unchat.cat/DS alg 10, id 5021: DNSSEC implementers are recommended against implementing signing with DNSSEC algorithm 10 (RSASHA512). See RFC 8624, Sec. 3.1.
  • unchat.cat/DS has warnings; select the "Denial of existence" DNSSEC option to see them.

DNSKEY legend

Full legend
SEP bit setSEP bit set
Revoke bit setRevoke bit set
Trust anchorTrust anchor
Download: png | svg
Warning JavaScript is required to make the graph below interactive.
DNSSEC authentication graph