View on GitHub

DNSViz: A DNS visualization tool

unchat.cat

DNSSEC options (hide)
  1. |?|
  2. |?|
  3. |?|
  4. |?|
  5. |?|
  6. |?|
  7. |?|
  8. |?|
  9. |?|
  10. |?|
Notices
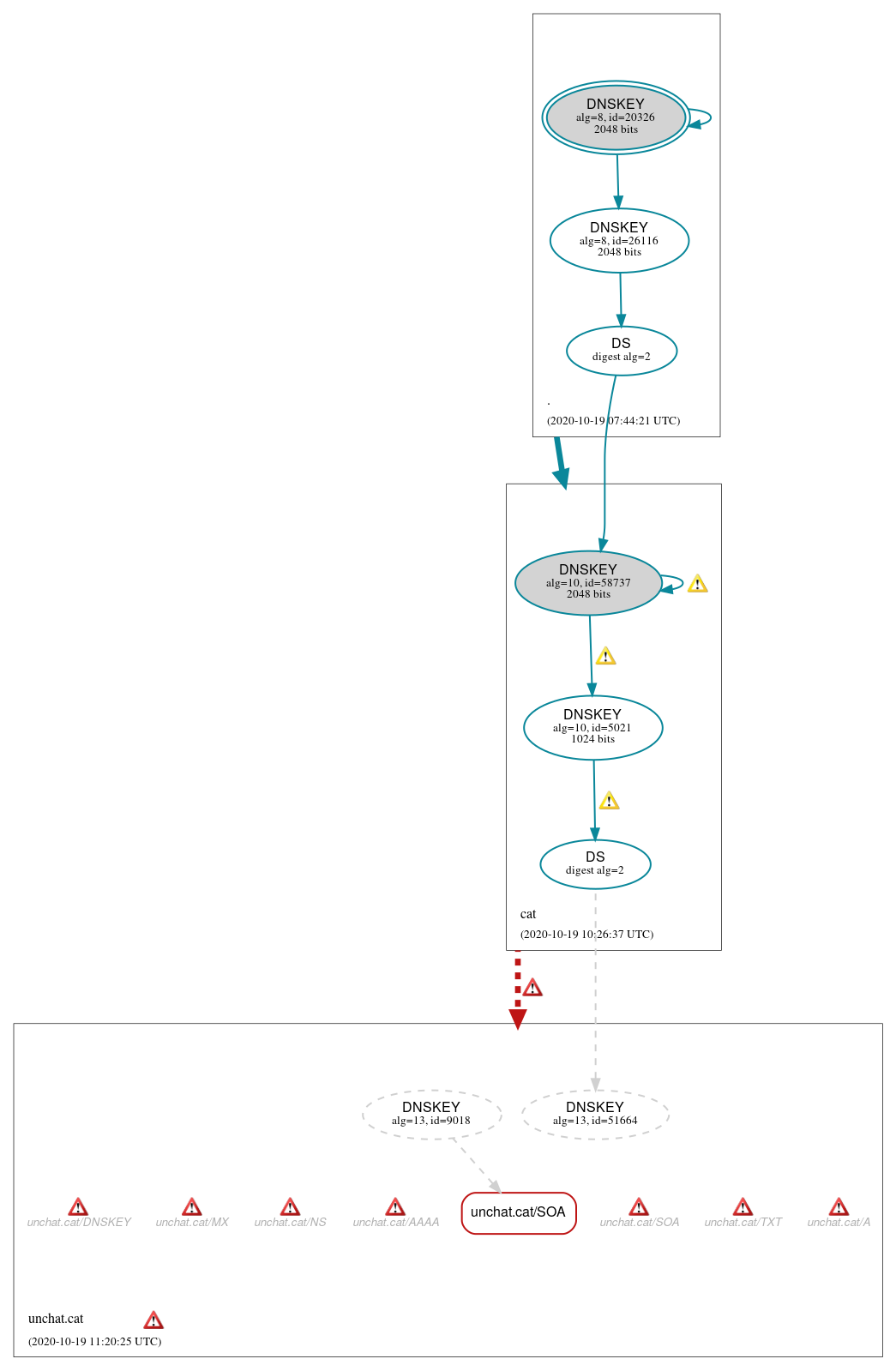
DNSSEC Authentication Chain

RRset statusRRset status

Bogus (1)
  • unchat.cat/SOA

DNSKEY/DS/NSEC statusDNSKEY/DS/NSEC status

Secure (6)
  • ./DNSKEY (alg 8, id 20326)
  • ./DNSKEY (alg 8, id 26116)
  • cat/DNSKEY (alg 10, id 5021)
  • cat/DNSKEY (alg 10, id 58737)
  • cat/DS (alg 10, id 58737)
  • unchat.cat/DS (alg 13, id 51664)
Non_existent (2)
  • unchat.cat/DNSKEY (alg 13, id 51664)
  • unchat.cat/DNSKEY (alg 13, id 9018)

Delegation statusDelegation status

Bogus (1)
  • cat to unchat.cat
Secure (1)
  • . to cat

NoticesNotices

Errors (13)
  • cat to unchat.cat: No valid RRSIGs made by a key corresponding to a DS RR were found covering the DNSKEY RRset, resulting in no secure entry point (SEP) into the zone. See RFC 4035, Sec. 2.2, RFC 6840, Sec. 5.11.
  • unchat.cat zone: The server(s) responded over UDP with a malformed response or with an invalid RCODE. See RFC 1035, Sec. 4.1.1. (45.150.187.207, 45.150.187.208, 84.22.100.215, 2a02:2770:12:0:21a:4aff:fea3:a1af, 2a0f:de00:ffff::10, 2a0f:de00:ffff::11)
  • unchat.cat zone: There was an error resolving the following NS name(s) to address(es): ns1.unchat.cat
  • unchat.cat/A: The response had an invalid RCODE (23). See RFC 1035, Sec. 4.1.1. (45.150.187.207, 45.150.187.208, 84.22.100.215, 2a02:2770:12:0:21a:4aff:fea3:a1af, 2a0f:de00:ffff::10, 2a0f:de00:ffff::11, UDP_-_EDNS0_4096_D_K)
  • unchat.cat/AAAA: The response had an invalid RCODE (23). See RFC 1035, Sec. 4.1.1. (45.150.187.207, 45.150.187.208, 84.22.100.215, 2a02:2770:12:0:21a:4aff:fea3:a1af, 2a0f:de00:ffff::10, 2a0f:de00:ffff::11, UDP_-_EDNS0_4096_D_K)
  • unchat.cat/DNSKEY: The response had an invalid RCODE (23). See RFC 1035, Sec. 4.1.1. (45.150.187.207, 45.150.187.208, 84.22.100.215, 2a02:2770:12:0:21a:4aff:fea3:a1af, 2a0f:de00:ffff::10, 2a0f:de00:ffff::11, UDP_-_EDNS0_4096_D_K, UDP_-_EDNS0_512_D_K)
  • unchat.cat/MX: The response had an invalid RCODE (23). See RFC 1035, Sec. 4.1.1. (45.150.187.207, 45.150.187.208, 84.22.100.215, 2a02:2770:12:0:21a:4aff:fea3:a1af, 2a0f:de00:ffff::10, 2a0f:de00:ffff::11, UDP_-_EDNS0_4096_D_K, UDP_-_EDNS0_512_D_K)
  • unchat.cat/NS: The response had an invalid RCODE (23). See RFC 1035, Sec. 4.1.1. (45.150.187.207, 45.150.187.208, 84.22.100.215, 2a02:2770:12:0:21a:4aff:fea3:a1af, 2a0f:de00:ffff::10, 2a0f:de00:ffff::11, UDP_-_EDNS0_4096_D_K)
  • unchat.cat/SOA: The response had an invalid RCODE (23). See RFC 1035, Sec. 4.1.1. (45.150.187.207, 45.150.187.208, 84.22.100.215, 2a02:2770:12:0:21a:4aff:fea3:a1af, 2a0f:de00:ffff::10, 2a0f:de00:ffff::11, UDP_-_EDNS0_4096_D_K, UDP_-_EDNS0_4096_D_K_0x20)
  • unchat.cat/TXT: The response had an invalid RCODE (23). See RFC 1035, Sec. 4.1.1. (45.150.187.207, 45.150.187.208, 84.22.100.215, 2a02:2770:12:0:21a:4aff:fea3:a1af, 2a0f:de00:ffff::10, 2a0f:de00:ffff::11, UDP_-_EDNS0_4096_D_K)
  • unchat.cat/DNSKEY has errors; select the "Denial of existence" DNSSEC option to see them.
  • unchat.cat/CNAME has errors; select the "Denial of existence" DNSSEC option to see them.
  • goekn4pqz0.unchat.cat/A has errors; select the "Denial of existence" DNSSEC option to see them.
Warnings (4)
  • RRSIG cat/DNSKEY alg 10, id 58737: DNSSEC implementers are recommended against implementing signing with DNSSEC algorithm 10 (RSASHA512). See RFC 8624, Sec. 3.1.
  • RRSIG cat/DNSKEY alg 10, id 58737: DNSSEC implementers are recommended against implementing signing with DNSSEC algorithm 10 (RSASHA512). See RFC 8624, Sec. 3.1.
  • RRSIG unchat.cat/DS alg 10, id 5021: DNSSEC implementers are recommended against implementing signing with DNSSEC algorithm 10 (RSASHA512). See RFC 8624, Sec. 3.1.
  • unchat.cat/DS has warnings; select the "Denial of existence" DNSSEC option to see them.

DNSKEY legend

Full legend
SEP bit setSEP bit set
Revoke bit setRevoke bit set
Trust anchorTrust anchor
Download: png | svg
Warning JavaScript is required to make the graph below interactive.
DNSSEC authentication graph