View on GitHub

DNSViz: A DNS visualization tool

uminho.pt

DNSSEC options (hide)
  1. |?|
  2. |?|
  3. |?|
  4. |?|
  5. |?|
  6. |?|
  7. |?|
  8. |?|
  9. |?|
  10. |?|
Notices
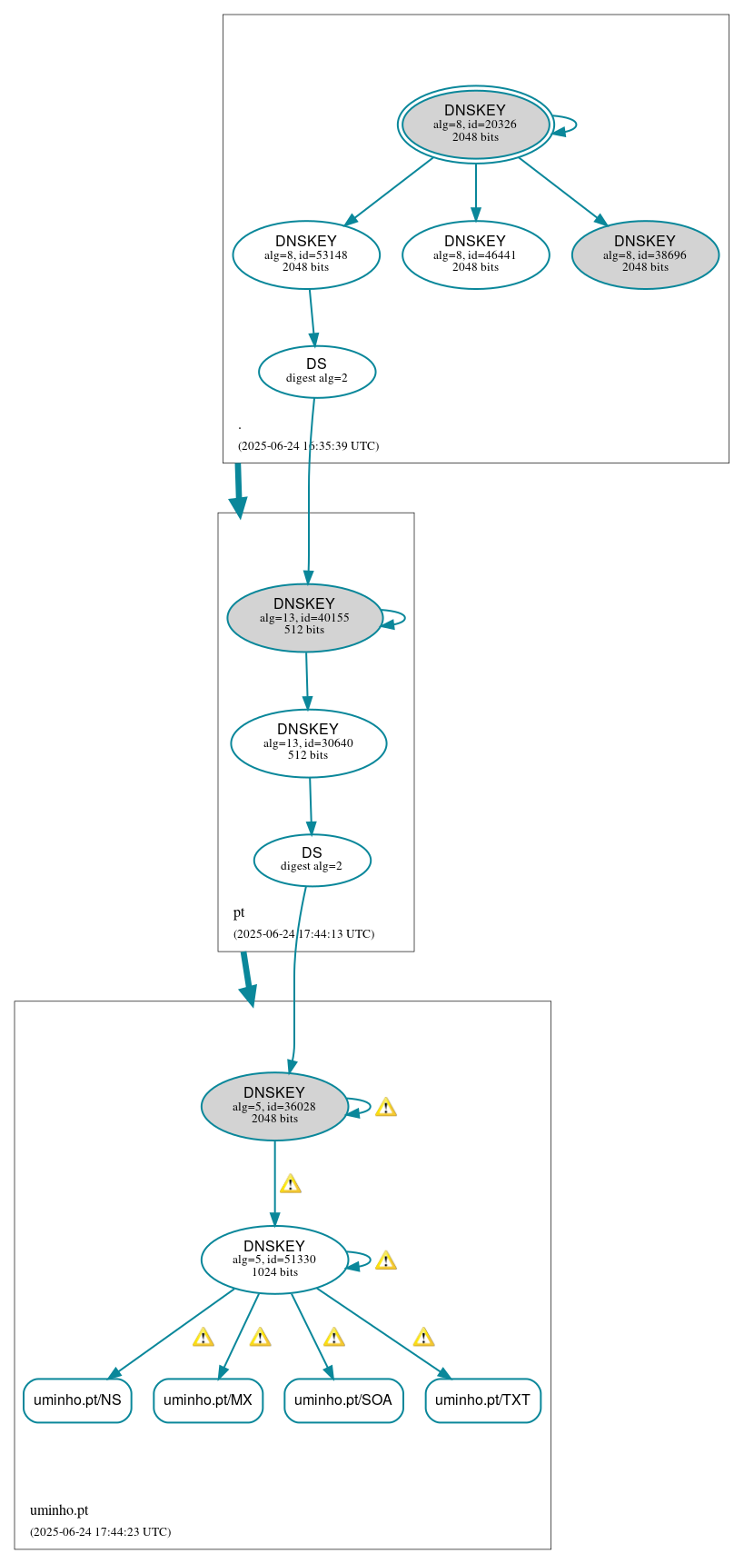
DNSSEC Authentication Chain

RRset statusRRset status

Secure (4)
  • uminho.pt/MX
  • uminho.pt/NS
  • uminho.pt/SOA
  • uminho.pt/TXT

DNSKEY/DS/NSEC statusDNSKEY/DS/NSEC status

Secure (10)
  • ./DNSKEY (alg 8, id 20326)
  • ./DNSKEY (alg 8, id 38696)
  • ./DNSKEY (alg 8, id 46441)
  • ./DNSKEY (alg 8, id 53148)
  • pt/DNSKEY (alg 13, id 30640)
  • pt/DNSKEY (alg 13, id 40155)
  • pt/DS (alg 13, id 40155)
  • uminho.pt/DNSKEY (alg 5, id 36028)
  • uminho.pt/DNSKEY (alg 5, id 51330)
  • uminho.pt/DS (alg 5, id 36028)

Delegation statusDelegation status

Secure (2)
  • . to pt
  • pt to uminho.pt

NoticesNotices

Warnings (16)
  • RRSIG uminho.pt/DNSKEY alg 5, id 36028: DNSSEC implementers are recommended against implementing signing with DNSSEC algorithm 5 (RSASHA1). See RFC 8624, Sec. 3.1.
  • RRSIG uminho.pt/DNSKEY alg 5, id 36028: DNSSEC implementers are recommended against implementing signing with DNSSEC algorithm 5 (RSASHA1). See RFC 8624, Sec. 3.1.
  • RRSIG uminho.pt/DNSKEY alg 5, id 51330: DNSSEC implementers are recommended against implementing signing with DNSSEC algorithm 5 (RSASHA1). See RFC 8624, Sec. 3.1.
  • RRSIG uminho.pt/DNSKEY alg 5, id 51330: DNSSEC implementers are recommended against implementing signing with DNSSEC algorithm 5 (RSASHA1). See RFC 8624, Sec. 3.1.
  • RRSIG uminho.pt/MX alg 5, id 51330: DNSSEC implementers are recommended against implementing signing with DNSSEC algorithm 5 (RSASHA1). See RFC 8624, Sec. 3.1.
  • RRSIG uminho.pt/NS alg 5, id 51330: DNSSEC implementers are recommended against implementing signing with DNSSEC algorithm 5 (RSASHA1). See RFC 8624, Sec. 3.1.
  • RRSIG uminho.pt/SOA alg 5, id 51330: DNSSEC implementers are recommended against implementing signing with DNSSEC algorithm 5 (RSASHA1). See RFC 8624, Sec. 3.1.
  • RRSIG uminho.pt/TXT alg 5, id 51330: DNSSEC implementers are recommended against implementing signing with DNSSEC algorithm 5 (RSASHA1). See RFC 8624, Sec. 3.1.
  • uminho.pt/NSEC3PARAM has warnings; select the "Denial of existence" DNSSEC option to see them.
  • uminho.pt/A has warnings; select the "Denial of existence" DNSSEC option to see them.
  • uminho.pt/CDNSKEY has warnings; select the "Denial of existence" DNSSEC option to see them.
  • youtg.cnzdg.uminho.pt/A has warnings; select the "Denial of existence" DNSSEC option to see them.
  • uminho.pt/AAAA has warnings; select the "Denial of existence" DNSSEC option to see them.
  • uminho.pt/CNAME has warnings; select the "Denial of existence" DNSSEC option to see them.
  • uminho.pt/CDS has warnings; select the "Denial of existence" DNSSEC option to see them.
  • uminho.pt/DNSKEY has warnings; select the "Denial of existence" DNSSEC option to see them.

DNSKEY legend

Full legend
SEP bit setSEP bit set
Revoke bit setRevoke bit set
Trust anchorTrust anchor
Download: png | svg
Warning JavaScript is required to make the graph below interactive.
DNSSEC authentication graph