View on GitHub

DNSViz: A DNS visualization tool

ukraineoversight.gov

« Previous analysis | Next analysis »
DNSSEC options (hide)
  1. |?|
  2. |?|
  3. |?|
  4. |?|
  5. |?|
  6. |?|
  7. |?|
  8. |?|
  9. |?|
  10. |?|
Notices
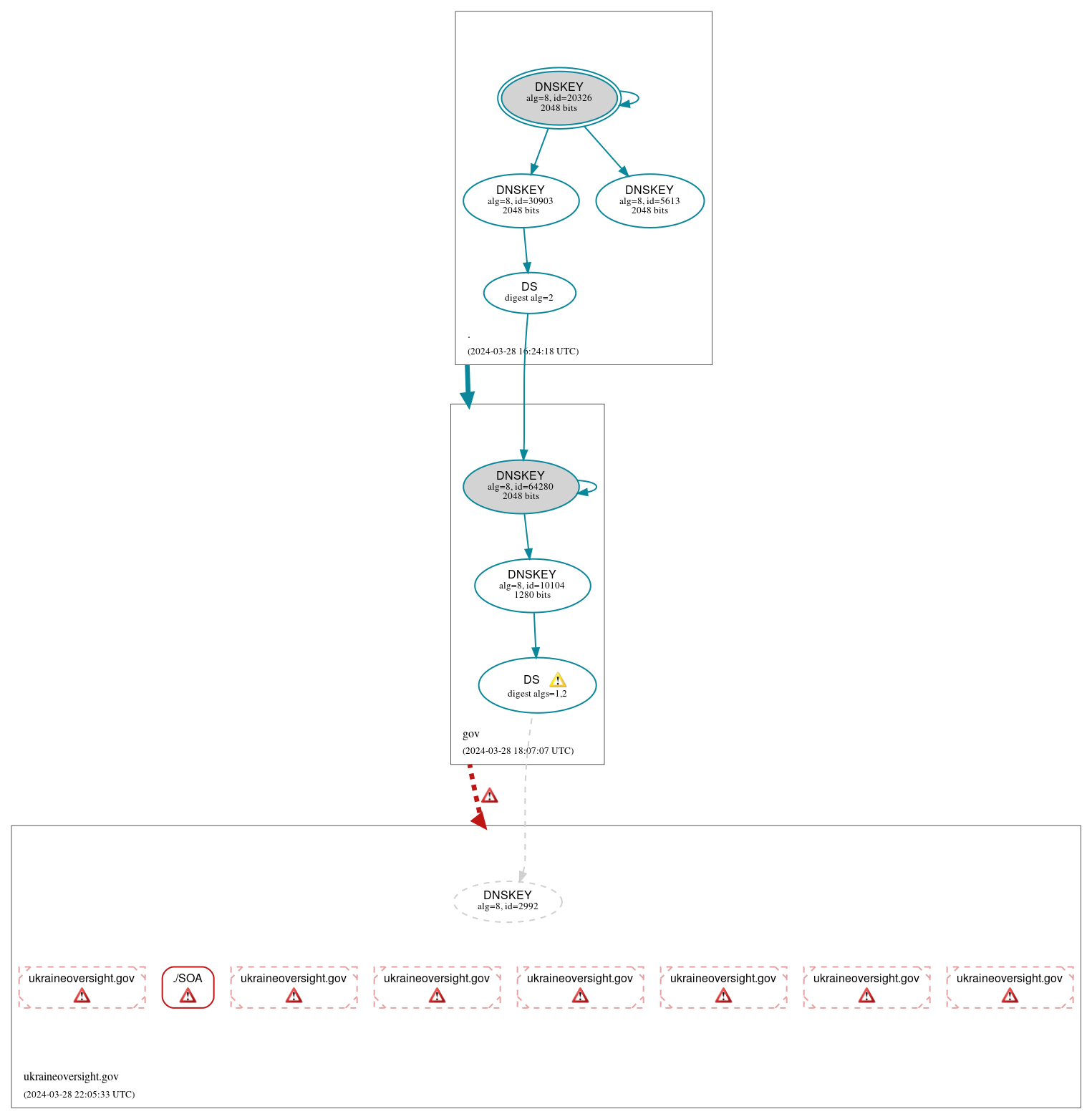
DNSSEC Authentication Chain

RRset statusRRset status

Bogus (8)
  • ./SOA
  • ukraineoversight.gov/A (NXDOMAIN)
  • ukraineoversight.gov/AAAA (NXDOMAIN)
  • ukraineoversight.gov/MX (NXDOMAIN)
  • ukraineoversight.gov/NS (NXDOMAIN)
  • ukraineoversight.gov/NSEC3PARAM (NXDOMAIN)
  • ukraineoversight.gov/SOA (NXDOMAIN)
  • ukraineoversight.gov/TXT (NXDOMAIN)

DNSKEY/DS/NSEC statusDNSKEY/DS/NSEC status

Secure (7)
  • ./DNSKEY (alg 8, id 20326)
  • ./DNSKEY (alg 8, id 30903)
  • ./DNSKEY (alg 8, id 5613)
  • gov/DNSKEY (alg 8, id 10104)
  • gov/DNSKEY (alg 8, id 64280)
  • gov/DS (alg 8, id 64280)
  • ukraineoversight.gov/DS (alg 8, id 2992)
Non_existent (1)
  • ukraineoversight.gov/DNSKEY (alg 8, id 2992)

Delegation statusDelegation status

Bogus (1)
  • gov to ukraineoversight.gov
Secure (1)
  • . to gov

NoticesNotices

Errors (20)
  • ./SOA: No RRSIG covering the RRset was returned in the response. See RFC 4035, Sec. 3.1.1. (199.252.47.11, 199.252.47.75, 214.14.133.11, UDP_-_EDNS0_4096_D_KN)
  • gov to ukraineoversight.gov: No valid RRSIGs made by a key corresponding to a DS RR were found covering the DNSKEY RRset, resulting in no secure entry point (SEP) into the zone. See RFC 4035, Sec. 2.2, RFC 6840, Sec. 5.11. (199.252.47.11, 199.252.47.75, 214.14.133.11, UDP_-_EDNS0_4096_D_KN, UDP_-_EDNS0_512_D_KN)
  • gov to ukraineoversight.gov: The DS RRset for the zone included algorithm 8 (RSASHA256), but no DS RR matched a DNSKEY with algorithm 8 that signs the zone's DNSKEY RRset. See RFC 4035, Sec. 2.2, RFC 6840, Sec. 5.11. (199.252.47.11, 199.252.47.75, 214.14.133.11, UDP_-_EDNS0_4096_D_KN, UDP_-_EDNS0_512_D_KN)
  • ukraineoversight.gov/A (NXDOMAIN): An SOA RR with owner name (.) not matching the zone name (ukraineoversight.gov) was returned with the NXDOMAIN response. See RFC 1034, Sec. 4.3.4, RFC 2308, Sec. 2.1. (199.252.47.11, 199.252.47.75, 214.14.133.11, UDP_-_EDNS0_4096_D_KN)
  • ukraineoversight.gov/A (NXDOMAIN): No NSEC RR(s) were returned to validate the NXDOMAIN response. See RFC 4035, Sec. 3.1.3.2, RFC 5155, Sec. 7.2.2. (199.252.47.11, 199.252.47.75, 214.14.133.11, UDP_-_EDNS0_4096_D_KN)
  • ukraineoversight.gov/AAAA (NXDOMAIN): An SOA RR with owner name (.) not matching the zone name (ukraineoversight.gov) was returned with the NXDOMAIN response. See RFC 1034, Sec. 4.3.4, RFC 2308, Sec. 2.1. (199.252.47.11, 199.252.47.75, 214.14.133.11, UDP_-_EDNS0_4096_D_KN)
  • ukraineoversight.gov/AAAA (NXDOMAIN): No NSEC RR(s) were returned to validate the NXDOMAIN response. See RFC 4035, Sec. 3.1.3.2, RFC 5155, Sec. 7.2.2. (199.252.47.11, 199.252.47.75, 214.14.133.11, UDP_-_EDNS0_4096_D_KN)
  • ukraineoversight.gov/MX (NXDOMAIN): An SOA RR with owner name (.) not matching the zone name (ukraineoversight.gov) was returned with the NXDOMAIN response. See RFC 1034, Sec. 4.3.4, RFC 2308, Sec. 2.1. (199.252.47.11, 199.252.47.75, 214.14.133.11, UDP_-_EDNS0_4096_D_KN, UDP_-_EDNS0_512_D_KN)
  • ukraineoversight.gov/MX (NXDOMAIN): No NSEC RR(s) were returned to validate the NXDOMAIN response. See RFC 4035, Sec. 3.1.3.2, RFC 5155, Sec. 7.2.2. (199.252.47.11, 199.252.47.75, 214.14.133.11, UDP_-_EDNS0_4096_D_KN, UDP_-_EDNS0_512_D_KN)
  • ukraineoversight.gov/NS (NXDOMAIN): An SOA RR with owner name (.) not matching the zone name (ukraineoversight.gov) was returned with the NXDOMAIN response. See RFC 1034, Sec. 4.3.4, RFC 2308, Sec. 2.1. (199.252.47.11, 199.252.47.75, 214.14.133.11, UDP_-_EDNS0_4096_D_KN)
  • ukraineoversight.gov/NS (NXDOMAIN): No NSEC RR(s) were returned to validate the NXDOMAIN response. See RFC 4035, Sec. 3.1.3.2, RFC 5155, Sec. 7.2.2. (199.252.47.11, 199.252.47.75, 214.14.133.11, UDP_-_EDNS0_4096_D_KN)
  • ukraineoversight.gov/NSEC3PARAM (NXDOMAIN): An SOA RR with owner name (.) not matching the zone name (ukraineoversight.gov) was returned with the NXDOMAIN response. See RFC 1034, Sec. 4.3.4, RFC 2308, Sec. 2.1. (199.252.47.11, 199.252.47.75, 214.14.133.11, UDP_-_EDNS0_4096_D_KN)
  • ukraineoversight.gov/NSEC3PARAM (NXDOMAIN): No NSEC RR(s) were returned to validate the NXDOMAIN response. See RFC 4035, Sec. 3.1.3.2, RFC 5155, Sec. 7.2.2. (199.252.47.11, 199.252.47.75, 214.14.133.11, UDP_-_EDNS0_4096_D_KN)
  • ukraineoversight.gov/SOA (NXDOMAIN): An SOA RR with owner name (.) not matching the zone name (ukraineoversight.gov) was returned with the NXDOMAIN response. See RFC 1034, Sec. 4.3.4, RFC 2308, Sec. 2.1. (199.252.47.11, 199.252.47.75, 214.14.133.11, TCP_-_EDNS0_4096_D_N, UDP_-_EDNS0_4096_D_KN, UDP_-_EDNS0_4096_D_KN_0x20)
  • ukraineoversight.gov/SOA (NXDOMAIN): No NSEC RR(s) were returned to validate the NXDOMAIN response. See RFC 4035, Sec. 3.1.3.2, RFC 5155, Sec. 7.2.2. (199.252.47.11, 199.252.47.75, 214.14.133.11, TCP_-_EDNS0_4096_D_N, UDP_-_EDNS0_4096_D_KN, UDP_-_EDNS0_4096_D_KN_0x20)
  • ukraineoversight.gov/TXT (NXDOMAIN): An SOA RR with owner name (.) not matching the zone name (ukraineoversight.gov) was returned with the NXDOMAIN response. See RFC 1034, Sec. 4.3.4, RFC 2308, Sec. 2.1. (199.252.47.11, 199.252.47.75, 214.14.133.11, UDP_-_EDNS0_4096_D_KN)
  • ukraineoversight.gov/TXT (NXDOMAIN): No NSEC RR(s) were returned to validate the NXDOMAIN response. See RFC 4035, Sec. 3.1.3.2, RFC 5155, Sec. 7.2.2. (199.252.47.11, 199.252.47.75, 214.14.133.11, UDP_-_EDNS0_4096_D_KN)
  • ukraineoversight.gov/DNSKEY has errors; select the "Denial of existence" DNSSEC option to see them.
  • ukraineoversight.gov/CNAME has errors; select the "Denial of existence" DNSSEC option to see them.
  • gfclzor8qx.ukraineoversight.gov/A has errors; select the "Denial of existence" DNSSEC option to see them.
Warnings (1)
  • gov to ukraineoversight.gov: The following NS name(s) were found in the delegation NS RRset (i.e., in the gov zone), but not in the authoritative NS RRset: dns-pub-f1-u.pentagon.mil, dns-pub-f2-u.pentagon.mil, dns-pub-f3-u.pentagon.mil See RFC 1034, Sec. 4.2.2.

DNSKEY legend

Full legend
SEP bit setSEP bit set
Revoke bit setRevoke bit set
Trust anchorTrust anchor
Download: png | svg
Warning JavaScript is required to make the graph below interactive.
DNSSEC authentication graph