View on GitHub

DNSViz: A DNS visualization tool

uiowa.edu

DNSSEC options (hide)
  1. |?|
  2. |?|
  3. |?|
  4. |?|
  5. |?|
  6. |?|
  7. |?|
  8. |?|
  9. |?|
  10. |?|
Notices
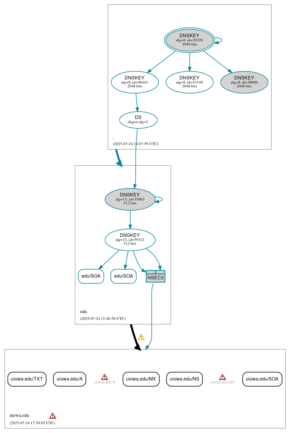
DNSSEC Authentication Chain

RRset statusRRset status

Insecure (5)
  • uiowa.edu/A
  • uiowa.edu/MX
  • uiowa.edu/NS
  • uiowa.edu/SOA
  • uiowa.edu/TXT
Secure (2)
  • edu/SOA
  • edu/SOA

DNSKEY/DS/NSEC statusDNSKEY/DS/NSEC status

Secure (8)
  • ./DNSKEY (alg 8, id 20326)
  • ./DNSKEY (alg 8, id 38696)
  • ./DNSKEY (alg 8, id 46441)
  • ./DNSKEY (alg 8, id 53148)
  • NSEC3 proving non-existence of uiowa.edu/DS
  • edu/DNSKEY (alg 13, id 35663)
  • edu/DNSKEY (alg 13, id 59321)
  • edu/DS (alg 13, id 35663)

Delegation statusDelegation status

Insecure (1)
  • edu to uiowa.edu
Secure (1)
  • . to edu

NoticesNotices

Errors (3)
  • uiowa.edu zone: The server(s) were not responsive to queries over UDP. See RFC 1035, Sec. 4.2. (128.255.3.35, 128.255.3.37, 199.201.205.5, 2620:0:e50:5::5a, 2620:0:e50:5::5e, 2620:0:e58::10)
  • uiowa.edu/A: No response was received from the server over UDP (tried 12 times). See RFC 1035, Sec. 4.2. (128.255.3.35, 128.255.3.37, 199.201.205.5, 2620:0:e50:5::5a, 2620:0:e50:5::5e, 2620:0:e58::10, UDP_-_NOEDNS_)
  • uiowa.edu/NS: No response was received from the server over UDP (tried 12 times). See RFC 1035, Sec. 4.2. (128.255.3.35, 128.255.3.37, 199.201.205.5, 2620:0:e50:5::5a, 2620:0:e50:5::5e, 2620:0:e58::10, UDP_-_NOEDNS_)
Warnings (2)
  • edu to uiowa.edu: The following NS name(s) were found in the authoritative NS RRset, but not in the delegation NS RRset (i.e., in the edu zone): dns-ext-lc-1.uiowa.edu, dns-ext-itf-1.uiowa.edu See RFC 1034, Sec. 4.2.2.
  • edu to uiowa.edu: The following NS name(s) were found in the delegation NS RRset (i.e., in the edu zone), but not in the authoritative NS RRset: dns1.uiowa.edu, dns2.uiowa.edu, dns3.uiowa.edu, dns-r1.uiowa.net See RFC 1034, Sec. 4.2.2.

DNSKEY legend

Full legend
SEP bit setSEP bit set
Revoke bit setRevoke bit set
Trust anchorTrust anchor
Download: png | svg
Warning JavaScript is required to make the graph below interactive.
DNSSEC authentication graph