View on GitHub

DNSViz: A DNS visualization tool

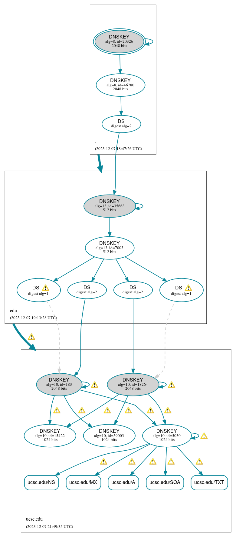
ucsc.edu

DNSSEC options (hide)
  1. |?|
  2. |?|
  3. |?|
  4. |?|
  5. |?|
  6. |?|
  7. |?|
  8. |?|
  9. |?|
  10. |?|
Notices
DNSSEC Authentication Chain

RRset statusRRset status

Secure (5)
  • ucsc.edu/A
  • ucsc.edu/MX
  • ucsc.edu/NS
  • ucsc.edu/SOA
  • ucsc.edu/TXT

DNSKEY/DS/NSEC statusDNSKEY/DS/NSEC status

Secure (14)
  • ./DNSKEY (alg 8, id 20326)
  • ./DNSKEY (alg 8, id 46780)
  • edu/DNSKEY (alg 13, id 35663)
  • edu/DNSKEY (alg 13, id 7003)
  • edu/DS (alg 13, id 35663)
  • ucsc.edu/DNSKEY (alg 10, id 15422)
  • ucsc.edu/DNSKEY (alg 10, id 18264)
  • ucsc.edu/DNSKEY (alg 10, id 183)
  • ucsc.edu/DNSKEY (alg 10, id 5030)
  • ucsc.edu/DNSKEY (alg 10, id 59003)
  • ucsc.edu/DS (alg 10, id 18264)
  • ucsc.edu/DS (alg 10, id 18264)
  • ucsc.edu/DS (alg 10, id 183)
  • ucsc.edu/DS (alg 10, id 183)

Delegation statusDelegation status

Secure (2)
  • . to edu
  • edu to ucsc.edu

NoticesNotices

Warnings (35)
  • RRSIG ucsc.edu/A alg 10, id 5030: DNSSEC implementers are recommended against implementing signing with DNSSEC algorithm 10 (RSASHA512). See RFC 8624, Sec. 3.1.
  • RRSIG ucsc.edu/DNSKEY alg 10, id 18264: DNSSEC implementers are recommended against implementing signing with DNSSEC algorithm 10 (RSASHA512). See RFC 8624, Sec. 3.1.
  • RRSIG ucsc.edu/DNSKEY alg 10, id 18264: DNSSEC implementers are recommended against implementing signing with DNSSEC algorithm 10 (RSASHA512). See RFC 8624, Sec. 3.1.
  • RRSIG ucsc.edu/DNSKEY alg 10, id 18264: DNSSEC implementers are recommended against implementing signing with DNSSEC algorithm 10 (RSASHA512). See RFC 8624, Sec. 3.1.
  • RRSIG ucsc.edu/DNSKEY alg 10, id 18264: DNSSEC implementers are recommended against implementing signing with DNSSEC algorithm 10 (RSASHA512). See RFC 8624, Sec. 3.1.
  • RRSIG ucsc.edu/DNSKEY alg 10, id 18264: DNSSEC implementers are recommended against implementing signing with DNSSEC algorithm 10 (RSASHA512). See RFC 8624, Sec. 3.1.
  • RRSIG ucsc.edu/DNSKEY alg 10, id 183: DNSSEC implementers are recommended against implementing signing with DNSSEC algorithm 10 (RSASHA512). See RFC 8624, Sec. 3.1.
  • RRSIG ucsc.edu/DNSKEY alg 10, id 183: DNSSEC implementers are recommended against implementing signing with DNSSEC algorithm 10 (RSASHA512). See RFC 8624, Sec. 3.1.
  • RRSIG ucsc.edu/DNSKEY alg 10, id 183: DNSSEC implementers are recommended against implementing signing with DNSSEC algorithm 10 (RSASHA512). See RFC 8624, Sec. 3.1.
  • RRSIG ucsc.edu/DNSKEY alg 10, id 183: DNSSEC implementers are recommended against implementing signing with DNSSEC algorithm 10 (RSASHA512). See RFC 8624, Sec. 3.1.
  • RRSIG ucsc.edu/DNSKEY alg 10, id 183: DNSSEC implementers are recommended against implementing signing with DNSSEC algorithm 10 (RSASHA512). See RFC 8624, Sec. 3.1.
  • RRSIG ucsc.edu/DNSKEY alg 10, id 5030: DNSSEC implementers are recommended against implementing signing with DNSSEC algorithm 10 (RSASHA512). See RFC 8624, Sec. 3.1.
  • RRSIG ucsc.edu/DNSKEY alg 10, id 5030: DNSSEC implementers are recommended against implementing signing with DNSSEC algorithm 10 (RSASHA512). See RFC 8624, Sec. 3.1.
  • RRSIG ucsc.edu/DNSKEY alg 10, id 5030: DNSSEC implementers are recommended against implementing signing with DNSSEC algorithm 10 (RSASHA512). See RFC 8624, Sec. 3.1.
  • RRSIG ucsc.edu/DNSKEY alg 10, id 5030: DNSSEC implementers are recommended against implementing signing with DNSSEC algorithm 10 (RSASHA512). See RFC 8624, Sec. 3.1.
  • RRSIG ucsc.edu/DNSKEY alg 10, id 5030: DNSSEC implementers are recommended against implementing signing with DNSSEC algorithm 10 (RSASHA512). See RFC 8624, Sec. 3.1.
  • RRSIG ucsc.edu/MX alg 10, id 5030: DNSSEC implementers are recommended against implementing signing with DNSSEC algorithm 10 (RSASHA512). See RFC 8624, Sec. 3.1.
  • RRSIG ucsc.edu/NS alg 10, id 5030: DNSSEC implementers are recommended against implementing signing with DNSSEC algorithm 10 (RSASHA512). See RFC 8624, Sec. 3.1.
  • RRSIG ucsc.edu/SOA alg 10, id 5030: DNSSEC implementers are recommended against implementing signing with DNSSEC algorithm 10 (RSASHA512). See RFC 8624, Sec. 3.1.
  • RRSIG ucsc.edu/TXT alg 10, id 5030: DNSSEC implementers are recommended against implementing signing with DNSSEC algorithm 10 (RSASHA512). See RFC 8624, Sec. 3.1.
  • edu to ucsc.edu: Authoritative AAAA records exist for adns1.ucsc.edu, but there are no corresponding AAAA glue records. See RFC 1034, Sec. 4.2.2.
  • edu to ucsc.edu: Authoritative AAAA records exist for adns2.ucsc.edu, but there are no corresponding AAAA glue records. See RFC 1034, Sec. 4.2.2.
  • ucsc.edu/DS (alg 10, id 18264): DNSSEC implementers are prohibited from implementing signing with DS algorithm 1 (SHA-1). See RFC 8624, Sec. 3.2.
  • ucsc.edu/DS (alg 10, id 18264): DNSSEC implementers are prohibited from implementing signing with DS algorithm 1 (SHA-1). See RFC 8624, Sec. 3.2.
  • ucsc.edu/DS (alg 10, id 18264): DS records with digest type 1 (SHA-1) are ignored when DS records with digest type 2 (SHA-256) exist in the same RRset. See RFC 4509, Sec. 3.
  • ucsc.edu/DS (alg 10, id 18264): DS records with digest type 1 (SHA-1) are ignored when DS records with digest type 2 (SHA-256) exist in the same RRset. See RFC 4509, Sec. 3.
  • ucsc.edu/DS (alg 10, id 183): DNSSEC implementers are prohibited from implementing signing with DS algorithm 1 (SHA-1). See RFC 8624, Sec. 3.2.
  • ucsc.edu/DS (alg 10, id 183): DNSSEC implementers are prohibited from implementing signing with DS algorithm 1 (SHA-1). See RFC 8624, Sec. 3.2.
  • ucsc.edu/DS (alg 10, id 183): DS records with digest type 1 (SHA-1) are ignored when DS records with digest type 2 (SHA-256) exist in the same RRset. See RFC 4509, Sec. 3.
  • ucsc.edu/DS (alg 10, id 183): DS records with digest type 1 (SHA-1) are ignored when DS records with digest type 2 (SHA-256) exist in the same RRset. See RFC 4509, Sec. 3.
  • ucsc.edu/CNAME has warnings; select the "Denial of existence" DNSSEC option to see them.
  • 8fg1mwzhx5.ucsc.edu/A has warnings; select the "Denial of existence" DNSSEC option to see them.
  • ucsc.edu/AAAA has warnings; select the "Denial of existence" DNSSEC option to see them.
  • ucsc.edu/NSEC3PARAM has warnings; select the "Denial of existence" DNSSEC option to see them.
  • ucsc.edu/DNSKEY has warnings; select the "Denial of existence" DNSSEC option to see them.

DNSKEY legend

Full legend
SEP bit setSEP bit set
Revoke bit setRevoke bit set
Trust anchorTrust anchor
Download: png | svg
Warning JavaScript is required to make the graph below interactive.
DNSSEC authentication graph