View on GitHub

DNSViz: A DNS visualization tool

ucd.ie

DNSSEC options (hide)
  1. |?|
  2. |?|
  3. |?|
  4. |?|
  5. |?|
  6. |?|
  7. |?|
  8. |?|
  9. |?|
  10. |?|
Notices
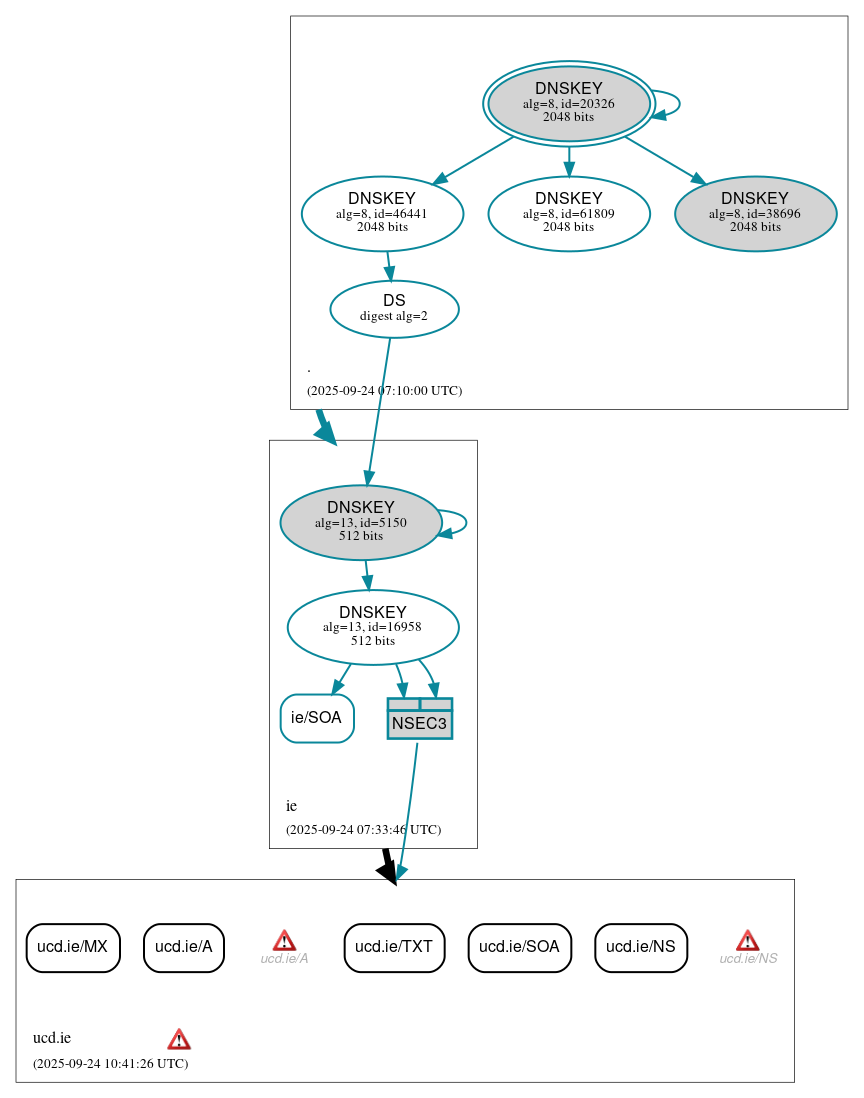
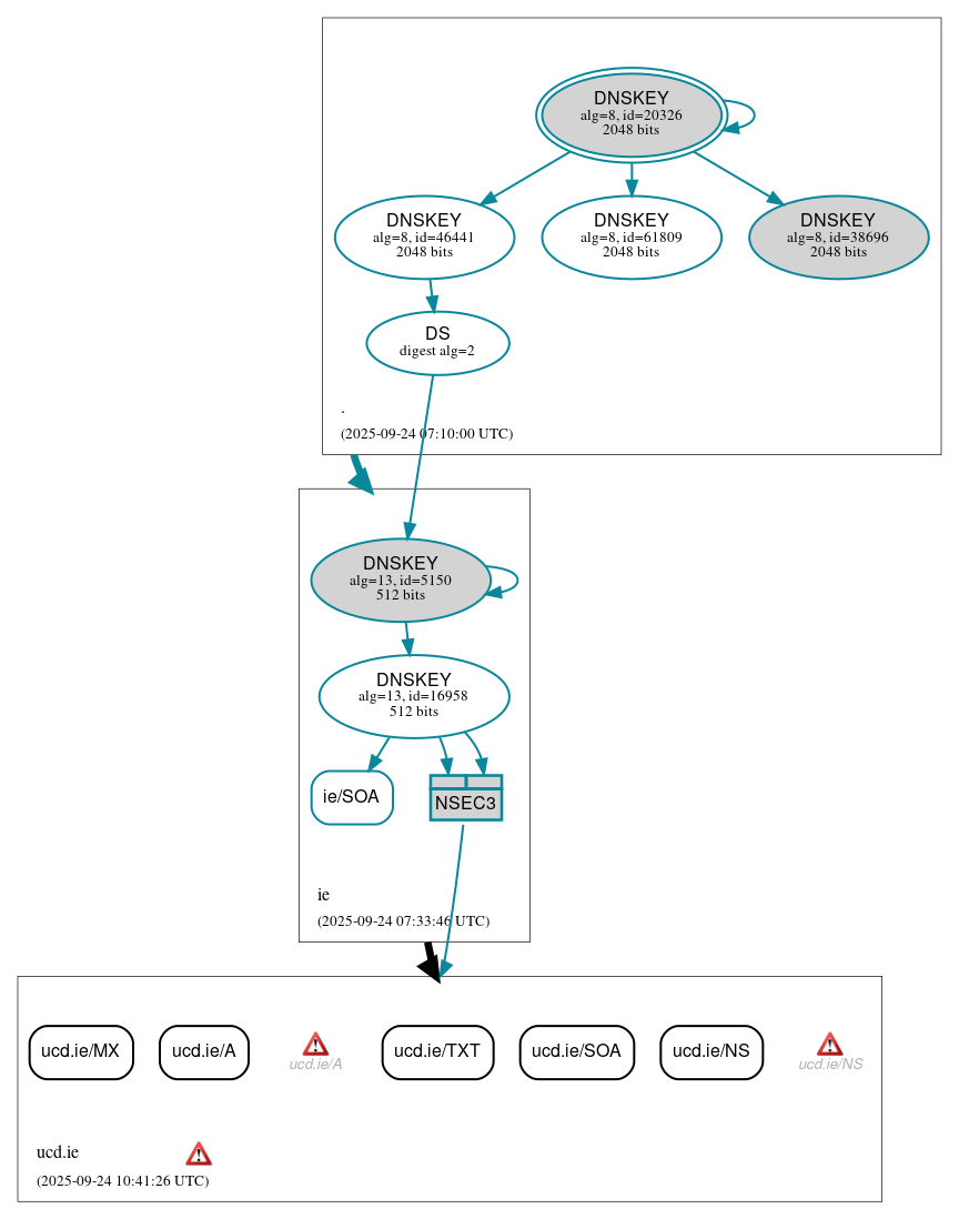
DNSSEC Authentication Chain

RRset statusRRset status

Insecure (5)
  • ucd.ie/A
  • ucd.ie/MX
  • ucd.ie/NS
  • ucd.ie/SOA
  • ucd.ie/TXT
Secure (1)
  • ie/SOA

DNSKEY/DS/NSEC statusDNSKEY/DS/NSEC status

Secure (8)
  • ./DNSKEY (alg 8, id 20326)
  • ./DNSKEY (alg 8, id 38696)
  • ./DNSKEY (alg 8, id 46441)
  • ./DNSKEY (alg 8, id 61809)
  • NSEC3 proving non-existence of ucd.ie/DS
  • ie/DNSKEY (alg 13, id 16958)
  • ie/DNSKEY (alg 13, id 5150)
  • ie/DS (alg 13, id 5150)

Delegation statusDelegation status

Insecure (1)
  • ie to ucd.ie
Secure (1)
  • . to ie

NoticesNotices

Errors (3)
  • ucd.ie zone: The server(s) were not responsive to queries over UDP. See RFC 1035, Sec. 4.2. (2001:770:98:200::35:1, 2001:770:98:200::35:2)
  • ucd.ie/A: No response was received from the server over UDP (tried 12 times). See RFC 1035, Sec. 4.2. (2001:770:98:200::35:1, 2001:770:98:200::35:2, UDP_-_NOEDNS_)
  • ucd.ie/NS: No response was received from the server over UDP (tried 12 times). See RFC 1035, Sec. 4.2. (2001:770:98:200::35:1, 2001:770:98:200::35:2, UDP_-_NOEDNS_)

DNSKEY legend

Full legend
SEP bit setSEP bit set
Revoke bit setRevoke bit set
Trust anchorTrust anchor
Download: png | svg
Warning JavaScript is required to make the graph below interactive.
DNSSEC authentication graph