View on GitHub

DNSViz: A DNS visualization tool

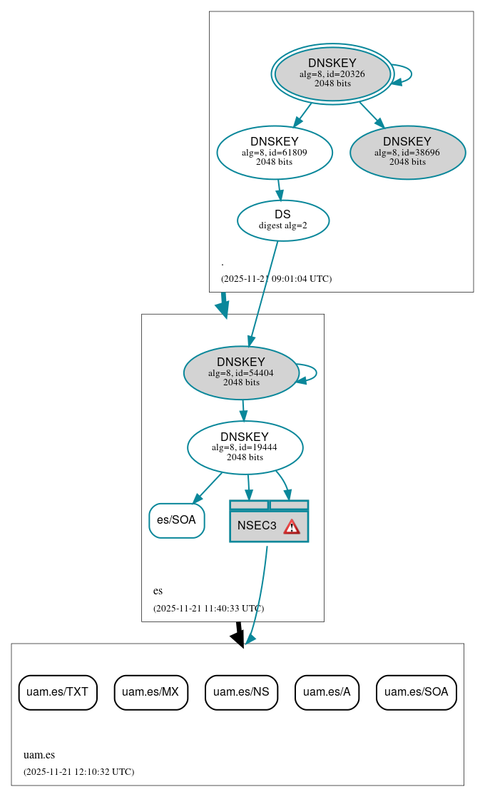
uam.es

DNSSEC options (hide)
  1. |?|
  2. |?|
  3. |?|
  4. |?|
  5. |?|
  6. |?|
  7. |?|
  8. |?|
  9. |?|
  10. |?|
Notices
DNSSEC Authentication Chain

RRset statusRRset status

Insecure (5)
  • uam.es/A
  • uam.es/MX
  • uam.es/NS
  • uam.es/SOA
  • uam.es/TXT
Secure (1)
  • es/SOA

DNSKEY/DS/NSEC statusDNSKEY/DS/NSEC status

Secure (7)
  • ./DNSKEY (alg 8, id 20326)
  • ./DNSKEY (alg 8, id 38696)
  • ./DNSKEY (alg 8, id 61809)
  • NSEC3 proving non-existence of uam.es/DS
  • es/DNSKEY (alg 8, id 19444)
  • es/DNSKEY (alg 8, id 54404)
  • es/DS (alg 8, id 54404)

Delegation statusDelegation status

Insecure (1)
  • es to uam.es
Secure (1)
  • . to es

NoticesNotices

Errors (3)
  • NSEC3 proving non-existence of uam.es/DS: An iterations count of 0 must be used in NSEC3 records to alleviate computational burdens. See RFC 9276, Sec. 3.1.
  • NSEC3 proving non-existence of uam.es/DS: An iterations count of 0 must be used in NSEC3 records to alleviate computational burdens. See RFC 9276, Sec. 3.1.
  • uam.es/DS has errors; select the "Denial of existence" DNSSEC option to see them.
Warnings (3)
  • NSEC3 proving non-existence of uam.es/DS: The salt value for an NSEC3 record should be empty. See RFC 9276, Sec. 3.1.
  • NSEC3 proving non-existence of uam.es/DS: The salt value for an NSEC3 record should be empty. See RFC 9276, Sec. 3.1.
  • uam.es/DS has warnings; select the "Denial of existence" DNSSEC option to see them.

DNSKEY legend

Full legend
SEP bit setSEP bit set
Revoke bit setRevoke bit set
Trust anchorTrust anchor
Download: png | svg
Warning JavaScript is required to make the graph below interactive.
DNSSEC authentication graph