View on GitHub

DNSViz: A DNS visualization tool

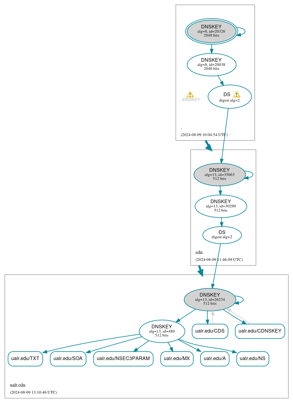
ualr.edu

DNSSEC options (hide)
  1. |?|
  2. |?|
  3. |?|
  4. |?|
  5. |?|
  6. |?|
  7. |?|
  8. |?|
  9. |?|
  10. |?|
Notices
DNSSEC Authentication Chain

RRset statusRRset status

Secure (8)
  • ualr.edu/A
  • ualr.edu/CDNSKEY
  • ualr.edu/CDS
  • ualr.edu/MX
  • ualr.edu/NS
  • ualr.edu/NSEC3PARAM
  • ualr.edu/SOA
  • ualr.edu/TXT

DNSKEY/DS/NSEC statusDNSKEY/DS/NSEC status

Secure (8)
  • ./DNSKEY (alg 8, id 20038)
  • ./DNSKEY (alg 8, id 20326)
  • edu/DNSKEY (alg 13, id 30299)
  • edu/DNSKEY (alg 13, id 35663)
  • edu/DS (alg 13, id 35663)
  • ualr.edu/DNSKEY (alg 13, id 26234)
  • ualr.edu/DNSKEY (alg 13, id 480)
  • ualr.edu/DS (alg 13, id 26234)

Delegation statusDelegation status

Secure (2)
  • . to edu
  • edu to ualr.edu

NoticesNotices

Warnings (3)
  • ./DNSKEY: The server appears to support DNS cookies but did not return a COOKIE option. See RFC 7873, Sec. 5.2.3. (2001:500:2f::f, UDP_-_EDNS0_512_D_KN)
  • edu/DS (alg 13, id 35663): The server appears to support DNS cookies but did not return a COOKIE option. See RFC 7873, Sec. 5.2.3. (2001:500:2f::f, UDP_-_EDNS0_4096_D_KN)
  • edu/DS (alg 13, id 35663): The server appears to support DNS cookies but did not return a COOKIE option. See RFC 7873, Sec. 5.2.3. (2001:500:2f::f, UDP_-_EDNS0_4096_D_KN)

DNSKEY legend

Full legend
SEP bit setSEP bit set
Revoke bit setRevoke bit set
Trust anchorTrust anchor
Download: png | svg
Warning JavaScript is required to make the graph below interactive.
DNSSEC authentication graph