View on GitHub

DNSViz: A DNS visualization tool

tweakers.net

DNSSEC options (hide)
  1. |?|
  2. |?|
  3. |?|
  4. |?|
  5. |?|
  6. |?|
  7. |?|
  8. |?|
  9. |?|
  10. |?|
Notices
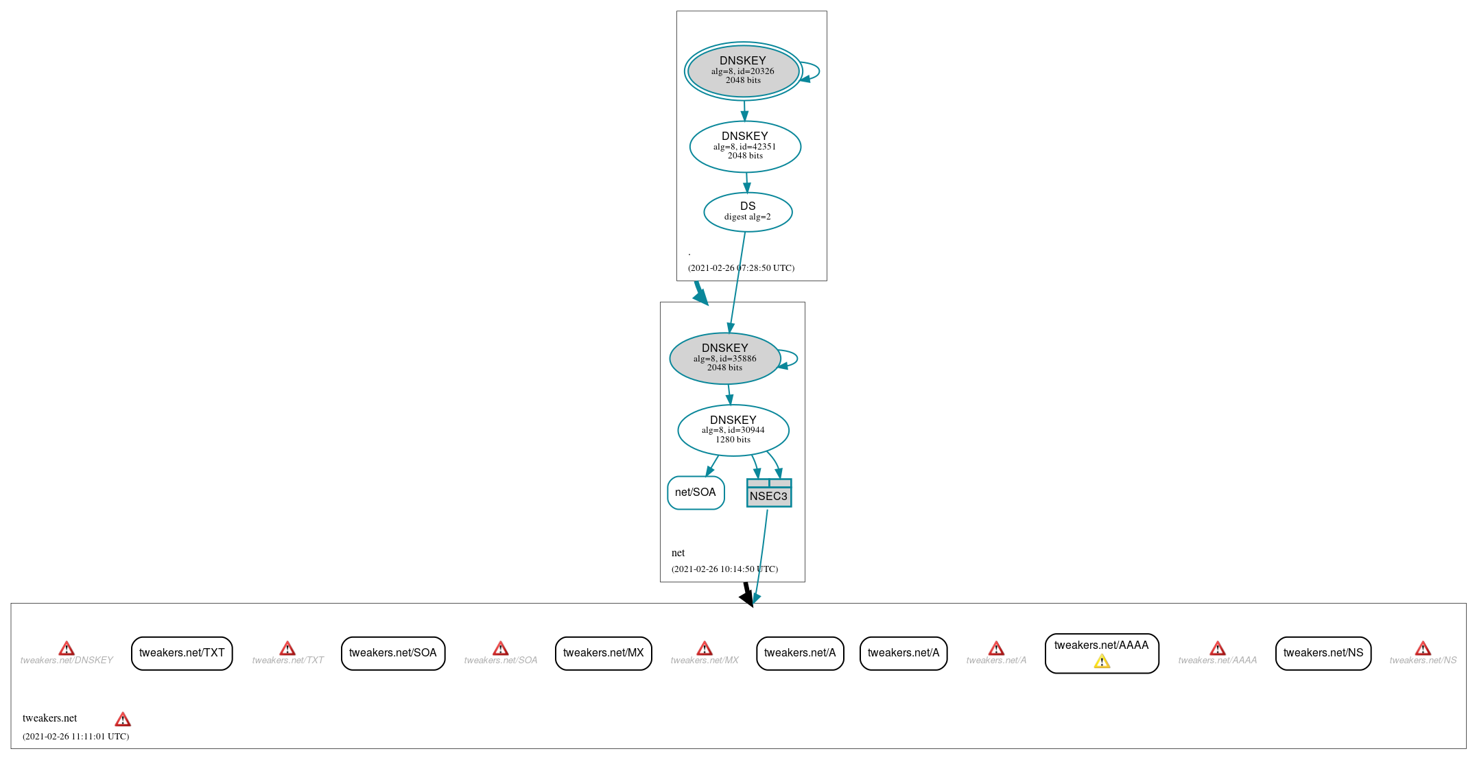
DNSSEC Authentication Chain

RRset statusRRset status

Insecure (7)
  • tweakers.net/A
  • tweakers.net/A
  • tweakers.net/AAAA
  • tweakers.net/MX
  • tweakers.net/NS
  • tweakers.net/SOA
  • tweakers.net/TXT
Secure (1)
  • net/SOA

DNSKEY/DS/NSEC statusDNSKEY/DS/NSEC status

Secure (6)
  • ./DNSKEY (alg 8, id 20326)
  • ./DNSKEY (alg 8, id 42351)
  • NSEC3 proving non-existence of tweakers.net/DS
  • net/DNSKEY (alg 8, id 30944)
  • net/DNSKEY (alg 8, id 35886)
  • net/DS (alg 8, id 35886)

Delegation statusDelegation status

Insecure (1)
  • net to tweakers.net
Secure (1)
  • . to net

NoticesNotices

Errors (15)
  • tweakers.net zone: The server(s) responded over TCP with a malformed response or with an invalid RCODE. See RFC 1035, Sec. 4.1.1. (31.22.80.156)
  • tweakers.net zone: The server(s) were not responsive to queries over UDP. See RFC 1035, Sec. 4.2. (213.239.154.33, 213.239.154.34, 2001:9a8:0:e:1337:0:53:2)
  • tweakers.net/A: No response was received from the server over UDP (tried 12 times). See RFC 1035, Sec. 4.2. (213.239.154.33, 213.239.154.34, 2001:9a8:0:e:1337:0:53:2, UDP_-_NOEDNS_)
  • tweakers.net/AAAA: No response was received from the server over UDP (tried 12 times). See RFC 1035, Sec. 4.2. (31.22.80.156, 2a00:1188:8:0:1337:0:53:1, UDP_-_NOEDNS_)
  • tweakers.net/DNSKEY: No response was received from the server over UDP (tried 12 times). See RFC 1035, Sec. 4.2. (2a00:1188:8:0:1337:0:53:1, UDP_-_NOEDNS_)
  • tweakers.net/DNSKEY: No response was received from the server over UDP (tried 4 times). See RFC 1035, Sec. 4.2. (31.22.80.156, 2a00:1188:8:0:1337:0:53:1, UDP_-_EDNS0_512_D_KN)
  • tweakers.net/MX: No response was received from the server over UDP (tried 12 times). See RFC 1035, Sec. 4.2. (31.22.80.156, 2a00:1188:8:0:1337:0:53:1, UDP_-_NOEDNS_)
  • tweakers.net/MX: No response was received from the server over UDP (tried 4 times). See RFC 1035, Sec. 4.2. (31.22.80.156, 2a00:1188:8:0:1337:0:53:1, UDP_-_EDNS0_512_D_KN)
  • tweakers.net/NS: No response was received from the server over UDP (tried 12 times). See RFC 1035, Sec. 4.2. (31.22.80.156, 213.239.154.33, 213.239.154.34, 2001:9a8:0:e:1337:0:53:2, 2a00:1188:8:0:1337:0:53:1, UDP_-_NOEDNS_)
  • tweakers.net/SOA: No response was received from the server over TCP (tried 3 times). See RFC 1035, Sec. 4.2. (31.22.80.156, 2a00:1188:8:0:1337:0:53:1, TCP_-_EDNS0_4096_D_N)
  • tweakers.net/SOA: No response was received from the server over UDP (tried 12 times). See RFC 1035, Sec. 4.2. (31.22.80.156, 2a00:1188:8:0:1337:0:53:1, UDP_-_NOEDNS_, UDP_-_NOEDNS__0x20)
  • tweakers.net/TXT: No response was received from the server over UDP (tried 12 times). See RFC 1035, Sec. 4.2. (31.22.80.156, UDP_-_NOEDNS_)
  • 1gvq63yueo.tweakers.net/A has errors; select the "Denial of existence" DNSSEC option to see them.
  • tweakers.net/CNAME has errors; select the "Denial of existence" DNSSEC option to see them.
  • tweakers.net/DNSKEY has errors; select the "Denial of existence" DNSSEC option to see them.
Warnings (1)
  • tweakers.net/AAAA: The response (70 bytes) was malformed until EDNS was disabled (however, this server appeared to respond legitimately to other queries with EDNS enabled). See RFC 6891, Sec. 6.2.6. (2001:9a8:0:e:1337:0:53:1, UDP_-_EDNS0_4096_D_KN)

DNSKEY legend

Full legend
SEP bit setSEP bit set
Revoke bit setRevoke bit set
Trust anchorTrust anchor
Download: png | svg
Warning JavaScript is required to make the graph below interactive.
DNSSEC authentication graph