View on GitHub

DNSViz: A DNS visualization tool

tweakers.net

DNSSEC options (hide)
  1. |?|
  2. |?|
  3. |?|
  4. |?|
  5. |?|
  6. |?|
  7. |?|
  8. |?|
  9. |?|
  10. |?|
Notices
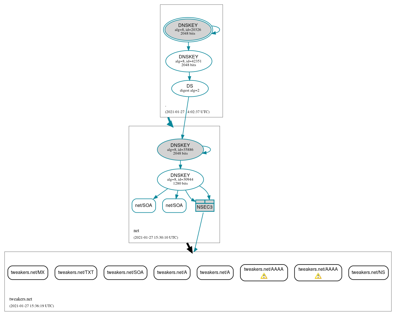
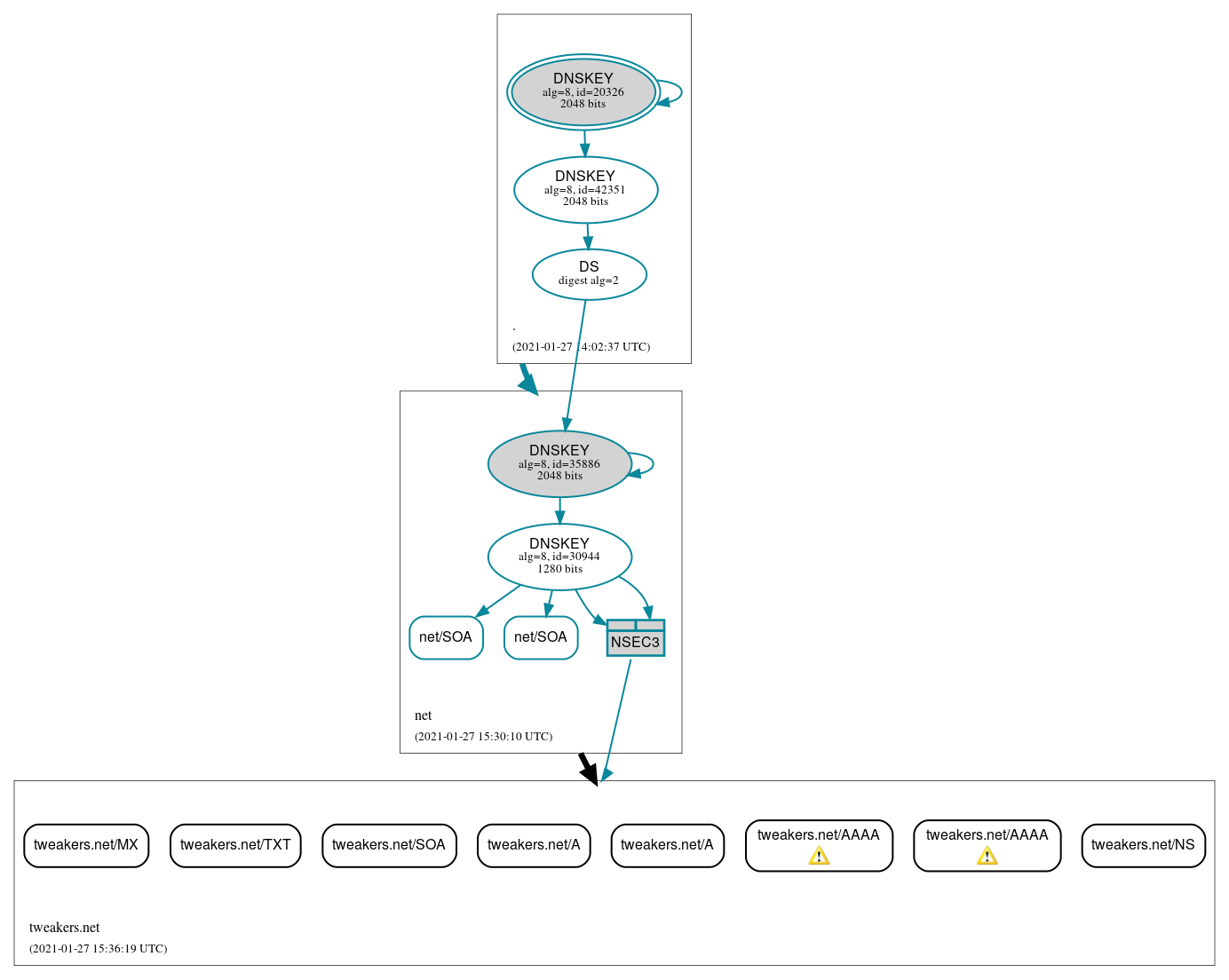
DNSSEC Authentication Chain

RRset statusRRset status

Insecure (8)
  • tweakers.net/A
  • tweakers.net/A
  • tweakers.net/AAAA
  • tweakers.net/AAAA
  • tweakers.net/MX
  • tweakers.net/NS
  • tweakers.net/SOA
  • tweakers.net/TXT
Secure (2)
  • net/SOA
  • net/SOA

DNSKEY/DS/NSEC statusDNSKEY/DS/NSEC status

Secure (6)
  • ./DNSKEY (alg 8, id 20326)
  • ./DNSKEY (alg 8, id 42351)
  • NSEC3 proving non-existence of tweakers.net/DS
  • net/DNSKEY (alg 8, id 30944)
  • net/DNSKEY (alg 8, id 35886)
  • net/DS (alg 8, id 35886)

Delegation statusDelegation status

Insecure (1)
  • net to tweakers.net
Secure (1)
  • . to net

NoticesNotices

Warnings (2)
  • tweakers.net/AAAA: The response (70 bytes) was malformed until EDNS was disabled (however, this server appeared to respond legitimately to other queries with EDNS enabled). See RFC 6891, Sec. 6.2.6. (2001:9a8:0:e:1337:0:53:1, 2001:9a8:0:e:1337:0:53:2, 2a00:1188:8:0:1337:0:53:1, UDP_-_EDNS0_4096_D_KN)
  • tweakers.net/AAAA: The response (70 bytes) was malformed until EDNS was disabled (however, this server appeared to respond legitimately to other queries with EDNS enabled). See RFC 6891, Sec. 6.2.6. (31.22.80.156, 213.239.154.33, 213.239.154.34, UDP_-_EDNS0_4096_D_KN)

DNSKEY legend

Full legend
SEP bit setSEP bit set
Revoke bit setRevoke bit set
Trust anchorTrust anchor
Download: png | svg
Warning JavaScript is required to make the graph below interactive.
DNSSEC authentication graph