View on GitHub

DNSViz: A DNS visualization tool

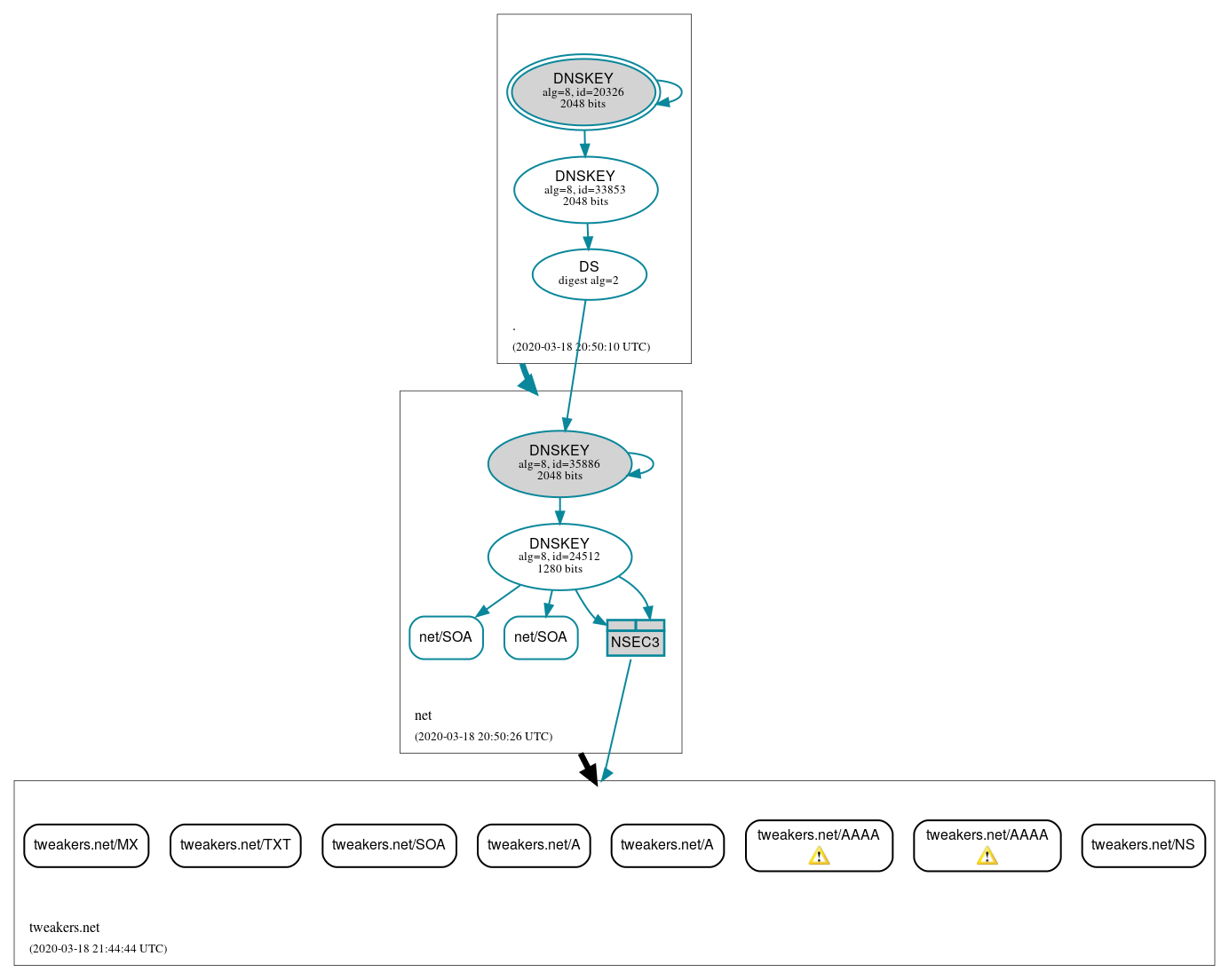
tweakers.net

DNSSEC options (hide)
  1. |?|
  2. |?|
  3. |?|
  4. |?|
  5. |?|
  6. |?|
  7. |?|
  8. |?|
  9. |?|
  10. |?|
Notices
DNSSEC Authentication Chain

RRset statusRRset status

Insecure (8)
  • tweakers.net/A
  • tweakers.net/A
  • tweakers.net/AAAA
  • tweakers.net/AAAA
  • tweakers.net/MX
  • tweakers.net/NS
  • tweakers.net/SOA
  • tweakers.net/TXT
Secure (2)
  • net/SOA
  • net/SOA

DNSKEY/DS/NSEC statusDNSKEY/DS/NSEC status

Secure (6)
  • ./DNSKEY (alg 8, id 20326)
  • ./DNSKEY (alg 8, id 33853)
  • NSEC3 proving non-existence of tweakers.net/DS
  • net/DNSKEY (alg 8, id 24512)
  • net/DNSKEY (alg 8, id 35886)
  • net/DS (alg 8, id 35886)

Delegation statusDelegation status

Insecure (1)
  • net to tweakers.net
Secure (1)
  • . to net

NoticesNotices

Warnings (2)
  • tweakers.net/AAAA: The server responded with no OPT record, rather than with RCODE FORMERR. See RFC 6891, Sec. 7. (2001:9a8:0:e:1337:0:53:1, 2001:9a8:0:e:1337:0:53:2, 2a00:1188:8:0:1337:0:53:1, UDP_-_EDNS0_4096_D_K)
  • tweakers.net/AAAA: The server responded with no OPT record, rather than with RCODE FORMERR. See RFC 6891, Sec. 7. (31.22.80.156, 213.239.154.33, 213.239.154.34, UDP_-_EDNS0_4096_D_K)

DNSKEY legend

Full legend
SEP bit setSEP bit set
Revoke bit setRevoke bit set
Trust anchorTrust anchor
Download: png | svg
Warning JavaScript is required to make the graph below interactive.
DNSSEC authentication graph