View on GitHub

DNSViz: A DNS visualization tool

tuta.com

DNSSEC options (hide)
  1. |?|
  2. |?|
  3. |?|
  4. |?|
  5. |?|
  6. |?|
  7. |?|
  8. |?|
  9. |?|
  10. |?|
Notices
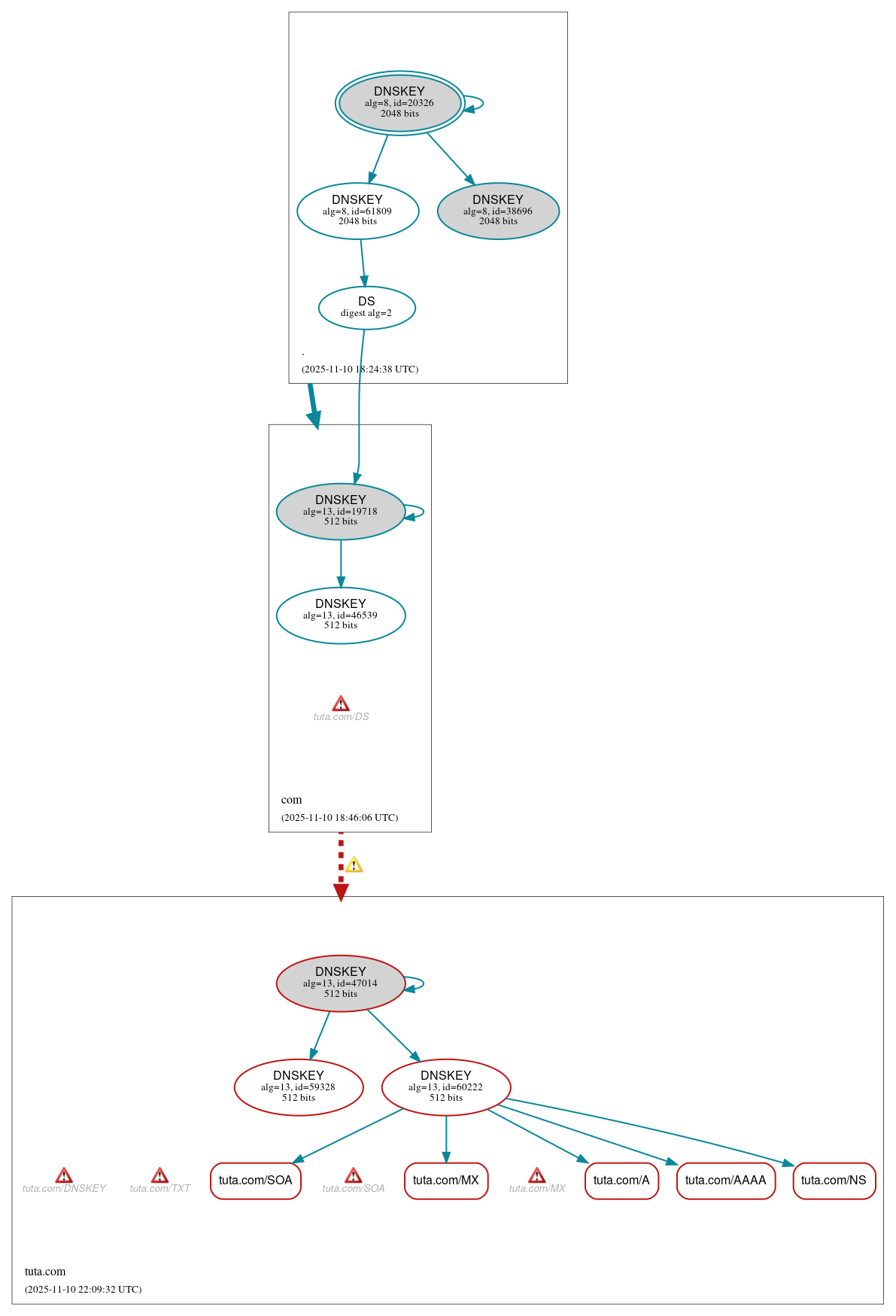
DNSSEC Authentication Chain

RRset statusRRset status

Bogus (5)
  • tuta.com/A
  • tuta.com/AAAA
  • tuta.com/MX
  • tuta.com/NS
  • tuta.com/SOA

DNSKEY/DS/NSEC statusDNSKEY/DS/NSEC status

Bogus (3)
  • tuta.com/DNSKEY (alg 13, id 47014)
  • tuta.com/DNSKEY (alg 13, id 59328)
  • tuta.com/DNSKEY (alg 13, id 60222)
Secure (6)
  • ./DNSKEY (alg 8, id 20326)
  • ./DNSKEY (alg 8, id 38696)
  • ./DNSKEY (alg 8, id 61809)
  • com/DNSKEY (alg 13, id 19718)
  • com/DNSKEY (alg 13, id 46539)
  • com/DS (alg 13, id 19718)

Delegation statusDelegation status

Bogus (1)
  • com to tuta.com
Secure (1)
  • . to com

NoticesNotices

Errors (8)
  • tuta.com/DNSKEY: No response was received from the server over UDP (tried 1 times). See RFC 1035, Sec. 4.2. (205.251.192.150, 205.251.194.212, 205.251.196.114, 205.251.199.175, 2600:9000:5300:9600::1, 2600:9000:5302:d400::1, 2600:9000:5304:7200::1, 2600:9000:5307:af00::1, UDP_-_EDNS0_512_D_KN)
  • tuta.com/DS: No response was received from the server over UDP (tried 3 times). See RFC 1035, Sec. 4.2. (192.5.6.30, 192.12.94.30, 192.26.92.30, 192.31.80.30, 192.33.14.30, 192.35.51.30, 192.41.162.30, 192.42.93.30, 192.43.172.30, 192.48.79.30, 192.52.178.30, 192.54.112.30, 192.55.83.30, 2001:500:856e::30, 2001:500:d937::30, 2001:501:b1f9::30, 2001:502:8cc::30, 2001:502:1ca1::30, 2001:502:7094::30, 2001:503:d2d::30, 2001:503:231d::2:30, 2001:503:39c1::30, 2001:503:83eb::30, 2001:503:a83e::2:30, 2001:503:d414::30, 2001:503:eea3::30, UDP_-_EDNS0_4096_D_KN)
  • tuta.com/MX: No response was received from the server over UDP (tried 1 times). See RFC 1035, Sec. 4.2. (205.251.192.150, 205.251.194.212, 205.251.196.114, 205.251.199.175, 2600:9000:5300:9600::1, 2600:9000:5302:d400::1, 2600:9000:5304:7200::1, 2600:9000:5307:af00::1, UDP_-_EDNS0_512_D_KN)
  • tuta.com/SOA: No response was received from the server over UDP (tried 3 times). See RFC 1035, Sec. 4.2. (205.251.192.150, 205.251.194.212, 205.251.196.114, 205.251.199.175, 2600:9000:5300:9600::1, 2600:9000:5302:d400::1, 2600:9000:5304:7200::1, 2600:9000:5307:af00::1, UDP_-_EDNS0_4096_D_KN)
  • tuta.com/TXT: No response was received from the server over UDP (tried 3 times). See RFC 1035, Sec. 4.2. (205.251.192.150, 205.251.194.212, 205.251.196.114, 205.251.199.175, 2600:9000:5300:9600::1, 2600:9000:5302:d400::1, 2600:9000:5304:7200::1, 2600:9000:5307:af00::1, UDP_-_EDNS0_4096_D_KN)
  • tuta.com/CNAME has errors; select the "Denial of existence" DNSSEC option to see them.
  • tuta.com/DNSKEY has errors; select the "Denial of existence" DNSSEC option to see them.
  • tuta.com/DS has errors; select the "Denial of existence" DNSSEC option to see them.
Warnings (1)
  • com to tuta.com: Authoritative AAAA records exist for ns-150.awsdns-18.com, but there are no corresponding AAAA glue records. See RFC 1034, Sec. 4.2.2.

DNSKEY legend

Full legend
SEP bit setSEP bit set
Revoke bit setRevoke bit set
Trust anchorTrust anchor
Download: png | svg
Warning JavaScript is required to make the graph below interactive.
DNSSEC authentication graph