View on GitHub

DNSViz: A DNS visualization tool

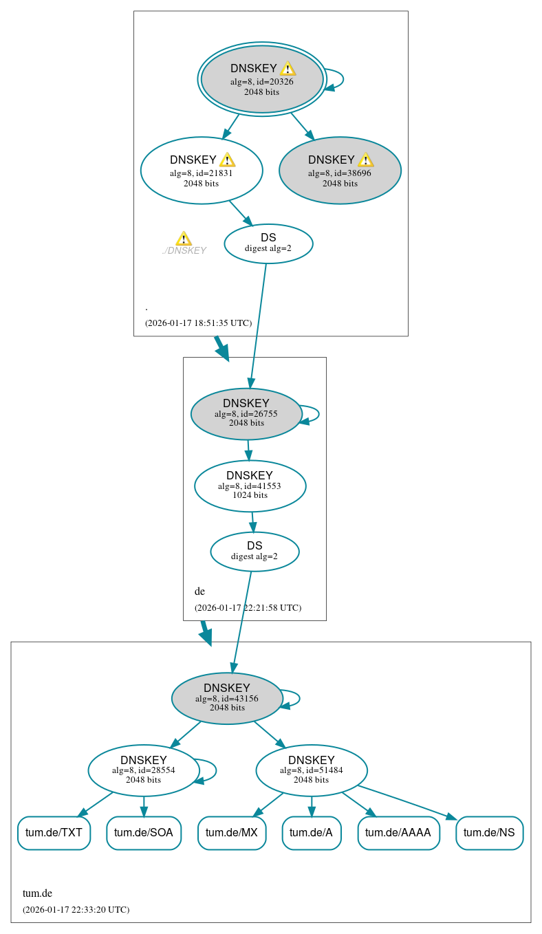
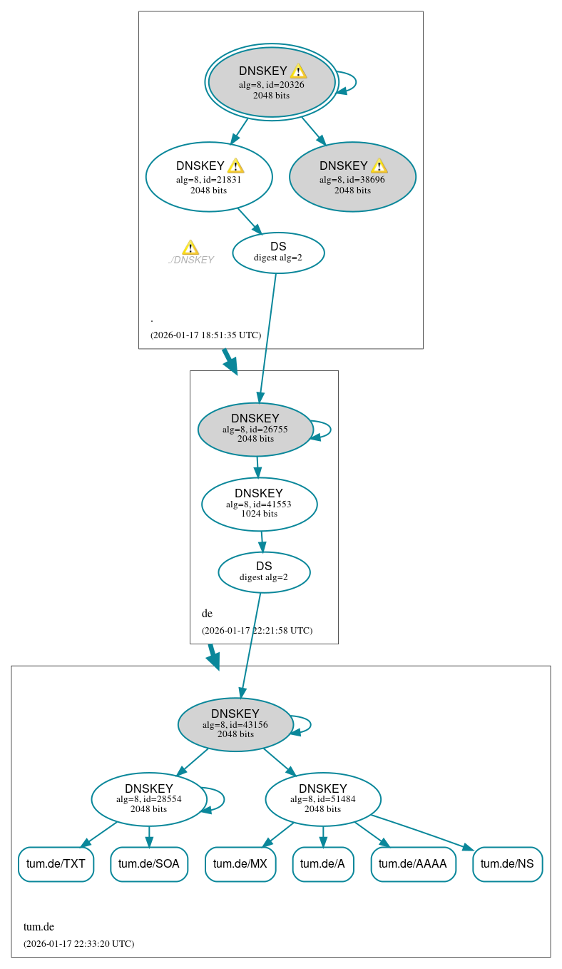
tum.de

DNSSEC options (hide)
  1. |?|
  2. |?|
  3. |?|
  4. |?|
  5. |?|
  6. |?|
  7. |?|
  8. |?|
  9. |?|
  10. |?|
Notices
DNSSEC Authentication Chain

RRset statusRRset status

Secure (6)
  • tum.de/A
  • tum.de/AAAA
  • tum.de/MX
  • tum.de/NS
  • tum.de/SOA
  • tum.de/TXT

DNSKEY/DS/NSEC statusDNSKEY/DS/NSEC status

Secure (10)
  • ./DNSKEY (alg 8, id 20326)
  • ./DNSKEY (alg 8, id 21831)
  • ./DNSKEY (alg 8, id 38696)
  • de/DNSKEY (alg 8, id 26755)
  • de/DNSKEY (alg 8, id 41553)
  • de/DS (alg 8, id 26755)
  • tum.de/DNSKEY (alg 8, id 28554)
  • tum.de/DNSKEY (alg 8, id 43156)
  • tum.de/DNSKEY (alg 8, id 51484)
  • tum.de/DS (alg 8, id 43156)

Delegation statusDelegation status

Secure (2)
  • . to de
  • de to tum.de

NoticesNotices

Warnings (4)
  • ./DNSKEY (alg 8, id 20326): The server appears to support DNS cookies but did not return a COOKIE option. See RFC 7873, Sec. 5.2.3. (2801:1b8:10::b, UDP_-_EDNS0_4096_D_KN)
  • ./DNSKEY (alg 8, id 21831): The server appears to support DNS cookies but did not return a COOKIE option. See RFC 7873, Sec. 5.2.3. (2801:1b8:10::b, UDP_-_EDNS0_4096_D_KN)
  • ./DNSKEY (alg 8, id 38696): The server appears to support DNS cookies but did not return a COOKIE option. See RFC 7873, Sec. 5.2.3. (2801:1b8:10::b, UDP_-_EDNS0_4096_D_KN)
  • ./DNSKEY: The server appears to support DNS cookies but did not return a COOKIE option. See RFC 7873, Sec. 5.2.3. (2801:1b8:10::b, UDP_-_EDNS0_512_D_KN)

DNSKEY legend

Full legend
SEP bit setSEP bit set
Revoke bit setRevoke bit set
Trust anchorTrust anchor
Download: png | svg
Warning JavaScript is required to make the graph below interactive.
DNSSEC authentication graph