View on GitHub

DNSViz: A DNS visualization tool

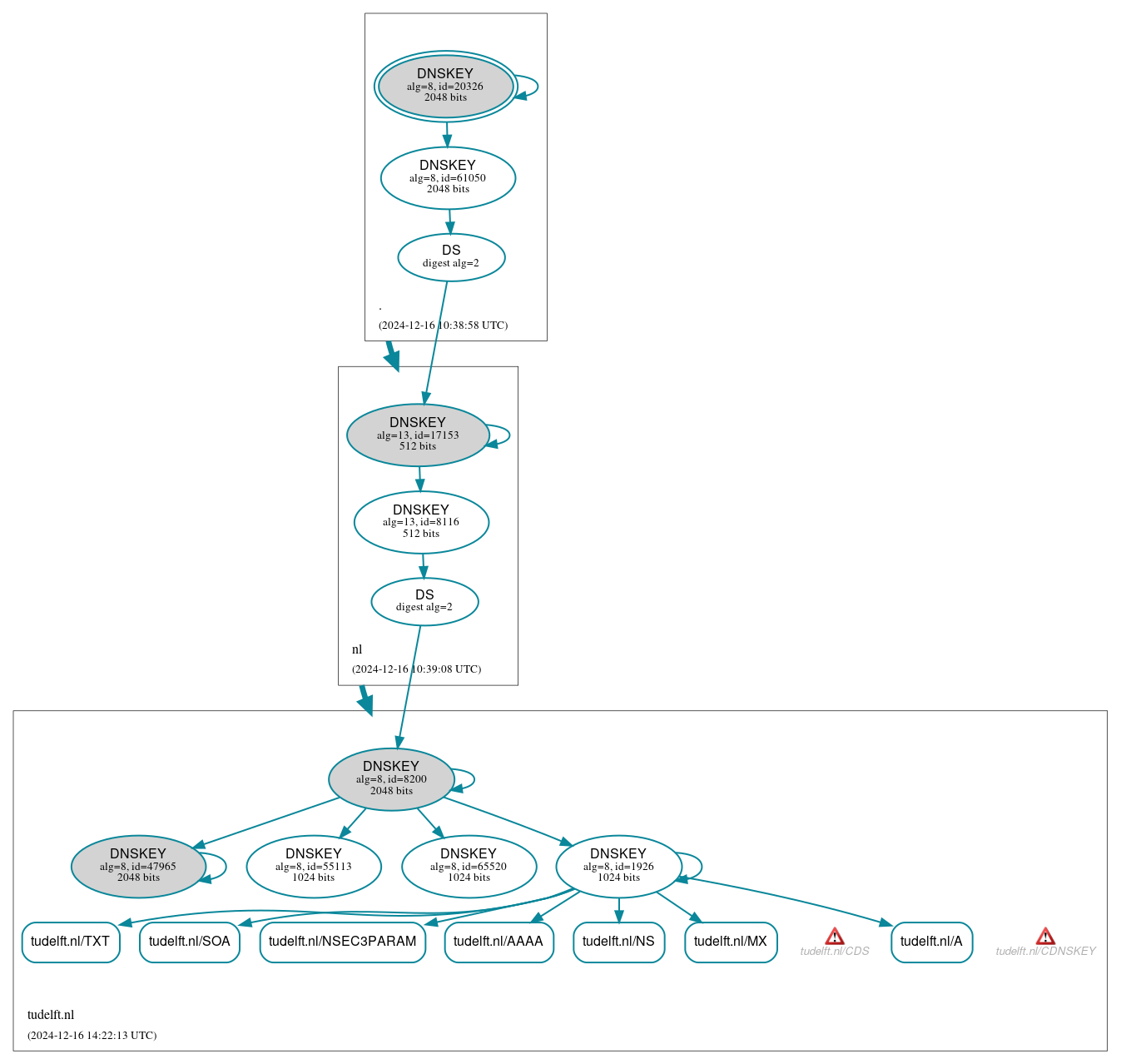
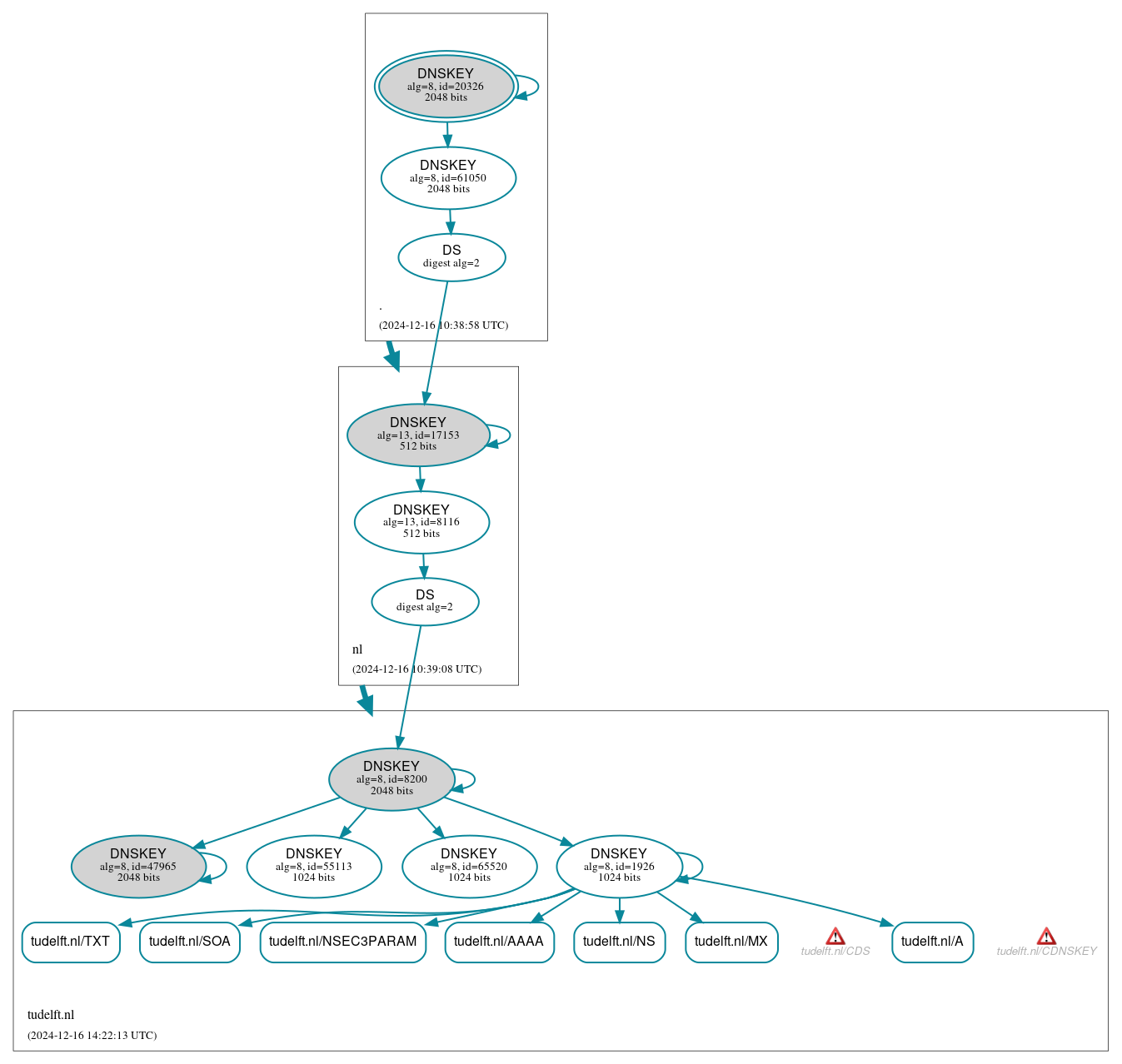
tudelft.nl

DNSSEC options (hide)
  1. |?|
  2. |?|
  3. |?|
  4. |?|
  5. |?|
  6. |?|
  7. |?|
  8. |?|
  9. |?|
  10. |?|
Notices
DNSSEC Authentication Chain

RRset statusRRset status

Secure (7)
  • tudelft.nl/A
  • tudelft.nl/AAAA
  • tudelft.nl/MX
  • tudelft.nl/NS
  • tudelft.nl/NSEC3PARAM
  • tudelft.nl/SOA
  • tudelft.nl/TXT

DNSKEY/DS/NSEC statusDNSKEY/DS/NSEC status

Secure (11)
  • ./DNSKEY (alg 8, id 20326)
  • ./DNSKEY (alg 8, id 61050)
  • nl/DNSKEY (alg 13, id 17153)
  • nl/DNSKEY (alg 13, id 8116)
  • nl/DS (alg 13, id 17153)
  • tudelft.nl/DNSKEY (alg 8, id 1926)
  • tudelft.nl/DNSKEY (alg 8, id 47965)
  • tudelft.nl/DNSKEY (alg 8, id 55113)
  • tudelft.nl/DNSKEY (alg 8, id 65520)
  • tudelft.nl/DNSKEY (alg 8, id 8200)
  • tudelft.nl/DS (alg 8, id 8200)

Delegation statusDelegation status

Secure (2)
  • . to nl
  • nl to tudelft.nl

NoticesNotices

Errors (4)
  • tudelft.nl/CDNSKEY: No response was received from the server over UDP (tried 12 times). See RFC 1035, Sec. 4.2. (130.161.180.1, 130.161.180.65, UDP_-_NOEDNS_)
  • tudelft.nl/CDS: No response was received from the server over UDP (tried 12 times). See RFC 1035, Sec. 4.2. (130.161.180.1, 130.161.180.65, UDP_-_NOEDNS_)
  • tudelft.nl/CNAME has errors; select the "Denial of existence" DNSSEC option to see them.
  • rpib0.zrwqm.tudelft.nl/A has errors; select the "Denial of existence" DNSSEC option to see them.
Warnings (2)
  • tudelft.nl/CNAME has warnings; select the "Denial of existence" DNSSEC option to see them.
  • rpib0.zrwqm.tudelft.nl/A has warnings; select the "Denial of existence" DNSSEC option to see them.

DNSKEY legend

Full legend
SEP bit setSEP bit set
Revoke bit setRevoke bit set
Trust anchorTrust anchor
Download: png | svg
Warning JavaScript is required to make the graph below interactive.
DNSSEC authentication graph