View on GitHub

DNSViz: A DNS visualization tool

tu-dresden.de

Updated: 2025-09-26 06:19:52 UTC (160 days ago) Update now
« Previous analysis | Next analysis »
DNSSEC options (hide)
  1. |?|
  2. |?|
  3. |?|
  4. |?|
  5. |?|
  6. |?|
  7. |?|
  8. |?|
  9. |?|
  10. |?|
Notices
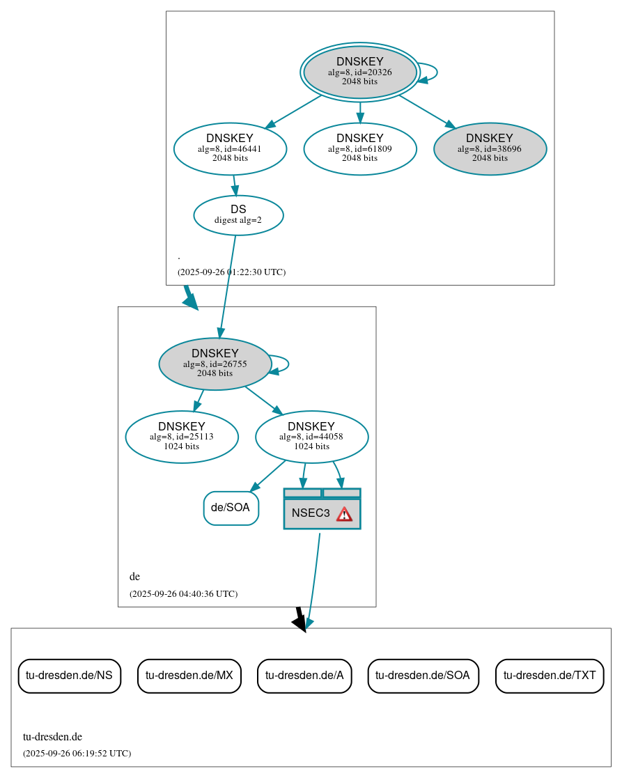
DNSSEC Authentication Chain

RRset statusRRset status

Insecure (5)
  • tu-dresden.de/A
  • tu-dresden.de/MX
  • tu-dresden.de/NS
  • tu-dresden.de/SOA
  • tu-dresden.de/TXT
Secure (1)
  • de/SOA

DNSKEY/DS/NSEC statusDNSKEY/DS/NSEC status

Secure (9)
  • ./DNSKEY (alg 8, id 20326)
  • ./DNSKEY (alg 8, id 38696)
  • ./DNSKEY (alg 8, id 46441)
  • ./DNSKEY (alg 8, id 61809)
  • NSEC3 proving non-existence of tu-dresden.de/DS
  • de/DNSKEY (alg 8, id 25113)
  • de/DNSKEY (alg 8, id 26755)
  • de/DNSKEY (alg 8, id 44058)
  • de/DS (alg 8, id 26755)

Delegation statusDelegation status

Insecure (1)
  • de to tu-dresden.de
Secure (1)
  • . to de

NoticesNotices

Errors (3)
  • NSEC3 proving non-existence of tu-dresden.de/DS: An iterations count of 0 must be used in NSEC3 records to alleviate computational burdens. See RFC 9276, Sec. 3.1.
  • NSEC3 proving non-existence of tu-dresden.de/DS: An iterations count of 0 must be used in NSEC3 records to alleviate computational burdens. See RFC 9276, Sec. 3.1.
  • tu-dresden.de/DS has errors; select the "Denial of existence" DNSSEC option to see them.
Warnings (3)
  • NSEC3 proving non-existence of tu-dresden.de/DS: The salt value for an NSEC3 record should be empty. See RFC 9276, Sec. 3.1.
  • NSEC3 proving non-existence of tu-dresden.de/DS: The salt value for an NSEC3 record should be empty. See RFC 9276, Sec. 3.1.
  • tu-dresden.de/DS has warnings; select the "Denial of existence" DNSSEC option to see them.

DNSKEY legend

Full legend
SEP bit setSEP bit set
Revoke bit setRevoke bit set
Trust anchorTrust anchor
Download: png | svg
Warning JavaScript is required to make the graph below interactive.
DNSSEC authentication graph