View on GitHub

DNSViz: A DNS visualization tool

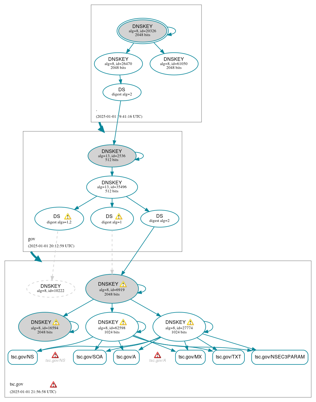
tsc.gov

DNSSEC options (hide)
  1. |?|
  2. |?|
  3. |?|
  4. |?|
  5. |?|
  6. |?|
  7. |?|
  8. |?|
  9. |?|
  10. |?|
Notices
DNSSEC Authentication Chain

RRset statusRRset status

Secure (6)
  • tsc.gov/A
  • tsc.gov/MX
  • tsc.gov/NS
  • tsc.gov/NSEC3PARAM
  • tsc.gov/SOA
  • tsc.gov/TXT

DNSKEY/DS/NSEC statusDNSKEY/DS/NSEC status

Secure (13)
  • ./DNSKEY (alg 8, id 20326)
  • ./DNSKEY (alg 8, id 26470)
  • ./DNSKEY (alg 8, id 61050)
  • gov/DNSKEY (alg 13, id 2536)
  • gov/DNSKEY (alg 13, id 35496)
  • gov/DS (alg 13, id 2536)
  • tsc.gov/DNSKEY (alg 8, id 16594)
  • tsc.gov/DNSKEY (alg 8, id 27774)
  • tsc.gov/DNSKEY (alg 8, id 62598)
  • tsc.gov/DNSKEY (alg 8, id 6919)
  • tsc.gov/DS (alg 8, id 10222)
  • tsc.gov/DS (alg 8, id 6919)
  • tsc.gov/DS (alg 8, id 6919)
Non_existent (1)
  • tsc.gov/DNSKEY (alg 8, id 10222)

Delegation statusDelegation status

Secure (2)
  • . to gov
  • gov to tsc.gov

NoticesNotices

Errors (8)
  • tsc.gov zone: The server(s) were not responsive to queries over UDP. See RFC 1035, Sec. 4.2. (2607:f330:2002:403::201)
  • tsc.gov/A: No response was received from the server over UDP (tried 12 times). See RFC 1035, Sec. 4.2. (2607:f330:2002:403::201, UDP_-_NOEDNS_)
  • tsc.gov/NS: No response was received from the server over UDP (tried 12 times). See RFC 1035, Sec. 4.2. (2607:f330:2002:403::201, UDP_-_NOEDNS_)
  • tsc.gov/CDS has errors; select the "Denial of existence" DNSSEC option to see them.
  • tsc.gov/AAAA has errors; select the "Denial of existence" DNSSEC option to see them.
  • j7v69.wf8xe.tsc.gov/A has errors; select the "Denial of existence" DNSSEC option to see them.
  • tsc.gov/CNAME has errors; select the "Denial of existence" DNSSEC option to see them.
  • tsc.gov/CDNSKEY has errors; select the "Denial of existence" DNSSEC option to see them.
Warnings (14)
  • tsc.gov/DNSKEY (alg 8, id 16594): No response was received until the UDP payload size was decreased, indicating that the server might be attempting to send a payload that exceeds the path maximum transmission unit (PMTU) size. See RFC 6891, Sec. 6.2.6. (153.31.192.139, UDP_-_EDNS0_4096_D_KN)
  • tsc.gov/DNSKEY (alg 8, id 27774): No response was received until the UDP payload size was decreased, indicating that the server might be attempting to send a payload that exceeds the path maximum transmission unit (PMTU) size. See RFC 6891, Sec. 6.2.6. (153.31.192.139, UDP_-_EDNS0_4096_D_KN)
  • tsc.gov/DNSKEY (alg 8, id 62598): No response was received until the UDP payload size was decreased, indicating that the server might be attempting to send a payload that exceeds the path maximum transmission unit (PMTU) size. See RFC 6891, Sec. 6.2.6. (153.31.192.139, UDP_-_EDNS0_4096_D_KN)
  • tsc.gov/DNSKEY (alg 8, id 6919): No response was received until the UDP payload size was decreased, indicating that the server might be attempting to send a payload that exceeds the path maximum transmission unit (PMTU) size. See RFC 6891, Sec. 6.2.6. (153.31.192.139, UDP_-_EDNS0_4096_D_KN)
  • tsc.gov/DS (alg 8, id 6919): DNSSEC implementers are prohibited from implementing signing with DS algorithm 1 (SHA-1). See RFC 8624, Sec. 3.2.
  • tsc.gov/DS (alg 8, id 6919): DNSSEC implementers are prohibited from implementing signing with DS algorithm 1 (SHA-1). See RFC 8624, Sec. 3.2.
  • tsc.gov/DS (alg 8, id 6919): DS records with digest type 1 (SHA-1) are ignored when DS records with digest type 2 (SHA-256) exist in the same RRset. See RFC 4509, Sec. 3.
  • tsc.gov/DS (alg 8, id 6919): DS records with digest type 1 (SHA-1) are ignored when DS records with digest type 2 (SHA-256) exist in the same RRset. See RFC 4509, Sec. 3.
  • tsc.gov/AAAA has warnings; select the "Denial of existence" DNSSEC option to see them.
  • tsc.gov/CDNSKEY has warnings; select the "Denial of existence" DNSSEC option to see them.
  • tsc.gov/CDS has warnings; select the "Denial of existence" DNSSEC option to see them.
  • j7v69.wf8xe.tsc.gov/A has warnings; select the "Denial of existence" DNSSEC option to see them.
  • tsc.gov/DNSKEY has warnings; select the "Denial of existence" DNSSEC option to see them.
  • tsc.gov/CNAME has warnings; select the "Denial of existence" DNSSEC option to see them.

DNSKEY legend

Full legend
SEP bit setSEP bit set
Revoke bit setRevoke bit set
Trust anchorTrust anchor
Download: png | svg
Warning JavaScript is required to make the graph below interactive.
DNSSEC authentication graph