View on GitHub

DNSViz: A DNS visualization tool

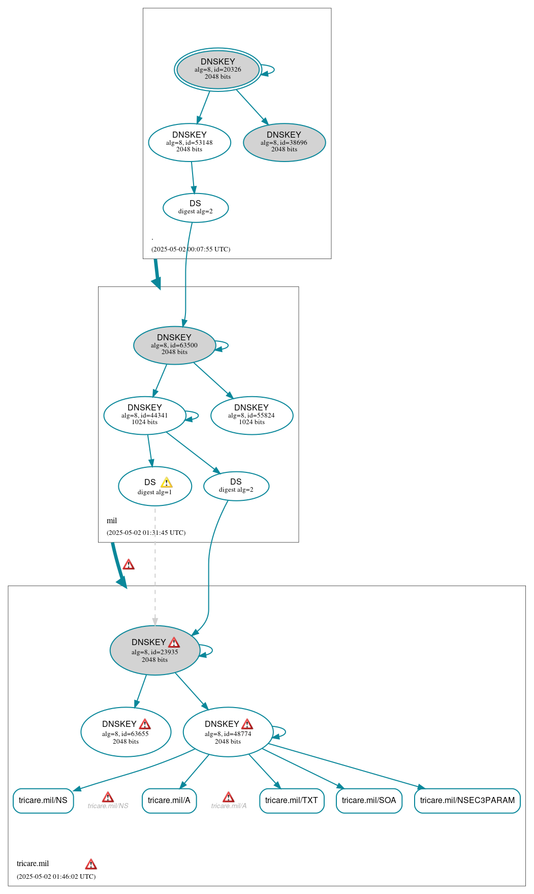
tricare.mil

DNSSEC options (hide)
  1. |?|
  2. |?|
  3. |?|
  4. |?|
  5. |?|
  6. |?|
  7. |?|
  8. |?|
  9. |?|
  10. |?|
Notices
DNSSEC Authentication Chain

RRset statusRRset status

Secure (5)
  • tricare.mil/A
  • tricare.mil/NS
  • tricare.mil/NSEC3PARAM
  • tricare.mil/SOA
  • tricare.mil/TXT

DNSKEY/DS/NSEC statusDNSKEY/DS/NSEC status

Secure (12)
  • ./DNSKEY (alg 8, id 20326)
  • ./DNSKEY (alg 8, id 38696)
  • ./DNSKEY (alg 8, id 53148)
  • mil/DNSKEY (alg 8, id 44341)
  • mil/DNSKEY (alg 8, id 55824)
  • mil/DNSKEY (alg 8, id 63500)
  • mil/DS (alg 8, id 63500)
  • tricare.mil/DNSKEY (alg 8, id 23935)
  • tricare.mil/DNSKEY (alg 8, id 48774)
  • tricare.mil/DNSKEY (alg 8, id 63655)
  • tricare.mil/DS (alg 8, id 23935)
  • tricare.mil/DS (alg 8, id 23935)

Delegation statusDelegation status

Secure (2)
  • . to mil
  • mil to tricare.mil

NoticesNotices

Errors (15)
  • mil to tricare.mil: No valid RRSIGs made by a key corresponding to a DS RR were found covering the DNSKEY RRset, resulting in no secure entry point (SEP) into the zone. See RFC 4035, Sec. 2.2, RFC 6840, Sec. 5.11. (214.2.214.178, 214.2.215.178, UDP_-_EDNS0_4096_D_KN)
  • mil to tricare.mil: The DS RRset for the zone included algorithm 8 (RSASHA256), but no DS RR matched a DNSKEY with algorithm 8 that signs the zone's DNSKEY RRset. See RFC 4035, Sec. 2.2, RFC 6840, Sec. 5.11. (214.2.214.178, 214.2.215.178, UDP_-_EDNS0_4096_D_KN)
  • tricare.mil zone: The server(s) were not responsive to queries over UDP. See RFC 1035, Sec. 4.2. (214.2.228.52, 214.2.228.53, 214.2.253.50, 214.2.253.52)
  • tricare.mil/A: No response was received from the server over UDP (tried 12 times). See RFC 1035, Sec. 4.2. (214.2.228.52, 214.2.228.53, 214.2.253.50, 214.2.253.52, UDP_-_NOEDNS_)
  • tricare.mil/DNSKEY (alg 8, id 23935): No RRSIG covering the RRset was returned in the response. See RFC 4035, Sec. 3.1.1. (214.2.214.178, 214.2.215.178, UDP_-_EDNS0_4096_D_KN)
  • tricare.mil/DNSKEY (alg 8, id 48774): No RRSIG covering the RRset was returned in the response. See RFC 4035, Sec. 3.1.1. (214.2.214.178, 214.2.215.178, UDP_-_EDNS0_4096_D_KN)
  • tricare.mil/DNSKEY (alg 8, id 63655): No RRSIG covering the RRset was returned in the response. See RFC 4035, Sec. 3.1.1. (214.2.214.178, 214.2.215.178, UDP_-_EDNS0_4096_D_KN)
  • tricare.mil/NS: No response was received from the server over UDP (tried 12 times). See RFC 1035, Sec. 4.2. (214.2.228.52, 214.2.228.53, 214.2.253.50, 214.2.253.52, UDP_-_NOEDNS_)
  • tricare.mil/MX has errors; select the "Denial of existence" DNSSEC option to see them.
  • tricare.mil/CDNSKEY has errors; select the "Denial of existence" DNSSEC option to see them.
  • tricare.mil/CDS has errors; select the "Denial of existence" DNSSEC option to see them.
  • a8oxn.zx5ne.tricare.mil/A has errors; select the "Denial of existence" DNSSEC option to see them.
  • tricare.mil/CNAME has errors; select the "Denial of existence" DNSSEC option to see them.
  • tricare.mil/DNSKEY has errors; select the "Denial of existence" DNSSEC option to see them.
  • tricare.mil/AAAA has errors; select the "Denial of existence" DNSSEC option to see them.
Warnings (11)
  • mil to tricare.mil: The following NS name(s) were found in the authoritative NS RRset, but not in the delegation NS RRset (i.e., in the mil zone): ns01-cernorchit-auth2.health.mil, ns01-cernls-auth1.health.mil, ns01-cernorchit-auth1.health.mil, ns01-cernls-auth2.health.mil See RFC 1034, Sec. 4.2.2.
  • tricare.mil/DS (alg 8, id 23935): DNSSEC implementers are prohibited from implementing signing with DS algorithm 1 (SHA-1). See RFC 8624, Sec. 3.2.
  • tricare.mil/DS (alg 8, id 23935): DNSSEC implementers are prohibited from implementing signing with DS algorithm 1 (SHA-1). See RFC 8624, Sec. 3.2.
  • tricare.mil/DS (alg 8, id 23935): DS records with digest type 1 (SHA-1) are ignored when DS records with digest type 2 (SHA-256) exist in the same RRset. See RFC 4509, Sec. 3.
  • tricare.mil/DS (alg 8, id 23935): DS records with digest type 1 (SHA-1) are ignored when DS records with digest type 2 (SHA-256) exist in the same RRset. See RFC 4509, Sec. 3.
  • tricare.mil/MX has warnings; select the "Denial of existence" DNSSEC option to see them.
  • tricare.mil/CDNSKEY has warnings; select the "Denial of existence" DNSSEC option to see them.
  • tricare.mil/CDS has warnings; select the "Denial of existence" DNSSEC option to see them.
  • a8oxn.zx5ne.tricare.mil/A has warnings; select the "Denial of existence" DNSSEC option to see them.
  • tricare.mil/CNAME has warnings; select the "Denial of existence" DNSSEC option to see them.
  • tricare.mil/AAAA has warnings; select the "Denial of existence" DNSSEC option to see them.

DNSKEY legend

Full legend
SEP bit setSEP bit set
Revoke bit setRevoke bit set
Trust anchorTrust anchor
Download: png | svg
Warning JavaScript is required to make the graph below interactive.
DNSSEC authentication graph