View on GitHub

DNSViz: A DNS visualization tool

treasuryauctions.gov

DNSSEC options (hide)
  1. |?|
  2. |?|
  3. |?|
  4. |?|
  5. |?|
  6. |?|
  7. |?|
  8. |?|
  9. |?|
  10. |?|
Notices
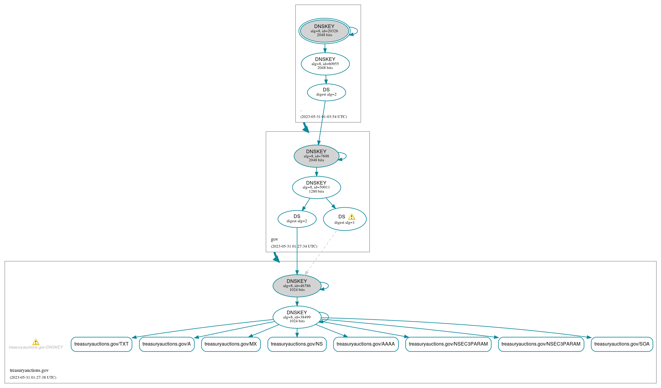
DNSSEC Authentication Chain

RRset statusRRset status

Secure (8)
  • treasuryauctions.gov/A
  • treasuryauctions.gov/AAAA
  • treasuryauctions.gov/MX
  • treasuryauctions.gov/NS
  • treasuryauctions.gov/NSEC3PARAM
  • treasuryauctions.gov/NSEC3PARAM
  • treasuryauctions.gov/SOA
  • treasuryauctions.gov/TXT

DNSKEY/DS/NSEC statusDNSKEY/DS/NSEC status

Secure (9)
  • ./DNSKEY (alg 8, id 20326)
  • ./DNSKEY (alg 8, id 60955)
  • gov/DNSKEY (alg 8, id 50011)
  • gov/DNSKEY (alg 8, id 7698)
  • gov/DS (alg 8, id 7698)
  • treasuryauctions.gov/DNSKEY (alg 8, id 38499)
  • treasuryauctions.gov/DNSKEY (alg 8, id 46786)
  • treasuryauctions.gov/DS (alg 8, id 46786)
  • treasuryauctions.gov/DS (alg 8, id 46786)

Delegation statusDelegation status

Secure (2)
  • . to gov
  • gov to treasuryauctions.gov

NoticesNotices

Errors (2)
  • 2hb5tmok7n.treasuryauctions.gov/A has errors; select the "Denial of existence" DNSSEC option to see them.
  • treasuryauctions.gov/CNAME has errors; select the "Denial of existence" DNSSEC option to see them.
Warnings (8)
  • treasuryauctions.gov/DNSKEY: The Authoritative Answer (AA) flag was not set in the response. See RFC 1035, Sec. 4.1.1. (172.64.52.110, 172.64.53.149, 2606:4700:52::ac40:346e, 2606:4700:5a::ac40:3595, UDP_-_EDNS0_512_D_KN)
  • treasuryauctions.gov/DS (alg 8, id 46786): DNSSEC implementers are prohibited from implementing signing with DS algorithm 1 (SHA-1). See RFC 8624, Sec. 3.2.
  • treasuryauctions.gov/DS (alg 8, id 46786): DNSSEC implementers are prohibited from implementing signing with DS algorithm 1 (SHA-1). See RFC 8624, Sec. 3.2.
  • treasuryauctions.gov/DS (alg 8, id 46786): DS records with digest type 1 (SHA-1) are ignored when DS records with digest type 2 (SHA-256) exist in the same RRset. See RFC 4509, Sec. 3.
  • treasuryauctions.gov/DS (alg 8, id 46786): DS records with digest type 1 (SHA-1) are ignored when DS records with digest type 2 (SHA-256) exist in the same RRset. See RFC 4509, Sec. 3.
  • treasuryauctions.gov/DNSKEY has warnings; select the "Denial of existence" DNSSEC option to see them.
  • 2hb5tmok7n.treasuryauctions.gov/A has warnings; select the "Denial of existence" DNSSEC option to see them.
  • treasuryauctions.gov/CNAME has warnings; select the "Denial of existence" DNSSEC option to see them.

DNSKEY legend

Full legend
SEP bit setSEP bit set
Revoke bit setRevoke bit set
Trust anchorTrust anchor
Download: png | svg
Warning JavaScript is required to make the graph below interactive.
DNSSEC authentication graph