View on GitHub

DNSViz: A DNS visualization tool

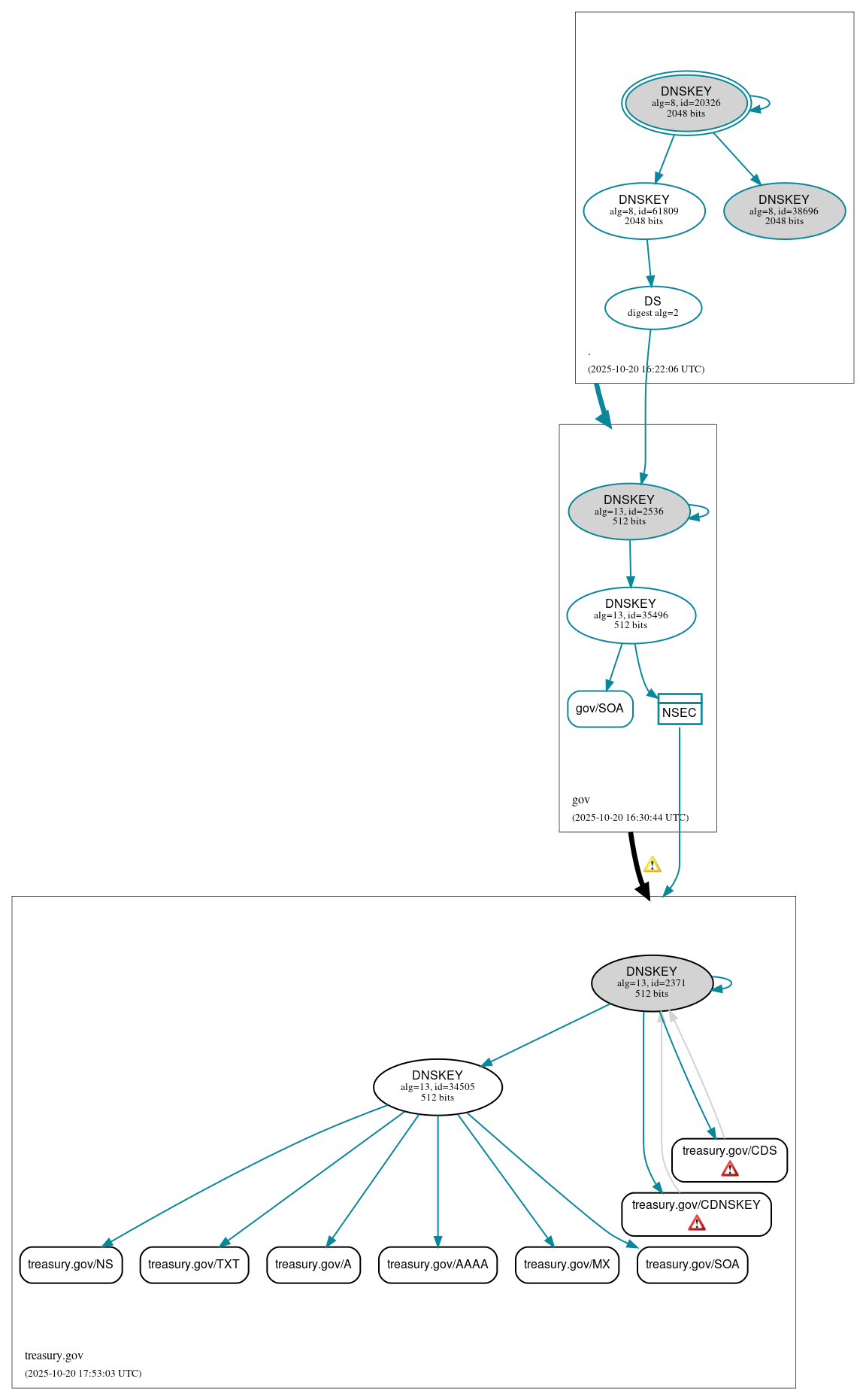
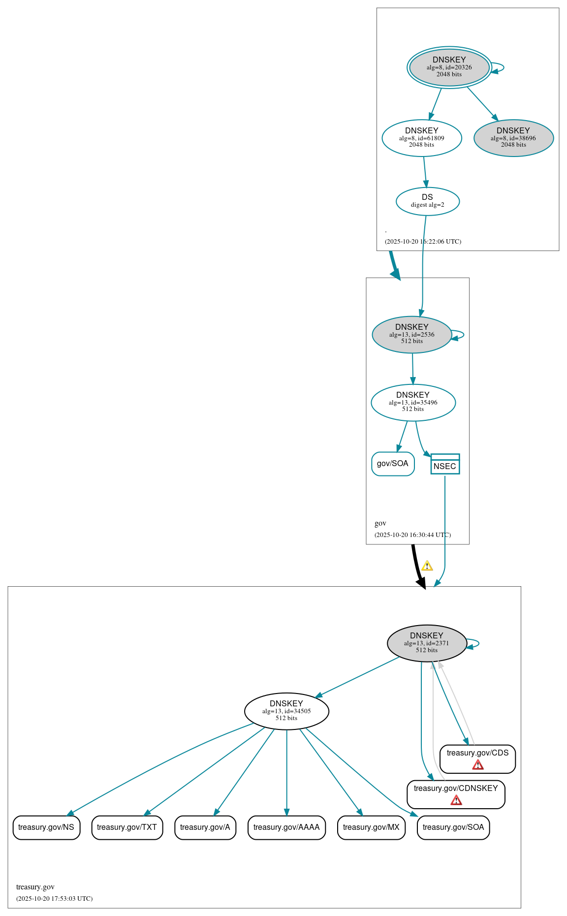
treasury.gov

DNSSEC options (hide)
  1. |?|
  2. |?|
  3. |?|
  4. |?|
  5. |?|
  6. |?|
  7. |?|
  8. |?|
  9. |?|
  10. |?|
Notices
DNSSEC Authentication Chain

RRset statusRRset status

Insecure (8)
  • treasury.gov/A
  • treasury.gov/AAAA
  • treasury.gov/CDNSKEY
  • treasury.gov/CDS
  • treasury.gov/MX
  • treasury.gov/NS
  • treasury.gov/SOA
  • treasury.gov/TXT
Secure (1)
  • gov/SOA

DNSKEY/DS/NSEC statusDNSKEY/DS/NSEC status

Insecure (2)
  • treasury.gov/DNSKEY (alg 13, id 2371)
  • treasury.gov/DNSKEY (alg 13, id 34505)
Secure (7)
  • ./DNSKEY (alg 8, id 20326)
  • ./DNSKEY (alg 8, id 38696)
  • ./DNSKEY (alg 8, id 61809)
  • NSEC proving non-existence of treasury.gov/DS
  • gov/DNSKEY (alg 13, id 2536)
  • gov/DNSKEY (alg 13, id 35496)
  • gov/DS (alg 13, id 2536)

Delegation statusDelegation status

Insecure (1)
  • gov to treasury.gov
Secure (1)
  • . to gov

NoticesNotices

Errors (2)
  • treasury.gov/CDNSKEY: The CDNSKEY RRset must be signed with a key that is represented in both the current DNSKEY and the current DS RRset. See RFC 7344, Sec. 4.1.
  • treasury.gov/CDS: The CDS RRset must be signed with a key that is represented in both the current DNSKEY and the current DS RRset. See RFC 7344, Sec. 4.1.
Warnings (5)
  • gov to treasury.gov: The following NS name(s) were found in the delegation NS RRset (i.e., in the gov zone), but not in the authoritative NS RRset: ns01.treasury.gov, ns02.treasury.gov See RFC 1034, Sec. 4.2.2.
  • gov to treasury.gov: The glue address(es) for ns01.treasury.gov (162.159.0.233) differed from its authoritative address(es) (162.159.0.236). See RFC 1034, Sec. 4.2.2.
  • gov to treasury.gov: The glue address(es) for ns01.treasury.gov (2400:cb00:2049:1::a29f:e9) differed from its authoritative address(es) (2400:cb00:2049:1::a29f:ec). See RFC 1034, Sec. 4.2.2.
  • gov to treasury.gov: The glue address(es) for ns02.treasury.gov (162.159.1.245) differed from its authoritative address(es) (162.159.1.240). See RFC 1034, Sec. 4.2.2.
  • gov to treasury.gov: The glue address(es) for ns02.treasury.gov (2400:cb00:2049:1::a29f:1f5) differed from its authoritative address(es) (2400:cb00:2049:1::a29f:1f0). See RFC 1034, Sec. 4.2.2.

DNSKEY legend

Full legend
SEP bit setSEP bit set
Revoke bit setRevoke bit set
Trust anchorTrust anchor
Download: png | svg
Warning JavaScript is required to make the graph below interactive.
DNSSEC authentication graph