View on GitHub

DNSViz: A DNS visualization tool

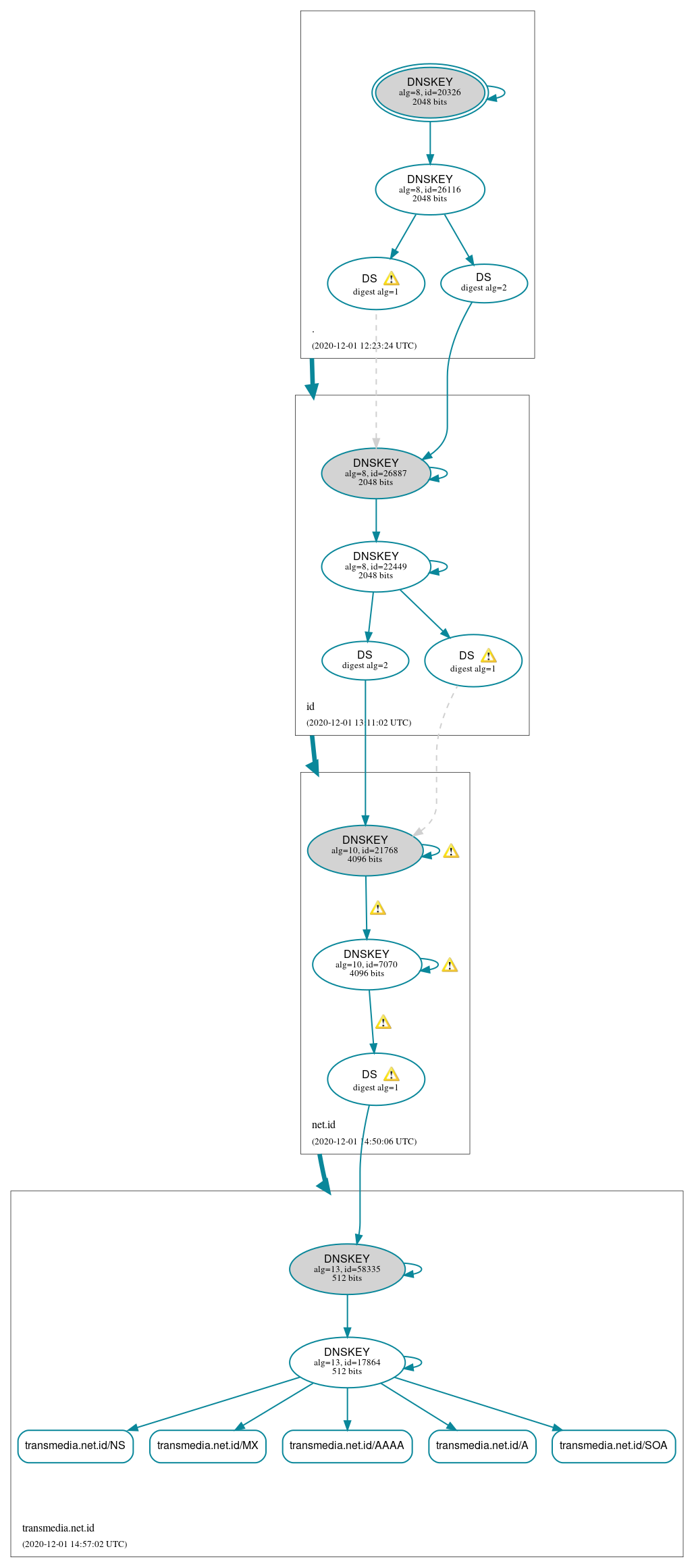
transmedia.net.id

DNSSEC options (hide)
  1. |?|
  2. |?|
  3. |?|
  4. |?|
  5. |?|
  6. |?|
  7. |?|
  8. |?|
  9. |?|
  10. |?|
Notices
DNSSEC Authentication Chain

RRset statusRRset status

Secure (5)
  • transmedia.net.id/A
  • transmedia.net.id/AAAA
  • transmedia.net.id/MX
  • transmedia.net.id/NS
  • transmedia.net.id/SOA

DNSKEY/DS/NSEC statusDNSKEY/DS/NSEC status

Secure (13)
  • ./DNSKEY (alg 8, id 20326)
  • ./DNSKEY (alg 8, id 26116)
  • id/DNSKEY (alg 8, id 22449)
  • id/DNSKEY (alg 8, id 26887)
  • id/DS (alg 8, id 26887)
  • id/DS (alg 8, id 26887)
  • net.id/DNSKEY (alg 10, id 21768)
  • net.id/DNSKEY (alg 10, id 7070)
  • net.id/DS (alg 10, id 21768)
  • net.id/DS (alg 10, id 21768)
  • transmedia.net.id/DNSKEY (alg 13, id 17864)
  • transmedia.net.id/DNSKEY (alg 13, id 58335)
  • transmedia.net.id/DS (alg 13, id 58335)

Delegation statusDelegation status

Secure (3)
  • . to id
  • id to net.id
  • net.id to transmedia.net.id

NoticesNotices

Errors (3)
  • transmedia.net.id/CNAME has errors; select the "Denial of existence" DNSSEC option to see them.
  • ftcp0ovq64.transmedia.net.id/A has errors; select the "Denial of existence" DNSSEC option to see them.
  • transmedia.net.id/TXT has errors; select the "Denial of existence" DNSSEC option to see them.
Warnings (19)
  • RRSIG net.id/DNSKEY alg 10, id 21768: DNSSEC implementers are recommended against implementing signing with DNSSEC algorithm 10 (RSASHA512). See RFC 8624, Sec. 3.1.
  • RRSIG net.id/DNSKEY alg 10, id 21768: DNSSEC implementers are recommended against implementing signing with DNSSEC algorithm 10 (RSASHA512). See RFC 8624, Sec. 3.1.
  • RRSIG net.id/DNSKEY alg 10, id 7070: DNSSEC implementers are recommended against implementing signing with DNSSEC algorithm 10 (RSASHA512). See RFC 8624, Sec. 3.1.
  • RRSIG net.id/DNSKEY alg 10, id 7070: DNSSEC implementers are recommended against implementing signing with DNSSEC algorithm 10 (RSASHA512). See RFC 8624, Sec. 3.1.
  • RRSIG transmedia.net.id/DS alg 10, id 7070: DNSSEC implementers are recommended against implementing signing with DNSSEC algorithm 10 (RSASHA512). See RFC 8624, Sec. 3.1.
  • id/DS (alg 8, id 26887): DNSSEC implementers are prohibited from implementing signing with DS algorithm 1 (SHA-1). See RFC 8624, Sec. 3.2.
  • id/DS (alg 8, id 26887): DNSSEC implementers are prohibited from implementing signing with DS algorithm 1 (SHA-1). See RFC 8624, Sec. 3.2.
  • id/DS (alg 8, id 26887): DS records with digest type 1 (SHA-1) are ignored when DS records with digest type 2 (SHA-256) exist in the same RRset. See RFC 4509, Sec. 3.
  • id/DS (alg 8, id 26887): DS records with digest type 1 (SHA-1) are ignored when DS records with digest type 2 (SHA-256) exist in the same RRset. See RFC 4509, Sec. 3.
  • net.id/DS (alg 10, id 21768): DNSSEC implementers are prohibited from implementing signing with DS algorithm 1 (SHA-1). See RFC 8624, Sec. 3.2.
  • net.id/DS (alg 10, id 21768): DNSSEC implementers are prohibited from implementing signing with DS algorithm 1 (SHA-1). See RFC 8624, Sec. 3.2.
  • net.id/DS (alg 10, id 21768): DS records with digest type 1 (SHA-1) are ignored when DS records with digest type 2 (SHA-256) exist in the same RRset. See RFC 4509, Sec. 3.
  • net.id/DS (alg 10, id 21768): DS records with digest type 1 (SHA-1) are ignored when DS records with digest type 2 (SHA-256) exist in the same RRset. See RFC 4509, Sec. 3.
  • transmedia.net.id/DS (alg 13, id 58335): DNSSEC implementers are prohibited from implementing signing with DS algorithm 1 (SHA-1). See RFC 8624, Sec. 3.2.
  • transmedia.net.id/DS (alg 13, id 58335): DNSSEC implementers are prohibited from implementing signing with DS algorithm 1 (SHA-1). See RFC 8624, Sec. 3.2.
  • transmedia.net.id/CNAME has warnings; select the "Denial of existence" DNSSEC option to see them.
  • ftcp0ovq64.transmedia.net.id/A has warnings; select the "Denial of existence" DNSSEC option to see them.
  • transmedia.net.id/DS has warnings; select the "Denial of existence" DNSSEC option to see them.
  • transmedia.net.id/TXT has warnings; select the "Denial of existence" DNSSEC option to see them.

DNSKEY legend

Full legend
SEP bit setSEP bit set
Revoke bit setRevoke bit set
Trust anchorTrust anchor
Download: png | svg
Warning JavaScript is required to make the graph below interactive.
DNSSEC authentication graph