View on GitHub

DNSViz: A DNS visualization tool

tplinkdns.com

DNSSEC options (hide)
  1. |?|
  2. |?|
  3. |?|
  4. |?|
  5. |?|
  6. |?|
  7. |?|
  8. |?|
  9. |?|
  10. |?|
Notices
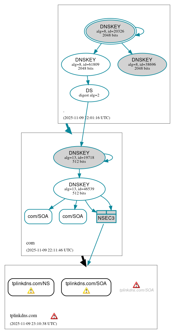
DNSSEC Authentication Chain

RRset statusRRset status

Insecure (2)
  • tplinkdns.com/NS
  • tplinkdns.com/SOA
Secure (2)
  • com/SOA
  • com/SOA

DNSKEY/DS/NSEC statusDNSKEY/DS/NSEC status

Secure (7)
  • ./DNSKEY (alg 8, id 20326)
  • ./DNSKEY (alg 8, id 38696)
  • ./DNSKEY (alg 8, id 61809)
  • NSEC3 proving non-existence of tplinkdns.com/DS
  • com/DNSKEY (alg 13, id 19718)
  • com/DNSKEY (alg 13, id 46539)
  • com/DS (alg 13, id 19718)

Delegation statusDelegation status

Insecure (1)
  • com to tplinkdns.com
Secure (1)
  • . to com

NoticesNotices

Errors (12)
  • tplinkdns.com zone: The server(s) were not responsive to queries over TCP. See RFC 1035, Sec. 4.2. (52.204.177.89, 54.87.217.253)
  • tplinkdns.com/SOA: The TCP connection was refused (ECONNREFUSED). See RFC 1035, Sec. 4.2. (52.204.177.89, 54.87.217.253, TCP_-_EDNS0_4096_D_N)
  • tplinkdns.com/NSEC3PARAM has errors; select the "Denial of existence" DNSSEC option to see them.
  • tplinkdns.com/AAAA has errors; select the "Denial of existence" DNSSEC option to see them.
  • tplinkdns.com/A has errors; select the "Denial of existence" DNSSEC option to see them.
  • tplinkdns.com/TXT has errors; select the "Denial of existence" DNSSEC option to see them.
  • nvsik.pfva5.tplinkdns.com/A has errors; select the "Denial of existence" DNSSEC option to see them.
  • tplinkdns.com/CDNSKEY has errors; select the "Denial of existence" DNSSEC option to see them.
  • tplinkdns.com/CDS has errors; select the "Denial of existence" DNSSEC option to see them.
  • tplinkdns.com/MX has errors; select the "Denial of existence" DNSSEC option to see them.
  • tplinkdns.com/DNSKEY has errors; select the "Denial of existence" DNSSEC option to see them.
  • tplinkdns.com/CNAME has errors; select the "Denial of existence" DNSSEC option to see them.
Warnings (31)
  • tplinkdns.com/NS: The server responded with no OPT record, rather than with RCODE FORMERR. See RFC 6891, Sec. 7. (52.204.177.89, 54.87.217.253, UDP_-_EDNS0_4096_D_KN)
  • tplinkdns.com/NS: The server returned a no error (NOERROR) response when queried for tplinkdns.com having record data of type NS, but returned a name error (NXDOMAIN) when queried for tplinkdns.com having record data of type A. See RFC 1034, Sec. 4.3.2. (52.204.177.89, 54.87.217.253, UDP_-_EDNS0_4096_D_KN)
  • tplinkdns.com/NS: The server returned a no error (NOERROR) response when queried for tplinkdns.com having record data of type NS, but returned a name error (NXDOMAIN) when queried for tplinkdns.com having record data of type AAAA. See RFC 1034, Sec. 4.3.2. (52.204.177.89, 54.87.217.253, UDP_-_EDNS0_4096_D_KN)
  • tplinkdns.com/NS: The server returned a no error (NOERROR) response when queried for tplinkdns.com having record data of type NS, but returned a name error (NXDOMAIN) when queried for tplinkdns.com having record data of type CDNSKEY. See RFC 1034, Sec. 4.3.2. (52.204.177.89, 54.87.217.253, UDP_-_EDNS0_4096_D_KN)
  • tplinkdns.com/NS: The server returned a no error (NOERROR) response when queried for tplinkdns.com having record data of type NS, but returned a name error (NXDOMAIN) when queried for tplinkdns.com having record data of type CDS. See RFC 1034, Sec. 4.3.2. (52.204.177.89, 54.87.217.253, UDP_-_EDNS0_4096_D_KN)
  • tplinkdns.com/NS: The server returned a no error (NOERROR) response when queried for tplinkdns.com having record data of type NS, but returned a name error (NXDOMAIN) when queried for tplinkdns.com having record data of type CNAME. See RFC 1034, Sec. 4.3.2. (52.204.177.89, 54.87.217.253, UDP_-_EDNS0_4096_D_KN)
  • tplinkdns.com/NS: The server returned a no error (NOERROR) response when queried for tplinkdns.com having record data of type NS, but returned a name error (NXDOMAIN) when queried for tplinkdns.com having record data of type DNSKEY. See RFC 1034, Sec. 4.3.2. (52.204.177.89, 54.87.217.253, UDP_-_EDNS0_4096_D_KN, UDP_-_EDNS0_512_D_KN)
  • tplinkdns.com/NS: The server returned a no error (NOERROR) response when queried for tplinkdns.com having record data of type NS, but returned a name error (NXDOMAIN) when queried for tplinkdns.com having record data of type MX. See RFC 1034, Sec. 4.3.2. (52.204.177.89, 54.87.217.253, UDP_-_EDNS0_4096_D_KN, UDP_-_EDNS0_512_D_KN)
  • tplinkdns.com/NS: The server returned a no error (NOERROR) response when queried for tplinkdns.com having record data of type NS, but returned a name error (NXDOMAIN) when queried for tplinkdns.com having record data of type NSEC3PARAM. See RFC 1034, Sec. 4.3.2. (52.204.177.89, 54.87.217.253, UDP_-_EDNS0_4096_D_KN)
  • tplinkdns.com/NS: The server returned a no error (NOERROR) response when queried for tplinkdns.com having record data of type NS, but returned a name error (NXDOMAIN) when queried for tplinkdns.com having record data of type TXT. See RFC 1034, Sec. 4.3.2. (52.204.177.89, 54.87.217.253, UDP_-_EDNS0_4096_D_KN)
  • tplinkdns.com/SOA: The case of the query name (TPLINKDNs.com) was not preserved in the Question section of the response. (52.204.177.89, 54.87.217.253, UDP_-_EDNS0_4096_D_KN_0x20)
  • tplinkdns.com/SOA: The server responded with no OPT record, rather than with RCODE FORMERR. See RFC 6891, Sec. 7. (52.204.177.89, 54.87.217.253, UDP_-_EDNS0_4096_D_KN, UDP_-_EDNS0_4096_D_KN_0x20)
  • tplinkdns.com/SOA: The server returned a no error (NOERROR) response when queried for tplinkdns.com having record data of type SOA, but returned a name error (NXDOMAIN) when queried for tplinkdns.com having record data of type A. See RFC 1034, Sec. 4.3.2. (52.204.177.89, 54.87.217.253, UDP_-_EDNS0_4096_D_KN)
  • tplinkdns.com/SOA: The server returned a no error (NOERROR) response when queried for tplinkdns.com having record data of type SOA, but returned a name error (NXDOMAIN) when queried for tplinkdns.com having record data of type AAAA. See RFC 1034, Sec. 4.3.2. (52.204.177.89, 54.87.217.253, UDP_-_EDNS0_4096_D_KN)
  • tplinkdns.com/SOA: The server returned a no error (NOERROR) response when queried for tplinkdns.com having record data of type SOA, but returned a name error (NXDOMAIN) when queried for tplinkdns.com having record data of type CDNSKEY. See RFC 1034, Sec. 4.3.2. (52.204.177.89, 54.87.217.253, UDP_-_EDNS0_4096_D_KN)
  • tplinkdns.com/SOA: The server returned a no error (NOERROR) response when queried for tplinkdns.com having record data of type SOA, but returned a name error (NXDOMAIN) when queried for tplinkdns.com having record data of type CDS. See RFC 1034, Sec. 4.3.2. (52.204.177.89, 54.87.217.253, UDP_-_EDNS0_4096_D_KN)
  • tplinkdns.com/SOA: The server returned a no error (NOERROR) response when queried for tplinkdns.com having record data of type SOA, but returned a name error (NXDOMAIN) when queried for tplinkdns.com having record data of type CNAME. See RFC 1034, Sec. 4.3.2. (52.204.177.89, 54.87.217.253, UDP_-_EDNS0_4096_D_KN)
  • tplinkdns.com/SOA: The server returned a no error (NOERROR) response when queried for tplinkdns.com having record data of type SOA, but returned a name error (NXDOMAIN) when queried for tplinkdns.com having record data of type DNSKEY. See RFC 1034, Sec. 4.3.2. (52.204.177.89, 54.87.217.253, UDP_-_EDNS0_4096_D_KN, UDP_-_EDNS0_512_D_KN)
  • tplinkdns.com/SOA: The server returned a no error (NOERROR) response when queried for tplinkdns.com having record data of type SOA, but returned a name error (NXDOMAIN) when queried for tplinkdns.com having record data of type MX. See RFC 1034, Sec. 4.3.2. (52.204.177.89, 54.87.217.253, UDP_-_EDNS0_4096_D_KN, UDP_-_EDNS0_512_D_KN)
  • tplinkdns.com/SOA: The server returned a no error (NOERROR) response when queried for tplinkdns.com having record data of type SOA, but returned a name error (NXDOMAIN) when queried for tplinkdns.com having record data of type NSEC3PARAM. See RFC 1034, Sec. 4.3.2. (52.204.177.89, 54.87.217.253, UDP_-_EDNS0_4096_D_KN)
  • tplinkdns.com/SOA: The server returned a no error (NOERROR) response when queried for tplinkdns.com having record data of type SOA, but returned a name error (NXDOMAIN) when queried for tplinkdns.com having record data of type TXT. See RFC 1034, Sec. 4.3.2. (52.204.177.89, 54.87.217.253, UDP_-_EDNS0_4096_D_KN)
  • tplinkdns.com/NSEC3PARAM has warnings; select the "Denial of existence" DNSSEC option to see them.
  • tplinkdns.com/AAAA has warnings; select the "Denial of existence" DNSSEC option to see them.
  • tplinkdns.com/A has warnings; select the "Denial of existence" DNSSEC option to see them.
  • tplinkdns.com/TXT has warnings; select the "Denial of existence" DNSSEC option to see them.
  • nvsik.pfva5.tplinkdns.com/A has warnings; select the "Denial of existence" DNSSEC option to see them.
  • tplinkdns.com/CDNSKEY has warnings; select the "Denial of existence" DNSSEC option to see them.
  • tplinkdns.com/CDS has warnings; select the "Denial of existence" DNSSEC option to see them.
  • tplinkdns.com/MX has warnings; select the "Denial of existence" DNSSEC option to see them.
  • tplinkdns.com/DNSKEY has warnings; select the "Denial of existence" DNSSEC option to see them.
  • tplinkdns.com/CNAME has warnings; select the "Denial of existence" DNSSEC option to see them.

DNSKEY legend

Full legend
SEP bit setSEP bit set
Revoke bit setRevoke bit set
Trust anchorTrust anchor
Download: png | svg
Warning JavaScript is required to make the graph below interactive.
DNSSEC authentication graph