View on GitHub

DNSViz: A DNS visualization tool

tm

DNSSEC options (hide)
  1. |?|
  2. |?|
  3. |?|
  4. |?|
  5. |?|
  6. |?|
  7. |?|
  8. |?|
  9. |?|
  10. |?|
Notices
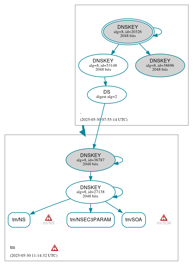
DNSSEC Authentication Chain

RRset statusRRset status

Secure (3)
  • tm/NS
  • tm/NSEC3PARAM
  • tm/SOA

DNSKEY/DS/NSEC statusDNSKEY/DS/NSEC status

Secure (6)
  • ./DNSKEY (alg 8, id 20326)
  • ./DNSKEY (alg 8, id 38696)
  • ./DNSKEY (alg 8, id 53148)
  • tm/DNSKEY (alg 8, id 27138)
  • tm/DNSKEY (alg 8, id 36787)
  • tm/DS (alg 8, id 36787)

Delegation statusDelegation status

Secure (1)
  • . to tm

NoticesNotices

Errors (8)
  • tm zone: The server(s) were not responsive to queries over TCP. See RFC 1035, Sec. 4.2. (80.249.100.44)
  • tm zone: The server(s) were not responsive to queries over UDP. See RFC 1035, Sec. 4.2. (2001:470:1f07:d0b::22, 2001:470:1f1d:244::44, 2607:feb8::5:8)
  • tm/NS: No response was received from the server over UDP (tried 12 times). See RFC 1035, Sec. 4.2. (2001:470:1f07:d0b::22, 2001:470:1f1d:244::44, 2607:feb8::5:8, UDP_-_NOEDNS_)
  • tm/SOA: No response was received from the server over TCP (tried 3 times). See RFC 1035, Sec. 4.2. (80.249.100.44, TCP_-_EDNS0_4096_D_N)
  • tm/CNAME has errors; select the "Denial of existence" DNSSEC option to see them.
  • 6g2lu.qkb4c.tm/A has errors; select the "Denial of existence" DNSSEC option to see them.
  • tm/CDS has errors; select the "Denial of existence" DNSSEC option to see them.
  • tm/CDNSKEY has errors; select the "Denial of existence" DNSSEC option to see them.
Warnings (4)
  • tm/CNAME has warnings; select the "Denial of existence" DNSSEC option to see them.
  • 6g2lu.qkb4c.tm/A has warnings; select the "Denial of existence" DNSSEC option to see them.
  • tm/CDS has warnings; select the "Denial of existence" DNSSEC option to see them.
  • tm/CDNSKEY has warnings; select the "Denial of existence" DNSSEC option to see them.

DNSKEY legend

Full legend
SEP bit setSEP bit set
Revoke bit setRevoke bit set
Trust anchorTrust anchor
Download: png | svg
Warning JavaScript is required to make the graph below interactive.
DNSSEC authentication graph