View on GitHub

DNSViz: A DNS visualization tool

tlund.se

DNSSEC options (hide)
  1. |?|
  2. |?|
  3. |?|
  4. |?|
  5. |?|
  6. |?|
  7. |?|
  8. |?|
  9. |?|
  10. |?|
Notices
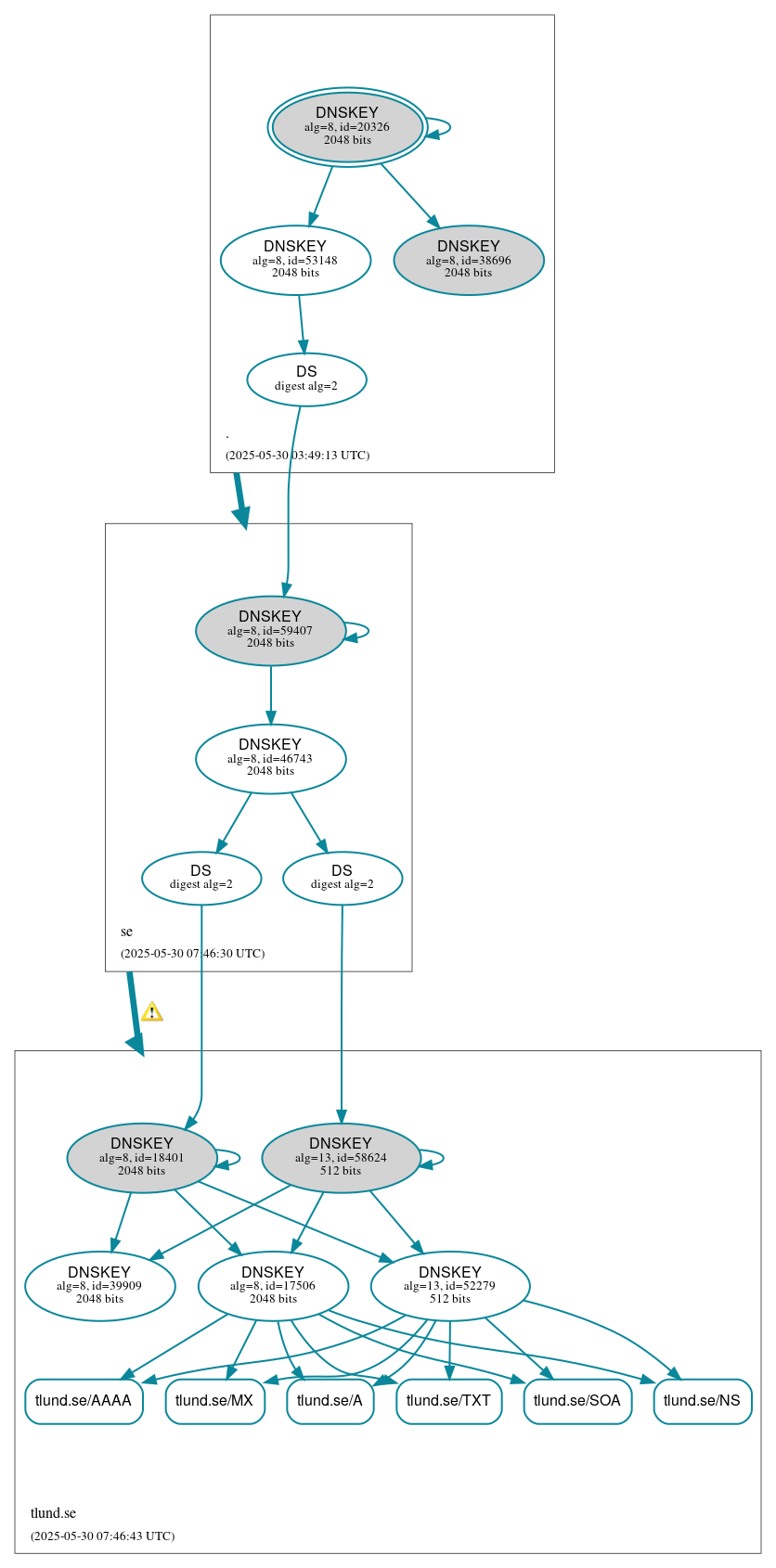
DNSSEC Authentication Chain

RRset statusRRset status

Secure (6)
  • tlund.se/A
  • tlund.se/AAAA
  • tlund.se/MX
  • tlund.se/NS
  • tlund.se/SOA
  • tlund.se/TXT

DNSKEY/DS/NSEC statusDNSKEY/DS/NSEC status

Secure (13)
  • ./DNSKEY (alg 8, id 20326)
  • ./DNSKEY (alg 8, id 38696)
  • ./DNSKEY (alg 8, id 53148)
  • se/DNSKEY (alg 8, id 46743)
  • se/DNSKEY (alg 8, id 59407)
  • se/DS (alg 8, id 59407)
  • tlund.se/DNSKEY (alg 13, id 52279)
  • tlund.se/DNSKEY (alg 13, id 58624)
  • tlund.se/DNSKEY (alg 8, id 17506)
  • tlund.se/DNSKEY (alg 8, id 18401)
  • tlund.se/DNSKEY (alg 8, id 39909)
  • tlund.se/DS (alg 13, id 58624)
  • tlund.se/DS (alg 8, id 18401)

Delegation statusDelegation status

Secure (2)
  • . to se
  • se to tlund.se

NoticesNotices

Warnings (2)
  • se to tlund.se: The following NS name(s) were found in the authoritative NS RRset, but not in the delegation NS RRset (i.e., in the se zone): ns.nxs.se See RFC 1034, Sec. 4.2.2.
  • se to tlund.se: The following NS name(s) were found in the delegation NS RRset (i.e., in the se zone), but not in the authoritative NS RRset: slave.nxs.se See RFC 1034, Sec. 4.2.2.

DNSKEY legend

Full legend
SEP bit setSEP bit set
Revoke bit setRevoke bit set
Trust anchorTrust anchor
Download: png | svg
Warning JavaScript is required to make the graph below interactive.
DNSSEC authentication graph