View on GitHub

DNSViz: A DNS visualization tool

time.nist.gov

DNSSEC options (hide)
  1. |?|
  2. |?|
  3. |?|
  4. |?|
  5. |?|
  6. |?|
  7. |?|
  8. |?|
  9. |?|
  10. |?|
Notices
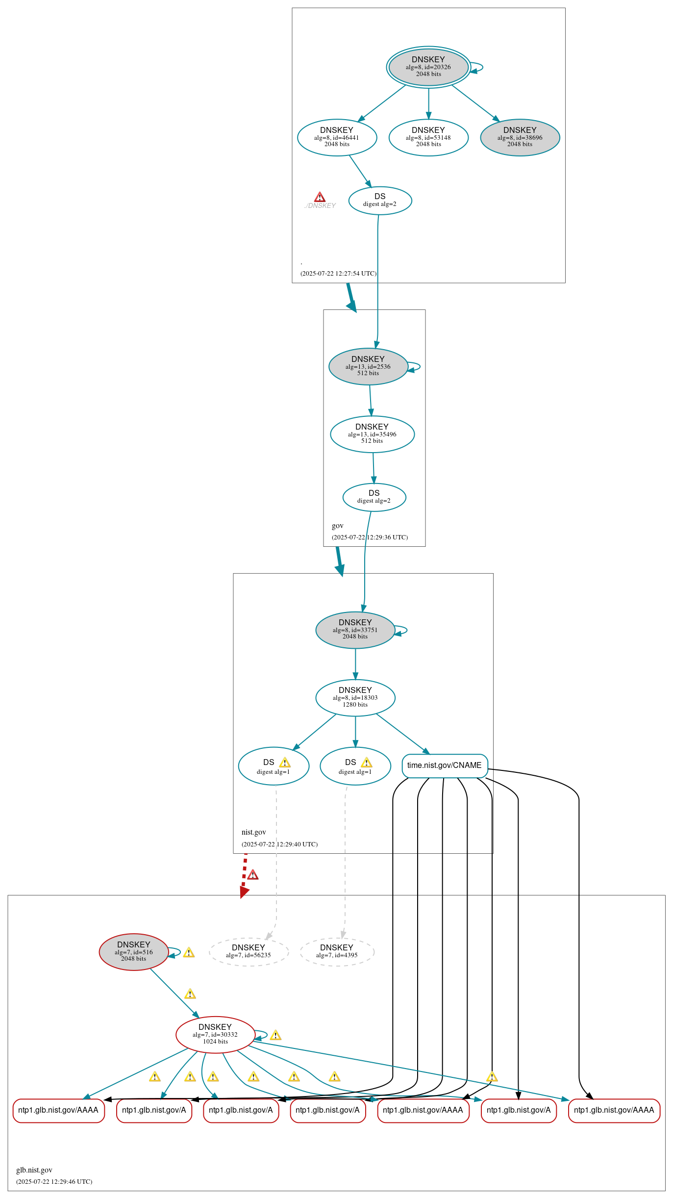
DNSSEC Authentication Chain

RRset statusRRset status

Bogus (7)
  • ntp1.glb.nist.gov/A
  • ntp1.glb.nist.gov/A
  • ntp1.glb.nist.gov/A
  • ntp1.glb.nist.gov/A
  • ntp1.glb.nist.gov/AAAA
  • ntp1.glb.nist.gov/AAAA
  • ntp1.glb.nist.gov/AAAA
Secure (1)
  • time.nist.gov/CNAME

DNSKEY/DS/NSEC statusDNSKEY/DS/NSEC status

Bogus (2)
  • glb.nist.gov/DNSKEY (alg 7, id 30332)
  • glb.nist.gov/DNSKEY (alg 7, id 516)
Secure (12)
  • ./DNSKEY (alg 8, id 20326)
  • ./DNSKEY (alg 8, id 38696)
  • ./DNSKEY (alg 8, id 46441)
  • ./DNSKEY (alg 8, id 53148)
  • glb.nist.gov/DS (alg 7, id 4395)
  • glb.nist.gov/DS (alg 7, id 56235)
  • gov/DNSKEY (alg 13, id 2536)
  • gov/DNSKEY (alg 13, id 35496)
  • gov/DS (alg 13, id 2536)
  • nist.gov/DNSKEY (alg 8, id 18303)
  • nist.gov/DNSKEY (alg 8, id 33751)
  • nist.gov/DS (alg 8, id 33751)
Non_existent (2)
  • glb.nist.gov/DNSKEY (alg 7, id 4395)
  • glb.nist.gov/DNSKEY (alg 7, id 56235)

Delegation statusDelegation status

Bogus (1)
  • nist.gov to glb.nist.gov
Secure (2)
  • . to gov
  • gov to nist.gov

NoticesNotices

Errors (3)
  • ./DNSKEY: No response was received from the server over UDP (tried 12 times). See RFC 1035, Sec. 4.2. (192.112.36.4, UDP_-_EDNS0_4096_D_KN)
  • nist.gov to glb.nist.gov: No valid RRSIGs made by a key corresponding to a DS RR were found covering the DNSKEY RRset, resulting in no secure entry point (SEP) into the zone. See RFC 4035, Sec. 2.2, RFC 6840, Sec. 5.11. (129.6.13.8, 132.163.4.64, 2610:20:6005:13::8, 2610:20:6b01:4::64, UDP_-_EDNS0_4096_D_KN)
  • nist.gov to glb.nist.gov: The DS RRset for the zone included algorithm 7 (RSASHA1NSEC3SHA1), but no DS RR matched a DNSKEY with algorithm 7 that signs the zone's DNSKEY RRset. See RFC 4035, Sec. 2.2, RFC 6840, Sec. 5.11. (129.6.13.8, 132.163.4.64, 2610:20:6005:13::8, 2610:20:6b01:4::64, UDP_-_EDNS0_4096_D_KN)
Warnings (19)
  • RRSIG glb.nist.gov/DNSKEY alg 7, id 30332: DNSSEC implementers are recommended against implementing signing with DNSSEC algorithm 7 (RSASHA1NSEC3SHA1). See RFC 8624, Sec. 3.1.
  • RRSIG glb.nist.gov/DNSKEY alg 7, id 30332: DNSSEC implementers are recommended against implementing signing with DNSSEC algorithm 7 (RSASHA1NSEC3SHA1). See RFC 8624, Sec. 3.1.
  • RRSIG glb.nist.gov/DNSKEY alg 7, id 30332: DNSSEC implementers are recommended against implementing signing with DNSSEC algorithm 7 (RSASHA1NSEC3SHA1). See RFC 8624, Sec. 3.1.
  • RRSIG glb.nist.gov/DNSKEY alg 7, id 30332: DNSSEC implementers are recommended against implementing signing with DNSSEC algorithm 7 (RSASHA1NSEC3SHA1). See RFC 8624, Sec. 3.1.
  • RRSIG glb.nist.gov/DNSKEY alg 7, id 516: DNSSEC implementers are recommended against implementing signing with DNSSEC algorithm 7 (RSASHA1NSEC3SHA1). See RFC 8624, Sec. 3.1.
  • RRSIG glb.nist.gov/DNSKEY alg 7, id 516: DNSSEC implementers are recommended against implementing signing with DNSSEC algorithm 7 (RSASHA1NSEC3SHA1). See RFC 8624, Sec. 3.1.
  • RRSIG glb.nist.gov/DNSKEY alg 7, id 516: DNSSEC implementers are recommended against implementing signing with DNSSEC algorithm 7 (RSASHA1NSEC3SHA1). See RFC 8624, Sec. 3.1.
  • RRSIG glb.nist.gov/DNSKEY alg 7, id 516: DNSSEC implementers are recommended against implementing signing with DNSSEC algorithm 7 (RSASHA1NSEC3SHA1). See RFC 8624, Sec. 3.1.
  • RRSIG ntp1.glb.nist.gov/A alg 7, id 30332: DNSSEC implementers are recommended against implementing signing with DNSSEC algorithm 7 (RSASHA1NSEC3SHA1). See RFC 8624, Sec. 3.1.
  • RRSIG ntp1.glb.nist.gov/A alg 7, id 30332: DNSSEC implementers are recommended against implementing signing with DNSSEC algorithm 7 (RSASHA1NSEC3SHA1). See RFC 8624, Sec. 3.1.
  • RRSIG ntp1.glb.nist.gov/A alg 7, id 30332: DNSSEC implementers are recommended against implementing signing with DNSSEC algorithm 7 (RSASHA1NSEC3SHA1). See RFC 8624, Sec. 3.1.
  • RRSIG ntp1.glb.nist.gov/A alg 7, id 30332: DNSSEC implementers are recommended against implementing signing with DNSSEC algorithm 7 (RSASHA1NSEC3SHA1). See RFC 8624, Sec. 3.1.
  • RRSIG ntp1.glb.nist.gov/AAAA alg 7, id 30332: DNSSEC implementers are recommended against implementing signing with DNSSEC algorithm 7 (RSASHA1NSEC3SHA1). See RFC 8624, Sec. 3.1.
  • RRSIG ntp1.glb.nist.gov/AAAA alg 7, id 30332: DNSSEC implementers are recommended against implementing signing with DNSSEC algorithm 7 (RSASHA1NSEC3SHA1). See RFC 8624, Sec. 3.1.
  • RRSIG ntp1.glb.nist.gov/AAAA alg 7, id 30332: DNSSEC implementers are recommended against implementing signing with DNSSEC algorithm 7 (RSASHA1NSEC3SHA1). See RFC 8624, Sec. 3.1.
  • glb.nist.gov/DS (alg 7, id 4395): DNSSEC implementers are prohibited from implementing signing with DS algorithm 1 (SHA-1). See RFC 8624, Sec. 3.2.
  • glb.nist.gov/DS (alg 7, id 4395): DNSSEC implementers are prohibited from implementing signing with DS algorithm 1 (SHA-1). See RFC 8624, Sec. 3.2.
  • glb.nist.gov/DS (alg 7, id 56235): DNSSEC implementers are prohibited from implementing signing with DS algorithm 1 (SHA-1). See RFC 8624, Sec. 3.2.
  • glb.nist.gov/DS (alg 7, id 56235): DNSSEC implementers are prohibited from implementing signing with DS algorithm 1 (SHA-1). See RFC 8624, Sec. 3.2.

DNSKEY legend

Full legend
SEP bit setSEP bit set
Revoke bit setRevoke bit set
Trust anchorTrust anchor
Download: png | svg
Warning JavaScript is required to make the graph below interactive.
DNSSEC authentication graph