View on GitHub

DNSViz: A DNS visualization tool

testing.bellboytech.com

DNSSEC options (hide)
  1. |?|
  2. |?|
  3. |?|
  4. |?|
  5. |?|
  6. |?|
  7. |?|
  8. |?|
  9. |?|
  10. |?|
Notices
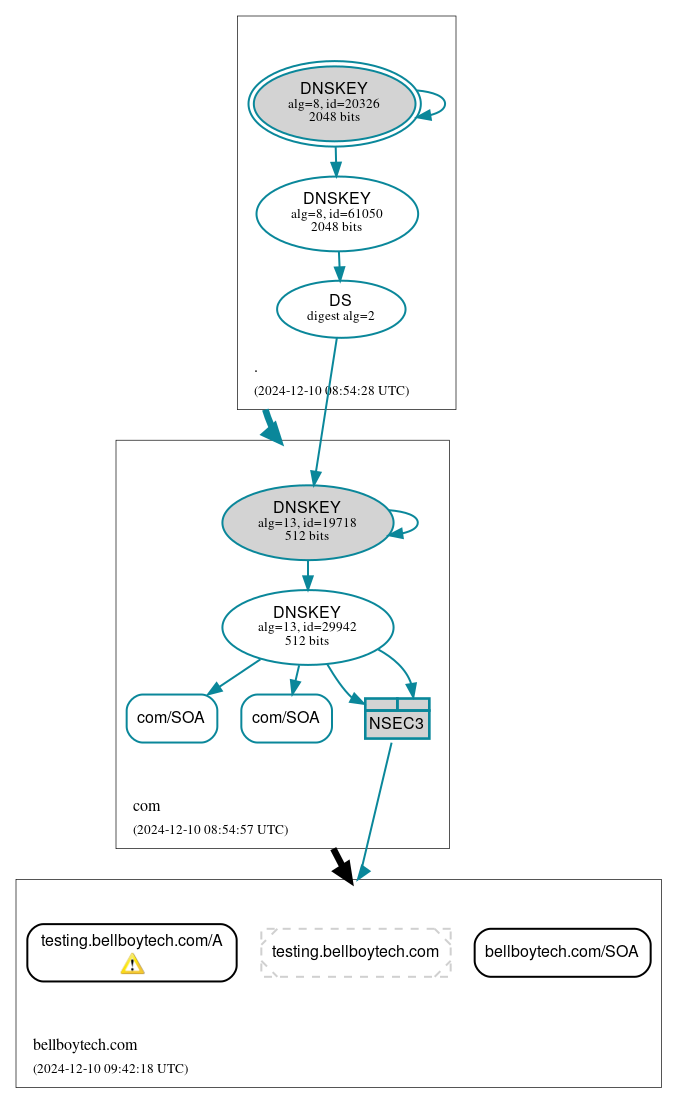
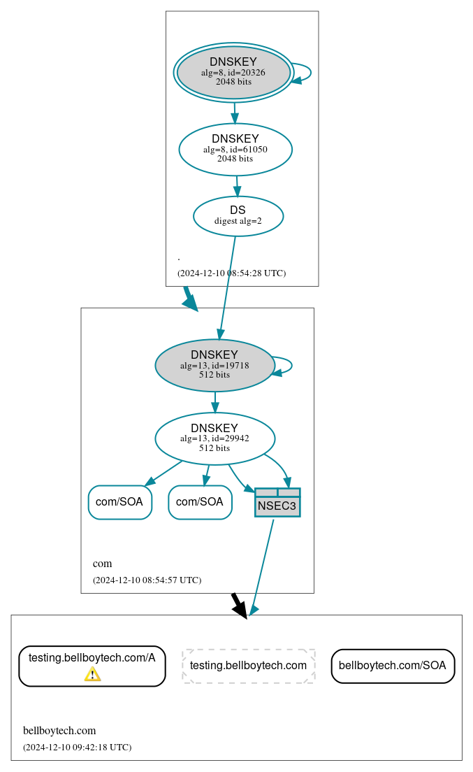
DNSSEC Authentication Chain

RRset statusRRset status

Insecure (3)
  • bellboytech.com/SOA
  • testing.bellboytech.com/A
  • testing.bellboytech.com/A (NXDOMAIN)
Secure (2)
  • com/SOA
  • com/SOA

DNSKEY/DS/NSEC statusDNSKEY/DS/NSEC status

Secure (6)
  • ./DNSKEY (alg 8, id 20326)
  • ./DNSKEY (alg 8, id 61050)
  • NSEC3 proving non-existence of bellboytech.com/DS
  • com/DNSKEY (alg 13, id 19718)
  • com/DNSKEY (alg 13, id 29942)
  • com/DS (alg 13, id 19718)

Delegation statusDelegation status

Insecure (1)
  • com to bellboytech.com
Secure (1)
  • . to com

NoticesNotices

Warnings (4)
  • testing.bellboytech.com/A: The server returned a no error (NOERROR) response when queried for testing.bellboytech.com having record data of type A, but returned a name error (NXDOMAIN) when queried for testing.bellboytech.com having record data of type AAAA. See RFC 1034, Sec. 4.3.2. (172.64.53.117, UDP_-_EDNS0_4096_D_KN)
  • testing.bellboytech.com/A: The server returned a no error (NOERROR) response when queried for testing.bellboytech.com having record data of type A, but returned a name error (NXDOMAIN) when queried for testing.bellboytech.com having record data of type NS. See RFC 1034, Sec. 4.3.2. (172.64.53.117, UDP_-_EDNS0_4096_D_KN)
  • testing.bellboytech.com/NS has warnings; select the "Denial of existence" DNSSEC option to see them.
  • testing.bellboytech.com/AAAA has warnings; select the "Denial of existence" DNSSEC option to see them.

DNSKEY legend

Full legend
SEP bit setSEP bit set
Revoke bit setRevoke bit set
Trust anchorTrust anchor
Download: png | svg
Warning JavaScript is required to make the graph below interactive.
DNSSEC authentication graph