View on GitHub

DNSViz: A DNS visualization tool

test.gregz.pl

« Previous analysis | Next analysis »
DNSSEC options (hide)
  1. |?|
  2. |?|
  3. |?|
  4. |?|
  5. |?|
  6. |?|
  7. |?|
  8. |?|
  9. |?|
  10. |?|
Notices
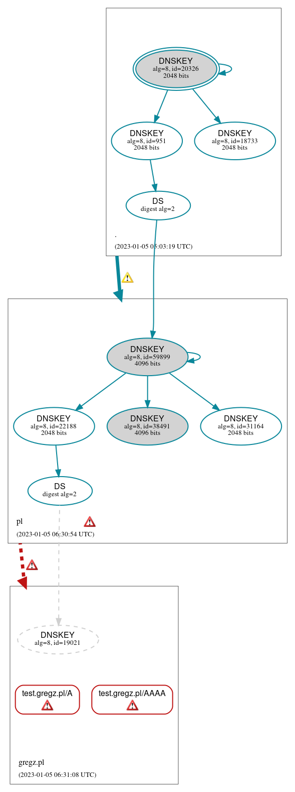
DNSSEC Authentication Chain

RRset statusRRset status

Bogus (2)
  • test.gregz.pl/A
  • test.gregz.pl/AAAA

DNSKEY/DS/NSEC statusDNSKEY/DS/NSEC status

Secure (9)
  • ./DNSKEY (alg 8, id 18733)
  • ./DNSKEY (alg 8, id 20326)
  • ./DNSKEY (alg 8, id 951)
  • gregz.pl/DS (alg 8, id 19021)
  • pl/DNSKEY (alg 8, id 22188)
  • pl/DNSKEY (alg 8, id 31164)
  • pl/DNSKEY (alg 8, id 38491)
  • pl/DNSKEY (alg 8, id 59899)
  • pl/DS (alg 8, id 59899)
Non_existent (1)
  • gregz.pl/DNSKEY (alg 8, id 19021)

Delegation statusDelegation status

Bogus (1)
  • pl to gregz.pl
Secure (1)
  • . to pl

NoticesNotices

Errors (6)
  • pl to gregz.pl: No valid RRSIGs made by a key corresponding to a DS RR were found covering the DNSKEY RRset, resulting in no secure entry point (SEP) into the zone. See RFC 4035, Sec. 2.2, RFC 6840, Sec. 5.11. (108.162.192.214, 108.162.193.151, 172.64.32.214, 172.64.33.151, 173.245.58.214, 173.245.59.151, 2606:4700:50::adf5:3ad6, 2606:4700:58::adf5:3b97, 2803:f800:50::6ca2:c0d6, 2803:f800:50::6ca2:c197, 2a06:98c1:50::ac40:20d6, 2a06:98c1:50::ac40:2197, UDP_-_EDNS0_4096_D_KN, UDP_-_EDNS0_512_D_KN)
  • pl to gregz.pl: The DS RRset for the zone included algorithm 8 (RSASHA256), but no DS RR matched a DNSKEY with algorithm 8 that signs the zone's DNSKEY RRset. See RFC 4035, Sec. 2.2, RFC 6840, Sec. 5.11. (108.162.192.214, 108.162.193.151, 172.64.32.214, 172.64.33.151, 173.245.58.214, 173.245.59.151, 2606:4700:50::adf5:3ad6, 2606:4700:58::adf5:3b97, 2803:f800:50::6ca2:c0d6, 2803:f800:50::6ca2:c197, 2a06:98c1:50::ac40:20d6, 2a06:98c1:50::ac40:2197, UDP_-_EDNS0_4096_D_KN, UDP_-_EDNS0_512_D_KN)
  • pl zone: The following NS name(s) did not resolve to address(es): i-dns.pl
  • test.gregz.pl/A: No RRSIG covering the RRset was returned in the response. See RFC 4035, Sec. 3.1.1. (108.162.192.214, 108.162.193.151, 172.64.32.214, 172.64.33.151, 173.245.58.214, 173.245.59.151, 2606:4700:50::adf5:3ad6, 2606:4700:58::adf5:3b97, 2803:f800:50::6ca2:c0d6, 2803:f800:50::6ca2:c197, 2a06:98c1:50::ac40:20d6, 2a06:98c1:50::ac40:2197, UDP_-_EDNS0_4096_D_KN)
  • test.gregz.pl/AAAA: No RRSIG covering the RRset was returned in the response. See RFC 4035, Sec. 3.1.1. (108.162.192.214, 108.162.193.151, 172.64.32.214, 172.64.33.151, 173.245.58.214, 173.245.59.151, 2606:4700:50::adf5:3ad6, 2606:4700:58::adf5:3b97, 2803:f800:50::6ca2:c0d6, 2803:f800:50::6ca2:c197, 2a06:98c1:50::ac40:20d6, 2a06:98c1:50::ac40:2197, UDP_-_EDNS0_4096_D_KN)
  • gregz.pl/CNAME has errors; select the "Denial of existence" DNSSEC option to see them.
Warnings (2)
  • . to pl: The following NS name(s) were found in the authoritative NS RRset, but not in the delegation NS RRset (i.e., in the . zone): j-dns.pl See RFC 1034, Sec. 4.2.2.
  • . to pl: The following NS name(s) were found in the delegation NS RRset (i.e., in the . zone), but not in the authoritative NS RRset: i-dns.pl See RFC 1034, Sec. 4.2.2.

DNSKEY legend

Full legend
SEP bit setSEP bit set
Revoke bit setRevoke bit set
Trust anchorTrust anchor
Download: png | svg
Warning JavaScript is required to make the graph below interactive.
DNSSEC authentication graph