View on GitHub

DNSViz: A DNS visualization tool

tcd.ie

Updated: 2025-04-16 07:21:44 UTC (239 days ago) Update now
« Previous analysis | Next analysis »
DNSSEC options (hide)
  1. |?|
  2. |?|
  3. |?|
  4. |?|
  5. |?|
  6. |?|
  7. |?|
  8. |?|
  9. |?|
  10. |?|
Notices
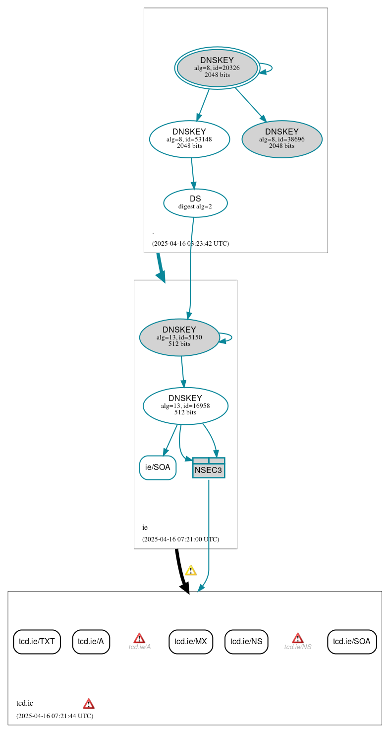
DNSSEC Authentication Chain

RRset statusRRset status

Insecure (5)
  • tcd.ie/A
  • tcd.ie/MX
  • tcd.ie/NS
  • tcd.ie/SOA
  • tcd.ie/TXT
Secure (1)
  • ie/SOA

DNSKEY/DS/NSEC statusDNSKEY/DS/NSEC status

Secure (7)
  • ./DNSKEY (alg 8, id 20326)
  • ./DNSKEY (alg 8, id 38696)
  • ./DNSKEY (alg 8, id 53148)
  • NSEC3 proving non-existence of tcd.ie/DS
  • ie/DNSKEY (alg 13, id 16958)
  • ie/DNSKEY (alg 13, id 5150)
  • ie/DS (alg 13, id 5150)

Delegation statusDelegation status

Insecure (1)
  • ie to tcd.ie
Secure (1)
  • . to ie

NoticesNotices

Errors (3)
  • tcd.ie zone: The server(s) were not responsive to queries over UDP. See RFC 1035, Sec. 4.2. (193.1.33.8, 2001:770:98:200::35:2)
  • tcd.ie/A: No response was received from the server over UDP (tried 12 times). See RFC 1035, Sec. 4.2. (193.1.33.8, 2001:770:98:200::35:2, UDP_-_NOEDNS_)
  • tcd.ie/NS: No response was received from the server over UDP (tried 12 times). See RFC 1035, Sec. 4.2. (193.1.33.8, 2001:770:98:200::35:2, UDP_-_NOEDNS_)
Warnings (1)
  • ie to tcd.ie: The glue address(es) for auth-ns3.tcd.ie (193.1.33.10) differed from its authoritative address(es) (193.1.33.8). See RFC 1034, Sec. 4.2.2.

DNSKEY legend

Full legend
SEP bit setSEP bit set
Revoke bit setRevoke bit set
Trust anchorTrust anchor
Download: png | svg
Warning JavaScript is required to make the graph below interactive.
DNSSEC authentication graph