View on GitHub

DNSViz: A DNS visualization tool

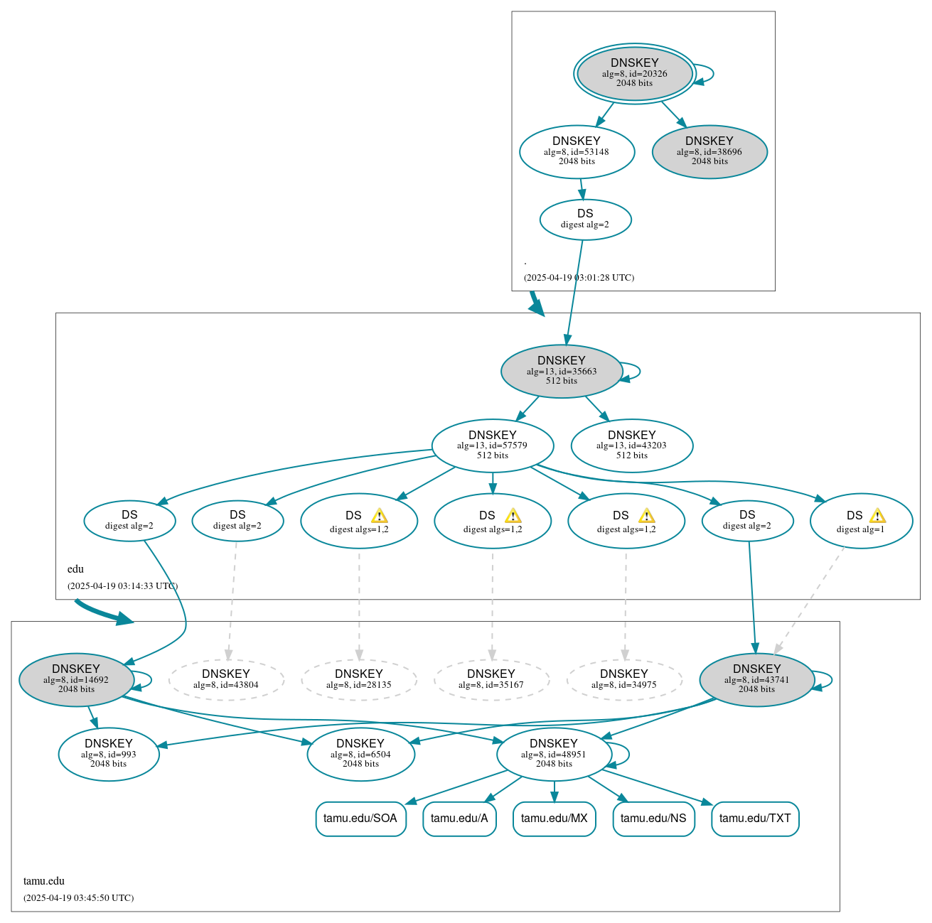
tamu.edu

DNSSEC options (hide)
  1. |?|
  2. |?|
  3. |?|
  4. |?|
  5. |?|
  6. |?|
  7. |?|
  8. |?|
  9. |?|
  10. |?|
Notices
DNSSEC Authentication Chain

RRset statusRRset status

Secure (5)
  • tamu.edu/A
  • tamu.edu/MX
  • tamu.edu/NS
  • tamu.edu/SOA
  • tamu.edu/TXT

DNSKEY/DS/NSEC statusDNSKEY/DS/NSEC status

Secure (19)
  • ./DNSKEY (alg 8, id 20326)
  • ./DNSKEY (alg 8, id 38696)
  • ./DNSKEY (alg 8, id 53148)
  • edu/DNSKEY (alg 13, id 35663)
  • edu/DNSKEY (alg 13, id 43203)
  • edu/DNSKEY (alg 13, id 57579)
  • edu/DS (alg 13, id 35663)
  • tamu.edu/DNSKEY (alg 8, id 14692)
  • tamu.edu/DNSKEY (alg 8, id 43741)
  • tamu.edu/DNSKEY (alg 8, id 48951)
  • tamu.edu/DNSKEY (alg 8, id 6504)
  • tamu.edu/DNSKEY (alg 8, id 993)
  • tamu.edu/DS (alg 8, id 14692)
  • tamu.edu/DS (alg 8, id 28135)
  • tamu.edu/DS (alg 8, id 34975)
  • tamu.edu/DS (alg 8, id 35167)
  • tamu.edu/DS (alg 8, id 43741)
  • tamu.edu/DS (alg 8, id 43741)
  • tamu.edu/DS (alg 8, id 43804)
Non_existent (4)
  • tamu.edu/DNSKEY (alg 8, id 28135)
  • tamu.edu/DNSKEY (alg 8, id 34975)
  • tamu.edu/DNSKEY (alg 8, id 35167)
  • tamu.edu/DNSKEY (alg 8, id 43804)

Delegation statusDelegation status

Secure (2)
  • . to edu
  • edu to tamu.edu

NoticesNotices

Warnings (8)
  • tamu.edu/DS (alg 8, id 35167): DNSSEC implementers are prohibited from implementing signing with DS algorithm 1 (SHA-1). See RFC 8624, Sec. 3.2.
  • tamu.edu/DS (alg 8, id 35167): DNSSEC implementers are prohibited from implementing signing with DS algorithm 1 (SHA-1). See RFC 8624, Sec. 3.2.
  • tamu.edu/DS (alg 8, id 35167): DS records with digest type 1 (SHA-1) are ignored when DS records with digest type 2 (SHA-256) exist in the same RRset. See RFC 4509, Sec. 3.
  • tamu.edu/DS (alg 8, id 35167): DS records with digest type 1 (SHA-1) are ignored when DS records with digest type 2 (SHA-256) exist in the same RRset. See RFC 4509, Sec. 3.
  • tamu.edu/DS (alg 8, id 43741): DNSSEC implementers are prohibited from implementing signing with DS algorithm 1 (SHA-1). See RFC 8624, Sec. 3.2.
  • tamu.edu/DS (alg 8, id 43741): DNSSEC implementers are prohibited from implementing signing with DS algorithm 1 (SHA-1). See RFC 8624, Sec. 3.2.
  • tamu.edu/DS (alg 8, id 43741): DS records with digest type 1 (SHA-1) are ignored when DS records with digest type 2 (SHA-256) exist in the same RRset. See RFC 4509, Sec. 3.
  • tamu.edu/DS (alg 8, id 43741): DS records with digest type 1 (SHA-1) are ignored when DS records with digest type 2 (SHA-256) exist in the same RRset. See RFC 4509, Sec. 3.

DNSKEY legend

Full legend
SEP bit setSEP bit set
Revoke bit setRevoke bit set
Trust anchorTrust anchor
Download: png | svg
Warning JavaScript is required to make the graph below interactive.
DNSSEC authentication graph