View on GitHub

DNSViz: A DNS visualization tool

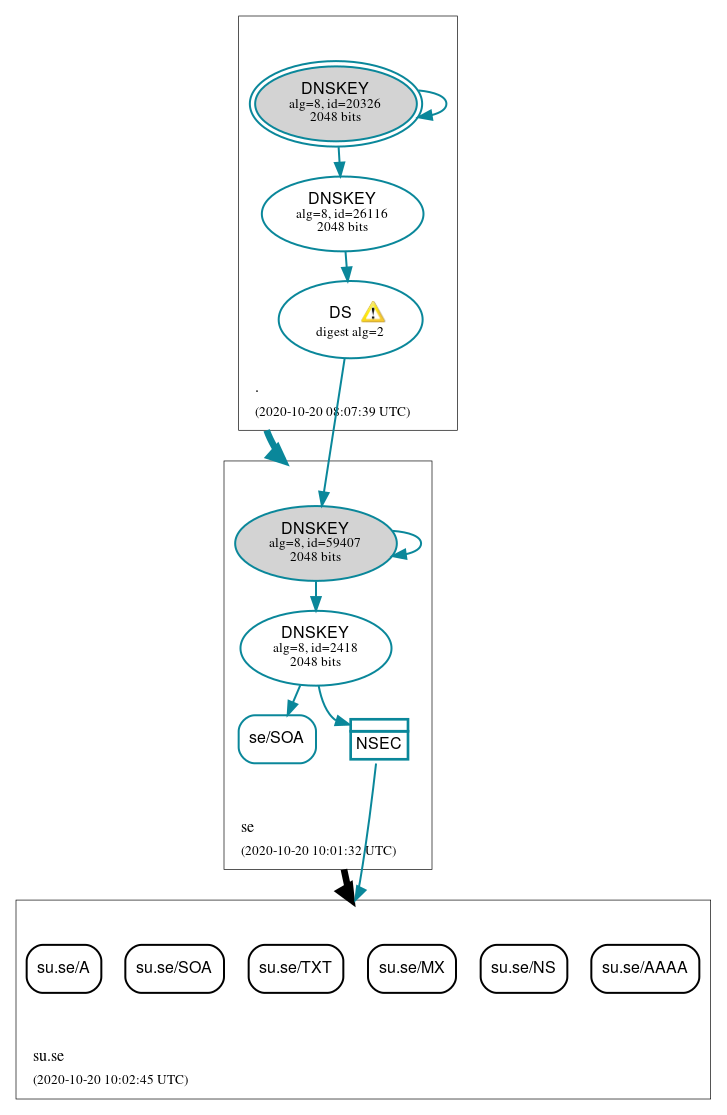
su.se

DNSSEC options (hide)
  1. |?|
  2. |?|
  3. |?|
  4. |?|
  5. |?|
  6. |?|
  7. |?|
  8. |?|
  9. |?|
  10. |?|
Notices
DNSSEC Authentication Chain

RRset statusRRset status

Insecure (6)
  • su.se/A
  • su.se/AAAA
  • su.se/MX
  • su.se/NS
  • su.se/SOA
  • su.se/TXT
Secure (1)
  • se/SOA

DNSKEY/DS/NSEC statusDNSKEY/DS/NSEC status

Secure (6)
  • ./DNSKEY (alg 8, id 20326)
  • ./DNSKEY (alg 8, id 26116)
  • NSEC proving non-existence of su.se/DS
  • se/DNSKEY (alg 8, id 2418)
  • se/DNSKEY (alg 8, id 59407)
  • se/DS (alg 8, id 59407)

Delegation statusDelegation status

Insecure (1)
  • se to su.se
Secure (1)
  • . to se

NoticesNotices

Warnings (2)
  • se/DS (alg 8, id 59407): The server appears to support DNS cookies but did not return a COOKIE option. See RFC 7873, Sec. 5.2.3. (192.5.5.241, 2001:500:2f::f, UDP_-_EDNS0_4096_D_K)
  • se/DS (alg 8, id 59407): The server appears to support DNS cookies but did not return a COOKIE option. See RFC 7873, Sec. 5.2.3. (192.5.5.241, 2001:500:2f::f, UDP_-_EDNS0_4096_D_K)

DNSKEY legend

Full legend
SEP bit setSEP bit set
Revoke bit setRevoke bit set
Trust anchorTrust anchor
Download: png | svg
Warning JavaScript is required to make the graph below interactive.
DNSSEC authentication graph