View on GitHub
stratum0.org
Updated:
2021-05-29 23:47:14 UTC
(
1650 days ago
)
Update now
« Previous analysis
|
Next analysis »
Tweet
DNSSEC
Responses
Servers
Analyze
DNSSEC options (
hide
)
|?|
RR types:
--All--
A
AAAA
TXT
PTR
MX
NS
SOA
CNAME
SRV
NAPTR
TLSA
NSEC3PARAM
CDNSKEY
CDS
CAA
|?|
DNSSEC algorithms:
--All--
1 - RSA/MD5
3 - DSA/SHA1
5 - RSA/SHA-1
6 - DSA-NSEC3-SHA1
7 - RSASHA1-NSEC3-SHA1
8 - RSA/SHA-256
10 - RSA/SHA-512
12 - GOST R 34.10-2001
13 - ECDSA Curve P-256 with SHA-256
14 - ECDSA Curve P-384 with SHA-384
15 - Ed25519
16 - Ed448
|?|
DS digest algorithms:
--All--
1 - SHA-1
2 - SHA-256
3 - GOST R 34.11-94
4 - SHA-384
|?|
Denial of existence:
|?|
Redundant edges:
|?|
Ignore RFC 8624:
|?|
Ignore RFC 9276:
|?|
Multi-signer:
|?|
Trust anchors:
Root zone KSK
|?|
Additional trusted keys:
Notices
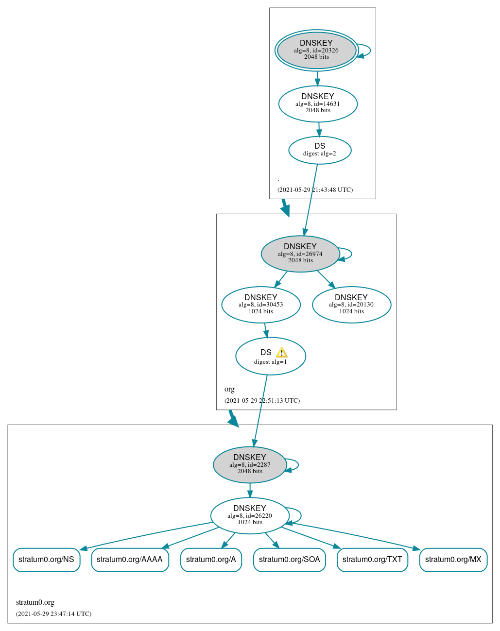
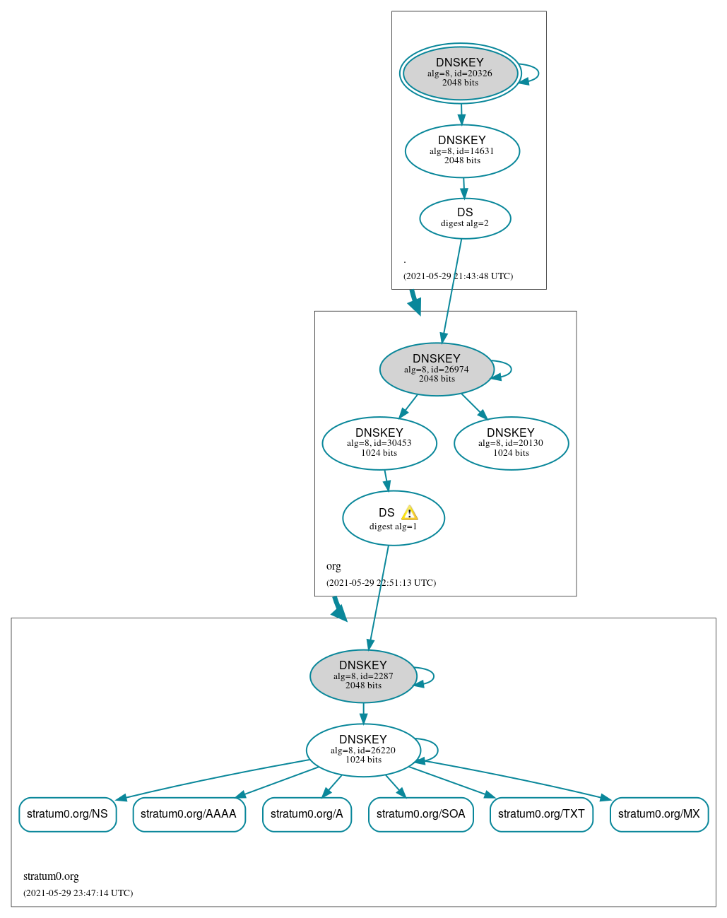
DNSSEC Authentication Chain
RRset status
Secure
(6)
stratum0.org/A
stratum0.org/AAAA
stratum0.org/MX
stratum0.org/NS
stratum0.org/SOA
stratum0.org/TXT
DNSKEY/DS/NSEC status
Secure
(9)
./DNSKEY (alg 8, id 14631)
./DNSKEY (alg 8, id 20326)
org/DNSKEY (alg 8, id 20130)
org/DNSKEY (alg 8, id 26974)
org/DNSKEY (alg 8, id 30453)
org/DS (alg 8, id 26974)
stratum0.org/DNSKEY (alg 8, id 2287)
stratum0.org/DNSKEY (alg 8, id 26220)
stratum0.org/DS (alg 8, id 2287)
Delegation status
Secure
(2)
. to org
org to stratum0.org
Notices
Errors
(2)
stratum0.org/CNAME has errors; select the "Denial of existence" DNSSEC option to see them.
m0476b2g1q.stratum0.org/A has errors; select the "Denial of existence" DNSSEC option to see them.
Warnings
(4)
stratum0.org/DS (alg 8, id 2287): DNSSEC implementers are prohibited from implementing signing with DS algorithm 1 (SHA-1). See RFC 8624, Sec. 3.2.
stratum0.org/DS (alg 8, id 2287): DNSSEC implementers are prohibited from implementing signing with DS algorithm 1 (SHA-1). See RFC 8624, Sec. 3.2.
stratum0.org/CNAME has warnings; select the "Denial of existence" DNSSEC option to see them.
m0476b2g1q.stratum0.org/A has warnings; select the "Denial of existence" DNSSEC option to see them.
DNSKEY legend
Full legend
SEP bit set
Revoke bit set
Trust anchor
See also
DNSSEC Debugger
by
Verisign Labs
.
Download:
png
|
svg
JavaScript is required to make the graph below interactive.